据新社通app数据显示,2024-2025年深圳灵活就业人员养老保险的缴费标准:
养老保险缴费基数的下限为3523元;养老保险缴费比例为20%。
(注:本文数据仅供参考,具体以当地缴费标准为准)
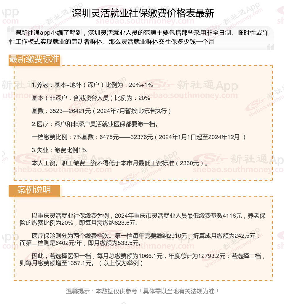
深圳灵活就业人员社保每月交多少钱?根据新社通app-社保缴费查询工具提供的最新数据如下:

1.养老:基本+地补(深户)比例为:20%+1%
基本(非深户,含港澳台人员)比例为:20%
基数:3523—26421元(2024年7月暂按此标准执行)
2.医疗:深户和非深户灵活就业医保都要缴一档。
一档缴费比例:7%基数:6475元——32376元(2024年1月1日起至2024年12月 )
3.失业:缴费比例1%
本人工资。职工缴费工资不得低于本市月最低工资标准(2360元)。
断交社保有什么影响,具体是哪些?
养老保险:养老保险年限不会清0,但如果断缴时间过长(如几年),会影响退休时的缴费年限。退休时要求缴费年限要缴满15年,若达到退休年龄时缴费年限不足,则需要延长缴费时间直到缴满15年后,方可按要求领取养老金。
医保待遇:在中断缴费期间,您可能无法享受医疗保险的待遇。这意味着,如果在此期间生病或需要就医,相关的医疗费用可能无法报销。重新缴纳社保后,医保待遇会重新生效,但可能需要等待一段时间(如连续缴费满一定时间)后才能享受全额报销。
生育保险:如果在怀孕的时候断交,将不能享受生育保险的相关福利。因此,对于有生育计划的人员来说,保持社保连续缴纳尤为重要。
失业保险、工伤保险、生育保险:这三种保险都是可以到了新单位后续上的,因此停交关系不大。
工伤保险:工伤保险中断以后,是社保当中唯一一个没有任何影响的社保待遇,因为工伤保险只要正常缴纳,就能够正常享受工伤的待遇,它不受连续缴费年限的限制,也不受累计缴费年限的限制,只要正常缴纳,哪怕一个月都能够享受工伤保险,所以说即便中断其实对个人的影响也不是很大,而且就算是中断交费以后发生了工伤,只要认定为工伤,也能够享受到工伤保险的待遇。
社保是否能自己缴纳?
个人可以缴社保的。
社保可以按灵活就业人员参保。但个人以灵活就业人员交社保是有户籍限制的。
1、未到达要求的退休年龄的自谋职业者、自由职业者、未在用人单位参保的非全日制从业人员以及本区户籍的失业人员,可以以灵活就业方式办理社会保险参保手续,缴纳企业养老保险和职工基本医疗保险;本区户籍参保职工、到达法定退休年龄累计缴费年限不足15年、由本人申请经社保部门批准延长缴费的,也可办理灵活就业续保。
2、灵活就业人员缴费比例各地稍有不同,具体情况可以咨询当地社保经办部门;灵活就业人员缴纳医疗保险后视同缴纳生育保险,可享受生育保险待遇。
》》还不知道自己社保缴纳明细吗?点击新社通app社保计算器,查询所在城市社保缴费明细!
新社通app数据所得,数据仅供参考。
温馨提示:本数据仅供参考!具体需以当地有关法规为准!