灵活就业社保成为很多自由职业者和打工人空窗期的最佳选择。那具体缴费是多少呢?
据新社通app数据显示,江苏南京企业灵活就业养老保险的缴费基数为:4494元。
缴费比例:在企业参保缴费的情况下,单位缴纳比例为16%,个人缴纳比例为8%。而灵活就业人员参保缴费的比例为个人20%。
另外,需要注意的是,这些缴费标准可能会随着时间和方案的变化而调整。为了获取最新的江苏南京灵活就业养老保险缴费标准信息,建议查阅相关消息或咨询当地社保部门。总的来说,了解并遵守当地的养老保险缴费标准是每个人的责任,也是保证个人权益的重要方案。
(注:本文数据仅供参考,具体以当地缴费标准为准)
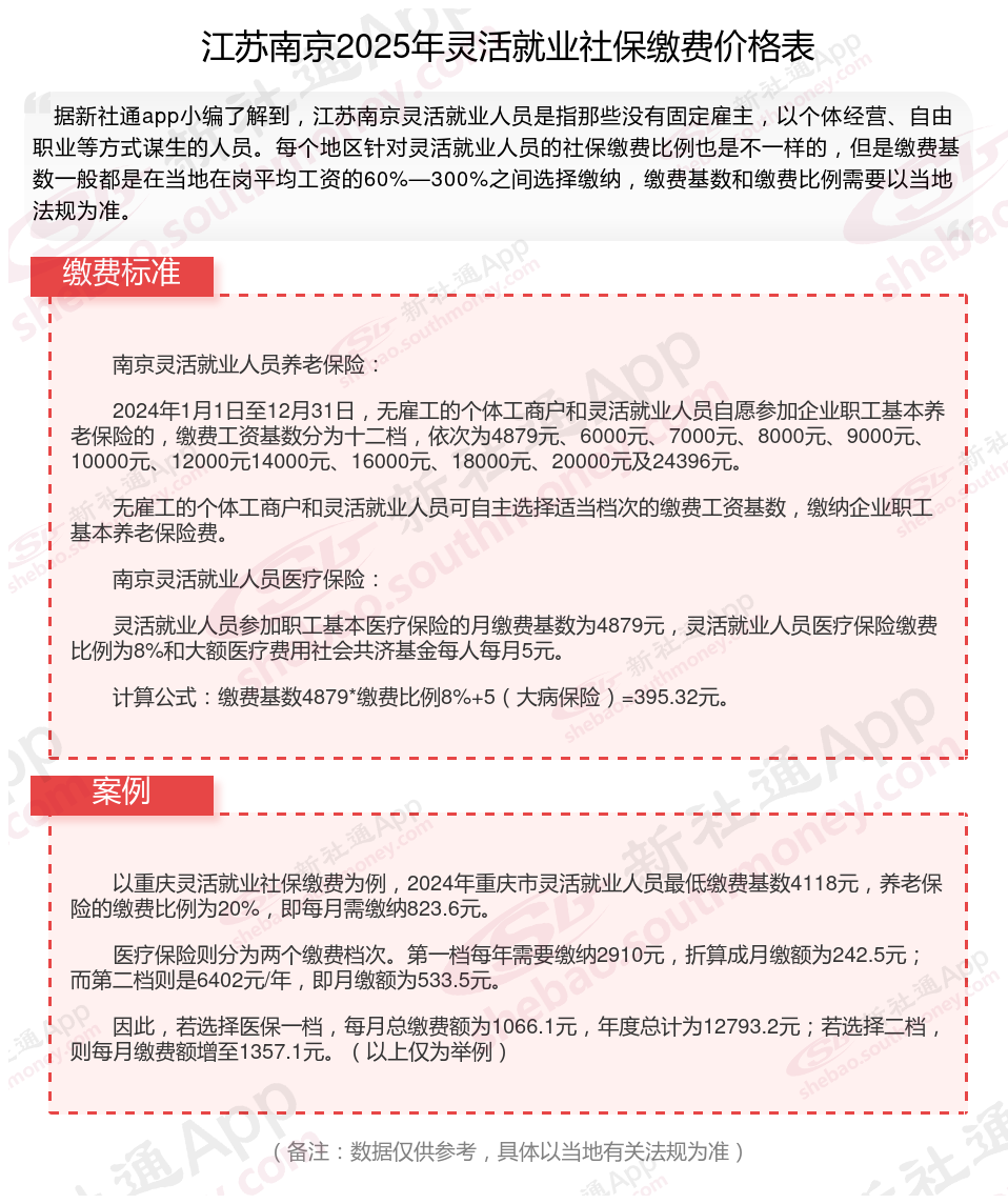
自由职业交社保一个月多少钱?2025社保缴费标准,根据新社通app-社保缴费查询工具提供的2025社保缴费标准详情数据如下:

灵活就业人员缴纳的社保费用,通常是根据当地的社保缴费基数来计算。每个地区的缴费基数都不一样,以江苏为例,2024年灵活就业的最低缴费档次是10785.6元。
养老保险断交多久作废?
社保断缴不会清0。无论是社保还是医保,目前都是累计缴费年限。也就是说,社保或医保在失业时断交了,不会影响之前所交的缴费年限和个人账户的余额。
社保和医保断缴后是停保状态。此期间内社保的个人账户余额是取不出来,除非是达到一次性支付条件,不然是无法取出的。要么参保人死亡由继承人申领,要么到法定退休年龄时不愿再延长缴费的,可以申请放弃和注销账户进行支取。或是放弃国籍出国定居才能支取,一般情况下是取不出来的。
医保的个人账户余额在医保停缴后,也可以继续使用至用完。但缴费年限还是会存在,待后续重新缴费会将之前的缴费年限累计到一起。但停缴后就不能再享受相关的医疗待遇。
断交后,账户会先封存起来,待重新缴费时,会累计之前缴费年限和社保账户余额。如果是跨地区就业的,在新工作地新开户的,可以将原工作地的社保和医保都转过去累计到一起,也可以在退休前办理。总之就是不要忘记之前的,在退休前最好全部转移到一个参保地,更好的计算退休待遇。
温馨提示:本数据仅供参考!具体需以当地有关法规为准!