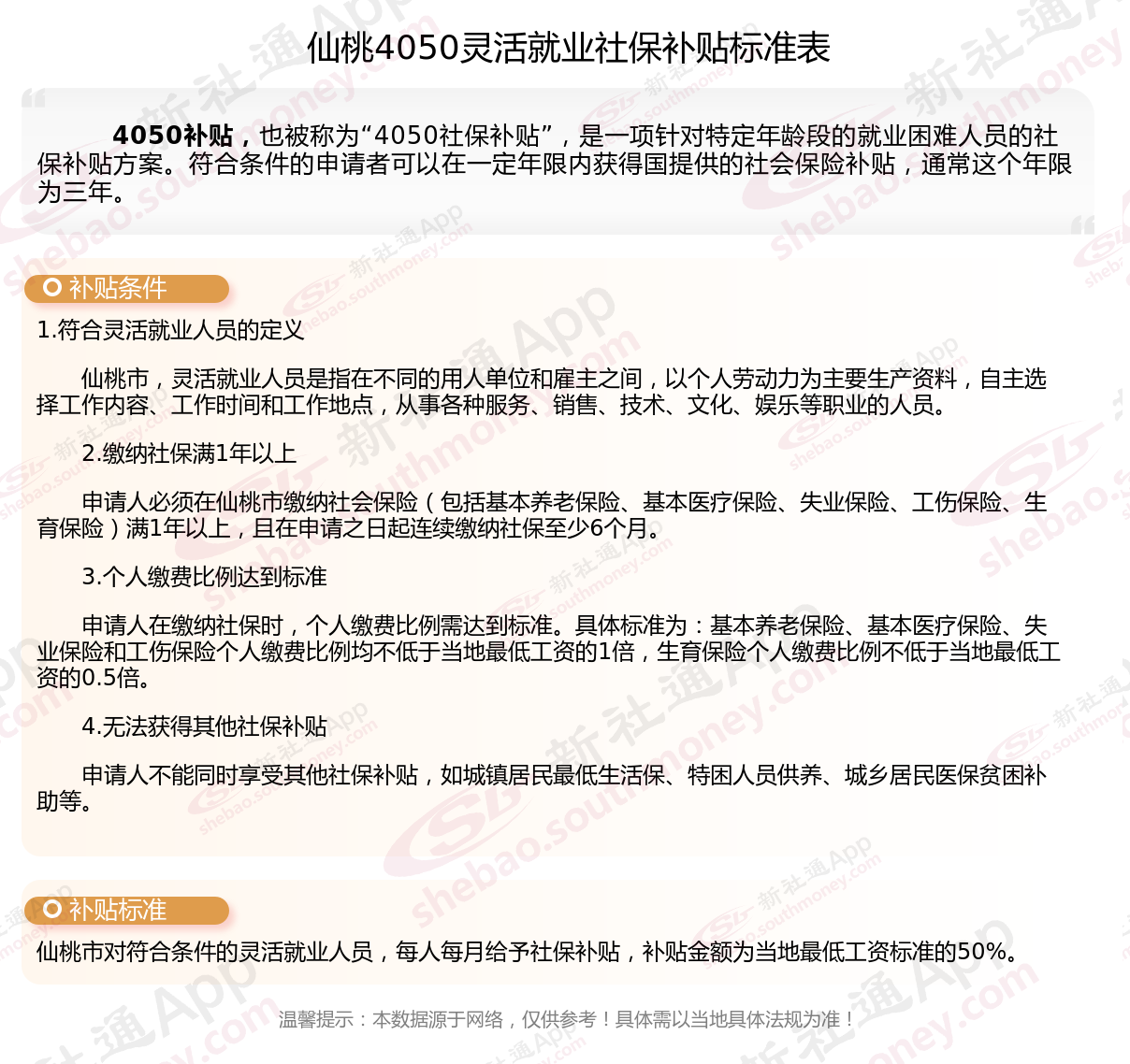
2025仙桃灵活就业4050社保补贴是一项面向特定年龄段的就业困难人群的社会保险补贴。
4050社保补贴标准据新社通app小编了解,通常,4050社保补贴包含基本医疗保险和基本养老保险两个险种,社保补贴金额为申请人实际缴纳基本养老保险和基本医疗保险金额的2/3,具体标准以当地社保局公布的数据为准!那么仙桃灵活就业人员4050补贴最新标准是多少,仙桃4050灵活就业人员社保补贴一年可以有多少钱?接下来随新社通APP小编具体了解一下4050社保补贴内容。
一、2025年仙桃灵活就业4050社保补贴怎么申请
仙桃4050社保补贴如何办理?
1.女满40周岁以上,男满50周岁以上,具有仙桃户口,持有再就业优惠证,可到辖区社区居委会办理灵活就业人员认定。需提供:单位或户主雇佣证明、户口簿、再就业优惠证、代扣银行账号、交纳社保费的单据。(具体手续向社区居委会咨询)。
2.凭认定完的《仙桃市灵活就业人员认定申请表》原件、复印件,个人身份证或户口簿原件到地税局办税服务中心办理“4050”补贴对象参保手续,养老保险、失业保险两个险都必须参保。
3.每个月都必须到银行打印当月交纳的社保费单据。
4.于每季度的第一个月的前七个工作日到街道劳动事务所申请补贴,凭缴费单据、灵活就业认定证明、再就业优惠证、银行账户,由街道汇总后,将社保补贴直接划拨到个人银行账户。
仙桃4050社保补贴办理所需材料:
1、《灵活就业人员社保补贴申请表》原件;
2、《灵活就业证明》(一张原件,一张复印件);
3、申办人第二代身份证和户口本复印件;
4、《档案托管合同书》复印件;
5、从其他公共托管机构转移到市档案托管中心的申请人需提供往年度社保补贴享受情况证明。
二、仙桃灵活就业4050社保补贴标准2025年(4050社保条件是什么)

三、仙桃灵活就业4050社保补贴在哪办理
仙桃灵活就业4050社保申请可以在户口所在地乡镇、街道(开发委)所属社区(村)办理。
1.申请时间:2-4月。
2.申请地点:到户口所在地乡镇、街道(开发委)所属社区(村)办理申报登记手续。
3.申请资料:《再就业优惠证》或《就业失业登记证》原件及复印件、身份证复印件、灵活就业证明1份、《审核认定表》一式两份、银行出具的加盖公章的缴纳社会保险费单据。
以上就是仙桃4050灵活就业社保补贴的相关内容,欢迎关注新社通/下载新社通APP了解更多五险一金专业资讯。