职工社保更适合有稳定工作单位的人士,其保险更全面且个人缴费负担较轻。而灵活就业社保则为没有固定工作单位的个体户和自由职业者提供了基本的养老和医疗保险,虽然需要全额自费,但具有灵活性。选择哪种社保体系应根据个人的工作性质和经济状况来确定。
据新社通app数据显示,黄冈企业灵活就业养老保险的缴费基数为:3675元。
缴费比例:在企业参保缴费的情况下,单位缴纳比例为16%,个人缴纳比例为8%。而灵活就业人员参保缴费的比例为个人20%。
另外,需要注意的是,这些缴费标准可能会随着时间和方案的变化而调整。为了获取最新的黄冈灵活就业养老保险缴费标准信息,建议查阅相关消息或咨询当地社保部门。总的来说,了解并遵守当地的养老保险缴费标准是每个人的责任,也是保证个人权益的重要方案。
(注:本文数据仅供参考,具体以当地缴费标准为准)
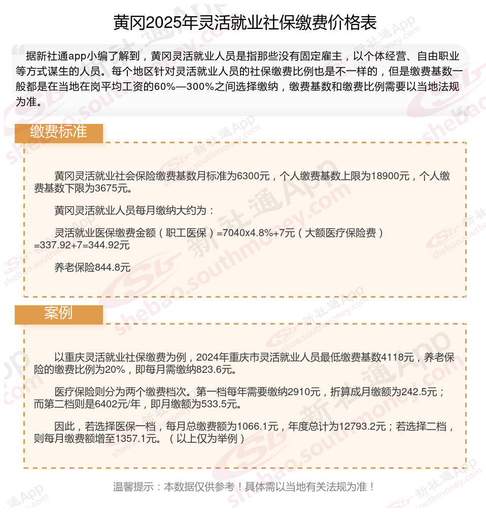
社保一个月自费多少钱?灵活就业社保交哪个档次最划算?根据新社通app-社保缴费查询工具提供的最新数据如下:

黄冈灵活就业社会保险缴费基数月标准为6300元,个人缴费基数上限为18900元,个人缴费基数下限为3675元。
黄冈灵活就业人员每月缴纳大约为:
灵活就业医保缴费金额(职工医保)=7040x4.8%+7元(大额医疗保险费)=337.92+7=344.92元
养老保险844.8元

灵活就业人员社保缴费档次怎么选最划算?
今天我们就来详细了解一下灵活就业社保缴纳档次,看看不同档位的选择对未来领取养老金的影响。
个人灵活就业社保60%、80%、100%三个档次,怎么交最划算?
假设:平均工资是6500元,按最低档60%缴纳,那么缴费基数就是3900缴费比例20%,每个月缴纳的费用就是780元,1年合计9360元。
按照60%的档次,交够15年养老保险后退休了,能领到的养老金每个月是1000元左右;如果交了30年,能领取的养老金在2100元左右。
按照100%的档位,那么我们每个月缴纳社保的费用大约是1300元,交15年退休,每月能领到1400多元;如果交30年就可以领到2900元左右。
对于灵活就业人员来说,建议按低档缴费,如果觉得退休金不够的话再补充一份商业养老年金。
企业年金是什么?
企业年金是指企业及其职工在依法参加基本养老保险的基础上自主建立的补充养老保险制。由企业缴费、职工个人缴费、企业年金基金投资运营收益三个部分组成。
企业缴费每年不超过本企业职工工资总额的8%,企业和职工个人缴费合计不超过本企业职工工资总额的12%,具体所需费用由企业和职工-方协商确定。
温馨提示:本数据仅供参考!具体需以当地有关法规为准!