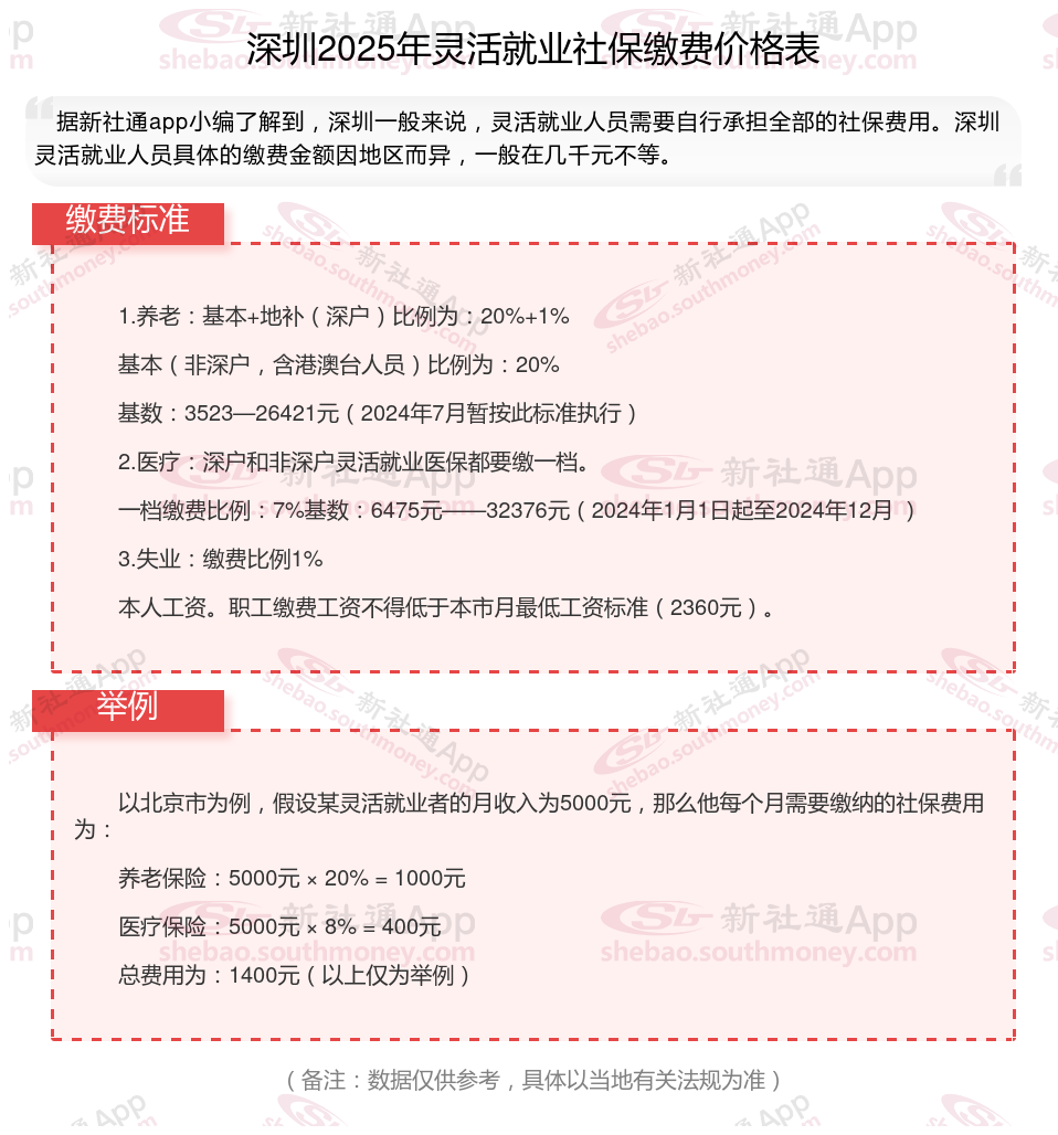
据新社通app数据显示,深圳企业灵活就业养老保险的缴费基数为:3523元。
缴费比例:在企业参保缴费的情况下,单位缴纳比例为15%,个人缴纳比例为8%。而灵活就业人员参保缴费的比例为个人20%。
另外,需要注意的是,这些缴费标准可能会随着时间和方案的变化而调整。为了获取最新的深圳灵活就业养老保险缴费标准信息,建议查阅相关消息或咨询当地社保部门。总的来说,了解并遵守当地的养老保险缴费标准是每个人的责任,也是保证个人权益的重要方案。
(注:本文数据仅供参考,具体以当地缴费标准为准)
灵活就业人员社保一个月多少钱?根据新社通app-社保缴费查询工具提供的2025社保缴费标准详情数据如下:

社会保险交多少年才可以领钱?
法定退休年龄是指劳动者在符合特定条件下可以开始享受基本养老保险待遇的年龄。这一年龄限制由法律、法规,不同地区的法定退休年龄可能存在差异。法定退休年龄根据性别和工种的不同而有所区分。一般来说,男性的法定退休年龄为60周岁,而女性职工的法定退休年龄为50周岁,女性干部的法定退休年龄为55周岁。这些法规适用于大多数劳动者。然而,对于从事特殊工种的劳动者,法定退休年龄可能会有所不同。例如,从事井下、高空、高温、特别繁重体力劳动或其他有害身体健康的工作的劳动者,可能会享有提前退休的权益。此外,对于因病或非因工致残的劳动者,经过鉴定完全丧失劳动能力的,也可能会有提前退休的法规。
请注意,这些法规并非一成不变。随着社会经济的发展和人口老龄化的加剧,可能会对法定退休年龄进行适当调整。因此,具体的法定退休年龄应以当时的法律、法规和方案为准。为了获取最准确的信息,建议劳动者定期查阅相关法律法规和方案,或者咨询当地的有关部门。
温馨提示:本数据源于网络,仅供参考!具体需以当地具体法规为准!