2025宁波灵活就业4050社保补贴是一项面向特定年龄段的就业困难人群的社会保险补贴。
“灵活就业4050社保补贴”是指灵活就业困难人员社保补贴。该方案是对就业困难人员灵活就业后办理了就业登记手续并参加社会保险的,给予社会保险补贴。那么宁波4050灵活就业困难人员社保补贴标准是多少?宁波4050社保补贴需要符合什么条件?接下来随新社通APP小编了解一下最新资讯。
一、2025年宁波4050社保补贴申请流程
宁波4050社保补贴如何办理?
1.女满40周岁以上,男满50周岁以上,具有宁波户口,持有再就业优惠证,可到辖区社区居委会办理灵活就业人员认定。需提供:单位或户主雇佣证明、户口簿、再就业优惠证、代扣银行账号、交纳社保费的单据。(具体手续向社区居委会咨询)。
2.凭认定完的《宁波市灵活就业人员认定申请表》原件、复印件,个人身份证或户口簿原件到地税局办税服务中心办理“4050”补贴对象参保手续,养老保险、失业保险两个险都必须参保。
3.每个月都必须到银行打印当月交纳的社保费单据。
4.于每季度的第一个月的前七个工作日到街道劳动事务所申请补贴,凭缴费单据、灵活就业认定证明、再就业优惠证、银行账户,由街道汇总后,将社保补贴直接划拨到个人银行账户。
宁波4050社保补贴办理所需材料:
1、《灵活就业人员社保补贴申请表》原件;
2、《灵活就业证明》(一张原件,一张复印件);
3、申办人第二代身份证和户口本复印件;
4、《档案托管合同书》复印件;
5、从其他公共托管机构转移到市档案托管中心的申请人需提供往年度社保补贴享受情况证明。
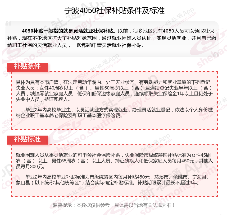
二、2025年宁波4050社保补贴标准是多少?领取条件是什么?

三、宁波不可以领取灵活就业4050社保补贴的六类人
宁波不可以领取灵活就业4050社保补贴的六类人:
1、农村户口;
2、非就业困难人员;
3、超出自住房,有多余商品房或车辆;
4、超出法定退休年龄的;
5、未失业登记;
6、未以灵活就业人员身份交社保。
三类人符合领取灵活就业4050社保补贴的标准:贫困户、低保对象、重度残疾人等三类主要就业困难人员。
不过,符合特殊情况的部分农村户口人员是可以申请的,具体要咨询当地社保部门了。
四、农村户口可以办4050社保补贴吗?
农村户口可以申请4050社保补贴!
农村户口的灵活性:虽然最初主要针对城镇个体工商户,但现已放宽至农村户口,只要满足条件,农村户口人员同样可以申请4050社保补贴。
社保缴纳要求:申请人必须是以灵活就业人员身份缴纳了城镇职工社保,包括养老保险和医疗保险。
地区差异:由于各地执行标准可能有所不同,建议申请人向当地社保部门进行详细咨询,以了解具体的申请要求和流程。
综上所述,农村户口在满足一定条件下是可以申请4050社保补贴的。申请人需关注当地的具体执行标准,并按照流程进行申请。
以上就是宁波4050灵活就业社保补贴的相关内容,欢迎关注新社通/下载新社通APP了解更多五险一金专业资讯。