据新社通app数据显示,2024-2025年陕西西安灵活就业人员养老保险的缴费标准是根据缴费基数来确定的:
个人养老保险缴费比例为20%,缴费基数的下限为4559元。
(注:本文数据仅供参考,具体以当地缴费标准为准)
2025陕西西安灵活就业社保缴费价格是多少钱一个月?根据新社通app-社保缴费查询工具提供的最新数据如下:

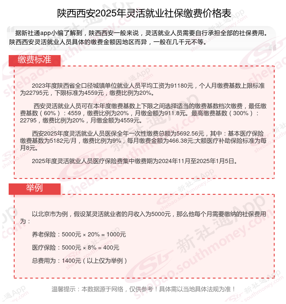
2023年度陕西省全口径城镇单位就业人员平均工资为91180元,个人月缴费基数上限标准为22795元,下限标准为4559元,缴费比例为20%。
西安灵活就业人员可在本年度缴费基数上下限之间选择适当的缴费基数档次缴费,最低缴费基数(60%):4559,缴费比例为20%,月缴金额为911.8元。最高缴费基数(300%):22795,缴费比例为20%,月缴金额为4559元。
西安2025年度灵活就业人员医保全年一次性缴费总额为5692.56元,其中:基本医疗保险缴费基数为5182元/月,缴费比例为9%,每月缴费金额为466.38元;大额医疗补助保险标准为每月8元。
2025年度灵活就业人员医疗保险费集中缴费期为2024年11月至2025年1月5日。
社保断缴影响大,这些后果你知道吗?
失业保险:领取资格:必须连续缴费满一定时间(通常为1年),断交可能导致无法领取失业金。待遇恢复:重新缴费达到条件后可继续享受。
工伤险:没有影响。如果职工发生工伤,经认定属于工伤,便可以享受工伤待遇,单位断交工伤保险的,不影响职工工伤待遇,而由单位承担。
医疗保险:享受到的是既交既得的原则,也就是说我们正常参加医疗保险,才能够正常享受到医保的报销待遇,但如果说出现了医保的中断交费,那么就无法正常享受到医保的报销了,对自身来说在看病就医的过程中,那么会产生一定的影响,因为产生的医疗费用,就需要你自付来进行支付了,毫无疑问,就会对自己看病就医产生一定的经济压力。除此之外呢,还要注意的是医保中断三个月以上,那么就会设置3~6个月不等的固定等待期,每个地区的要求不同,而且在等待期内也无法享受到医保的报销,所以医疗保险中断时间一旦超过三个月,对自己的影响还是比较大的,所以说不能够轻易的去中断。
养老保险:最明显的一个变化就是,缴费年限可能会减少,这也就意味着将来自身的退休养老金的待遇会受到一定程度的影响,尤其是个人原因导致的中断,那么是无法来进行补交的,而且有一些人,他可能由于养老保险的中断导致没法按照正常的法定退休年龄来退休,这样一来的话,就可能会导致晚退休的问题,所以说它的影响主要是体现这几个方面。
生育费用不能报销:生育保险普遍都要求要连续缴满9个月或者累计缴满12个月,并且生育当月必须缴纳,产前产后检查、顺产或者剖腹产费用等费用才能报销。如果在生孩子之前,就已经辞职或者没有缴费达到要求的时间,那相关费用报销和相关补贴领取就与你无关了。
社保补缴需要的条件是什么?社保补缴新规来了
职工社保补缴的时间红线
2025年,社保补缴迎来了重要调整,其中最引人关注的便是补缴时间的限制。按照要求,职工补缴社保时,如果断缴时间超过两年,将很难再进行补缴。犹如一道红线,将对众多职工的社保权益产生深远影响。
补缴时间的计算方式是以断缴的实际时长为依据,从断缴的次月开始计算,累计超过两年的,就会超出允许的补缴范围。
例如,小张在2023年5月离职后社保断缴,那么从2023年6月开始计算,到2025年6月,如果他还未补缴社保,就超过了两年的期限,可能无法顺利补缴。
可补缴的特殊情形
虽然2025年社保补缴收紧,但在一些特殊情形下,职工仍有机会补缴社保。
单位原因导致断缴:如果是因为用人单位的原因,如漏缴、少缴等,导致职工社保断缴,那么单位可以申请为职工补缴。在这种情况下,单位需要承担相应的滞纳金和利息。
例如,某企业因财务人员疏忽,漏缴了员工2023年1月至3月的社保,该企业在2025年发现后,可以向社保部门申请为员工补缴这三个月的社保费用,同时支付相应的滞纳金。
特殊群体的补缴情况:一些特殊群体也享有特殊的补缴。
比如2011年前退休的国有企业事业单位职工,如果退休时社保未缴满15年,按2025年,能一次性补缴;1961-1982年下乡的知青,到退休年龄社保缴费不足15年的,也有机会一次性补缴;男性满65岁、女性满60岁,并且在2011年之前就参保的退休人员,要是社保没缴满15年,同样可以一次性补缴。
》》》想知道自己社保缴纳多少钱吗?快来新社通社保计算器,点击下方使用!
新社通app数据所得,数据仅供参考。
温馨提示:本数据仅供参考!具体需以当地有关法规为准!