据新社通app数据显示,深圳灵活就业养老缴费基数明细如下:
养老缴费缴费基数为:3523元;
个人缴费比例:20%;
(注:本文数据仅供参考,具体以当地缴费标准为准)
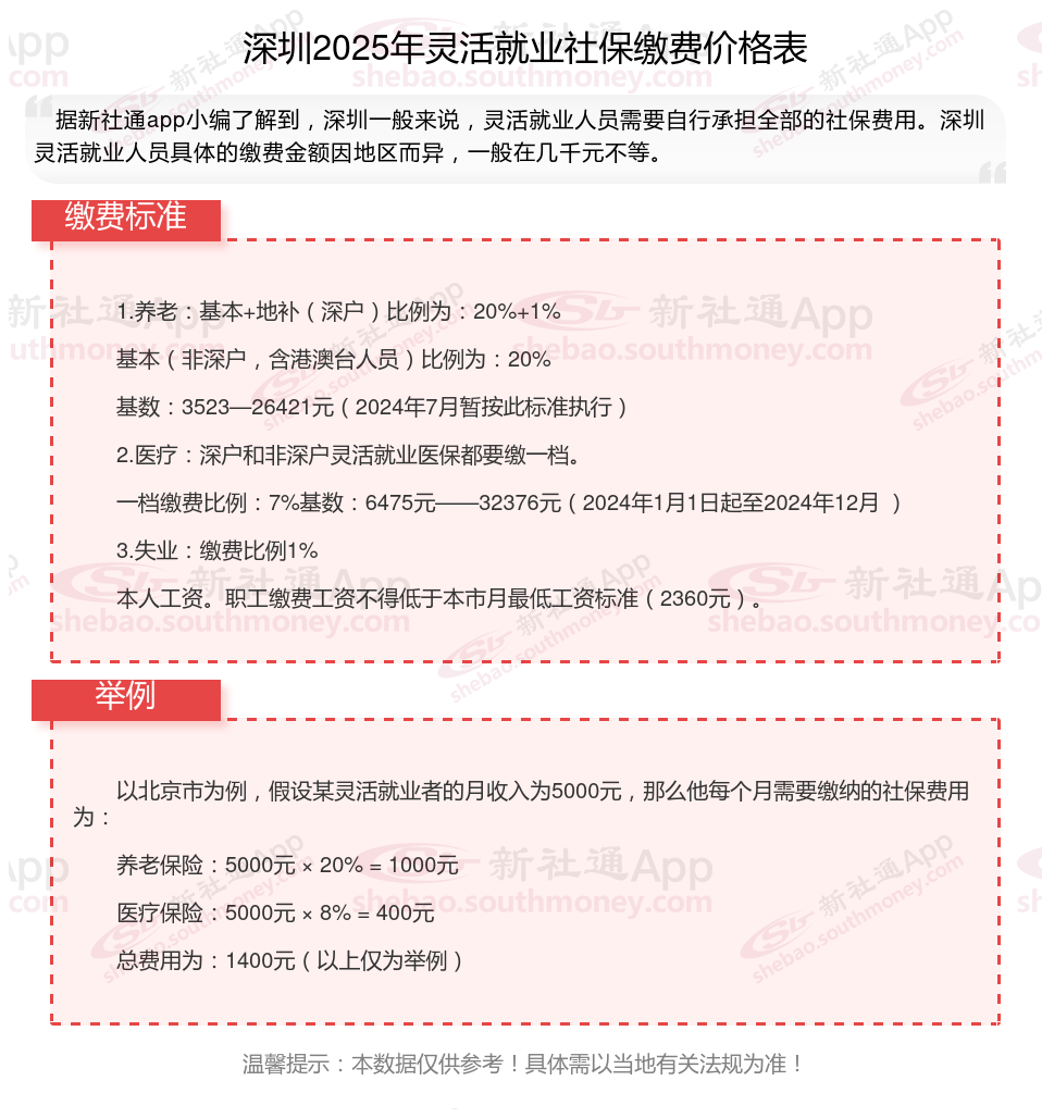
深圳灵活就业自己交社保一个月要交多少钱?根据新社通app-社保缴费查询工具提供的最新数据如下:

1.养老:基本+地补(深户)比例为:20%+1%
基本(非深户,含港澳台人员)比例为:20%
基数:3523—26421元(2024年7月暂按此标准执行)
2.医疗:深户和非深户灵活就业医保都要缴一档。
一档缴费比例:7%基数:6475元——32376元(2024年1月1日起至2024年12月 )
3.失业:缴费比例1%
本人工资。职工缴费工资不得低于本市月最低工资标准(2360元)。
温馨提示:本数据仅供参考!具体需以当地有关法规为准!