2025张掖4050补贴主要针对的是年龄在40岁以上的女性和50岁以上的男性,这些人群通常因为年龄较大而面临就业困难。
多数地区只有4050人员可以领取社保补贴,现在扩大了补贴对象及范围,通过就业困难人员认证,实现灵活就业,并且自己缴纳职工社保的灵活就业人员,一般都能申请灵活就业社保补贴。那么张掖4050灵活就业社保补贴标准是多少钱?张掖4050社保补贴条件是什么?接下来随新社通APP小编了解一下最新资讯。
一、2025年张掖灵活就业4050社保补贴在哪办理?
张掖灵活就业4050社保申请可以在户口所在地乡镇、街道(开发委)所属社区(村)办理。
1.申请时间:2-4月。
2.申请地点:到户口所在地乡镇、街道(开发委)所属社区(村)办理申报登记手续。
3.申请资料:《再就业优惠证》或《就业失业登记证》原件及复印件、身份证复印件、灵活就业证明1份、《审核认定表》一式两份、银行出具的加盖公章的缴纳社会保险费单据。
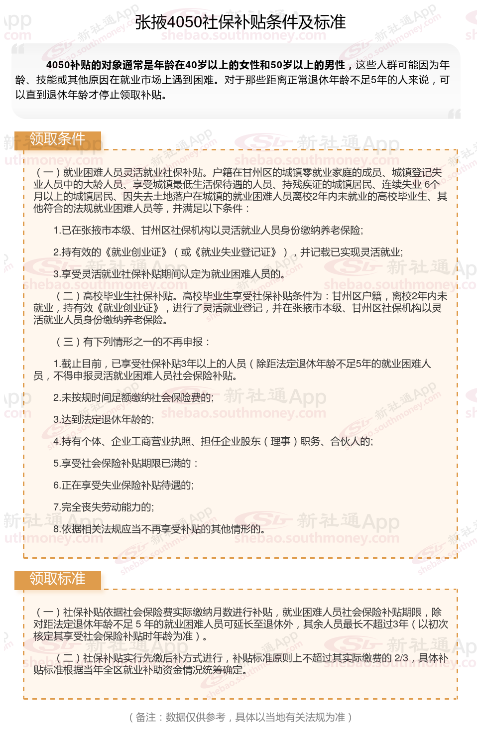
二、2025年张掖灵活就业4050社保补贴标准及条件是什么?来了解一下

三、2025年张掖灵活就业4050社保补贴申请流程:
张掖4050社保补贴的领取流程是什么?
准备申请材料
本人身份证、户口簿原件及复印件
就业失业登记证原件及复印件
社会保险缴费凭证原件及复印件,如社保缴费发票、银行代扣社保的流水清单等
灵活就业证明,需到相关部门或社区开具,证明自身处于灵活就业状态
本人银行卡或存折原件及复印件,用于接收补贴资金
其他可能需要的材料,如残疾证、低保证、单亲家庭证明等,依个人具体情况而定
提交申请
线下申请:携带材料到户籍所在地的社区居委会、街道办事处劳动工作站或当地就业服务中心等相关部门提交申请,并填写《4050 社保补贴申请表》
线上申请:部分地区支持线上申报,需登录当地人力资源和社保局官网或指定的服务平台,找到 “4050 社保补贴申请” 入口,按要求注册登录后,如实填写个人信息、就业失业情况、社保缴费情况等,并上传申请材料的电子文档进行申报
审核与公布
社区或街道等基层部门收到申请后,会对申请人的身份、就业情况、社保缴费情况等进行初审,核实材料的真实性和完整性
初审通过后,相关信息会被报送至上级就业服务部门或人社部门进行复核,复核通过的申请人名单将在社区、街道或当地人社部门网站等进行公布,公布期一般为 5-7 天,接受社会监督
补贴发放
公布无异议后,部门会将补贴资金拨付至指定账户。一般是按月、按季度或按年发放,具体发放时间和方式以当地法规为准。
四、2025年领了灵活就业补贴影响退休金的吗
有些许影响。
40,50人员属于灵活就业人员,缴纳社保的费用的绝对金额虽然相对较少,但计算养老金时,只会影响个人帐户养老金部分,且影响很有限,少缴少得。
五、张掖社保断缴到底有哪些影响?社保断交的影响有以下几点:
社保断交有什么影响:中断缴费对社保享受待遇肯定是有影响的,尤其是对养老和医疗保险待遇的影响。
1、对养老保险的影响:养老保险退休待遇是根据多缴多得的原则计发的,中断缴费期间不计缴费年限和个人账户,必然会影响将来养老待遇的高低,甚至养老金正常调整金额的多少。
2、对医疗保险的影响:从眼前看,中断缴纳医疗保险费,也就意味着停止享受医疗保险待遇,恢复缴费时不补缴或中断3个月后再补缴的,还要执行6个月的住院和门诊特定项目医疗费用免付期,而患病却是随时都可能发生的,按规,中断缴费期间或免付期内发生的医疗费用只能由本人承担;从长远看,中断缴费还会影响合计缴费年限的长短,很可能造成到达退休年龄时不符合医疗保险最低缴费年限(男30年、女25年,其中实际缴费年限5-10年),从而影响到退休后医疗待遇的享受。
哪些资格会清0?除了影响社保待遇,社保断缴之后,还可能影响大家的积分落户资格、购房资格、购车资格、入学资格等等。
比如现在有的城市要求外来人员积分达标之后就可取得户口,在积分落户制中,对于社保缴纳是有一定的要求的,比如需要连续缴纳满一定的年限,如果断缴的话,那么资格就相当于清0了。
目前大多数城市的落户、外地户籍子女上学、居住证办理都需要一定社保缴纳年限,如果有这方面需求的,一定要小心不要让自己的社保断缴了。
总的来说,社保断缴的影响还是很大的,尤其是对非本地户籍人员来说,很可能会影响落户、购房、购车等资格。所以说,小编建议大家,在辞职之前一定要安排好自己的社保交接,尽量不要发生断缴的情况。
以上就是张掖4050灵活就业社保补贴的相关内容,欢迎关注新社通/下载新社通APP了解更多五险一金专业资讯。