在宁波,那些选择独立参保的灵活就业者,包括个体户和自由职业者,现在有机会加入企业职工基本养老保险体系。根据法规,这些参保者可以根据自身情况,在全省城镇单位就业人员平均工资的60%至300%范围内,挑选最适合自己的缴费基数。那么,关于宁波2025年灵活就业人员的社保缴费标准是多少?以及每月需要缴纳的社保费用是多少,本文将为您提供最新的信息。
灵活就业社保:由个人全额缴纳,包括基本养老保险和基本医疗保险。
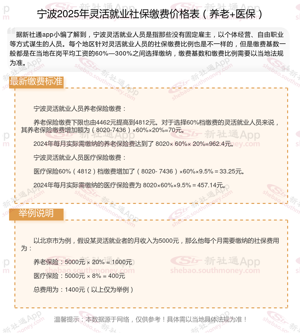
那么,宁波灵活就业人员社保交多少钱?买根据新社通app-社保缴费查询工具提供的2025社保缴费标准详情数据:

据新社通app数据显示,宁波养老保险缴费基数2024-2025年最新标准如下:
宁波灵活就业人员基本养老保险缴费基数暂按不低于4462元;
缴费比例:个人承担20%;养老保险缴费个人892.4元。
(注:本文数据仅供参考,具体以当地缴费标准为准)
》》点击新社通app社保计算器,查询你的社保缴纳明细!
新社通app数据所得,数据仅供参考。
工龄和养老金有关系吗?
养老金跟工龄有关系,主要体现在以下几个方面:
基础养老金:工龄的长短会直接影响到基础养老金的数额。在基础养老金的计算公式中,缴费年限(即工龄,包含视同缴费年限)是一个重要的因素。工龄越长,缴费年限越长,基础养老金的数额也就越高。
个人账户养老金:工龄影响个人账户养老金的积累。工龄越长,意味着职工参加工作并缴纳养老保险的时间越长,进入个人账户的金额也就越多。因此,在退休时,工龄较长的职工往往拥有更高的个人账户养老金。
过渡性养老金:对于在建立个人账户之前就参加工作的职工,存在视同缴费年限,这部分年限同样会计入工龄。工龄中的视同缴费年限越长,过渡性养老金的数额也就越高。
综上所述,养老金跟工龄确实存在一定的关系,但并非绝对的正比关系。工龄的长短会影响缴费年限和养老金的计算,但也会受到其他多种因素的影响。因此,在评估养老金数额时,需要综合考虑多种因素。
(备注:数据仅供参考,具体以当地有关法规为准)