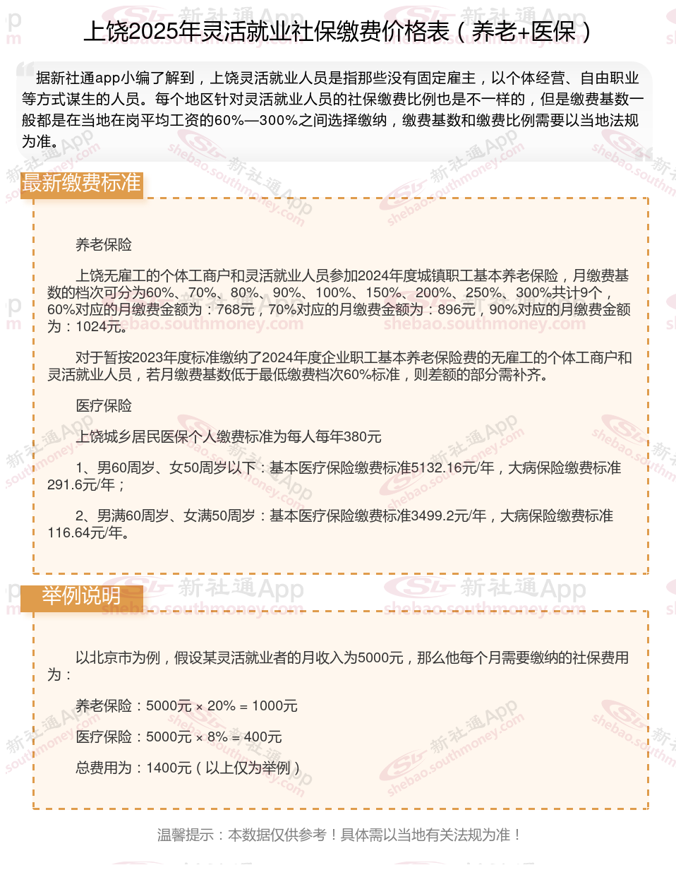
据新社通app数据显示,上饶灵活就业人员养老保险缴费基数2024-2025年最新标准如下:
缴费基数下限暂按不低于3839元/月执行。按照个人20%的缴费费率,个人养老保险缴费金额低于767.8元/月。
(注:本文数据仅供参考,具体以当地缴费标准为准)
自己买社保一个月费用要交多少钱?根据新社通app-社保缴费查询工具提供的2025社保缴费标准详情数据如下:

哪些关键要素会左右退休金的最终数额呢?
退休年龄:一方面增大了人们养老保险缴费年限长的可能性,另一方面也降低了个人账户养老金计发月数。
缴费基数:缴费基数的高低也会直接影响到退休以后的养老金待遇,缴费基数越高,退休时本人平均缴费工资指数越高。
个人累计缴费年限:基本养老金根据个人累计缴费年限等因素确定。缴费年限越长,领取的退休工资相对越高。
社评工资:地区的经济发展水平也会对退休金数额产生影响。一般来说,经济发达地区的职工平均工资较高,因此基础养老金的计发基数也相应较高。
(备注:数据仅供参考,具体以当地有关法规为准)