灵活就业社保成为很多自由职业者和打工人空窗期的最佳选择。那具体缴费是多少呢?
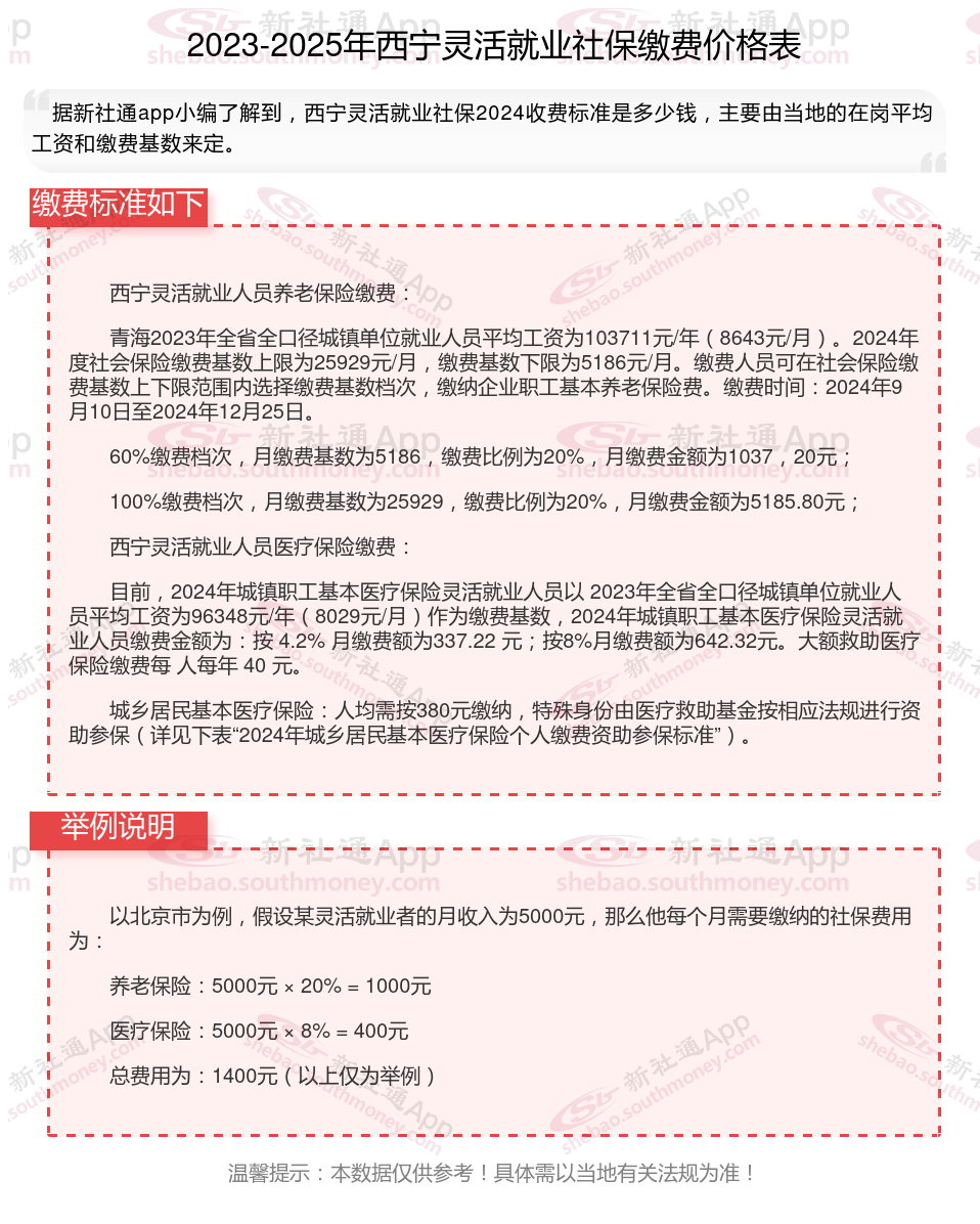
据新社通app数据显示,西宁灵活就业养老保险缴费基数2024-2025年最新标准如下:
最低缴费基数:5186元;
个人缴费比例:20%;
(注:本文数据仅供参考,具体以当地缴费标准为准)
个人交社保一个月多少钱?2025社保缴费标准,根据新社通app-社保缴费查询工具提供的2025社保缴费标准详情数据如下:

灵活就业人员在参加养老保险时,其缴纳基数通常参照当地在岗职工的平均工资。一般来说,灵活就业人员可以选择按照在岗职工月平均工资的一定比例(如20%)来缴纳基本养老保险费。此外,也有地区允许灵活就业人员按照当地职工平均工资的40%至100%为基数来计算缴费,具体比例可能因地区而异。对于医疗保险,灵活就业人员一般是按照当地上年度月平均工资的一定比例(如4.2%)来缴纳基本医疗保险费。这一比例也可能根据地方法规有所不同。
社保养老断交了以前交的都作废吗?
养老保险出现断缴,参保记录不会清0!社保经办机构会保留你的基本养老保险关系,保存全部参保缴费记录,个人账户储存额也会连续计算利息,已缴的养老保险费不会白缴。若累计缴费满15年,达到法定退休年龄,就可以按月领取基本养老金。但是需提醒大家,长时间断缴,相应的累计缴费时间就会相对较短,个人账户累计储存额会相对较少,最后到手的养老金也会相对较少。如果长时间中断社保缴费,到法定退休年龄时缴费年限不够,领取养老金的时间也要相应延后。
温馨提示:本数据仅供参考!具体需以当地有关法规为准!