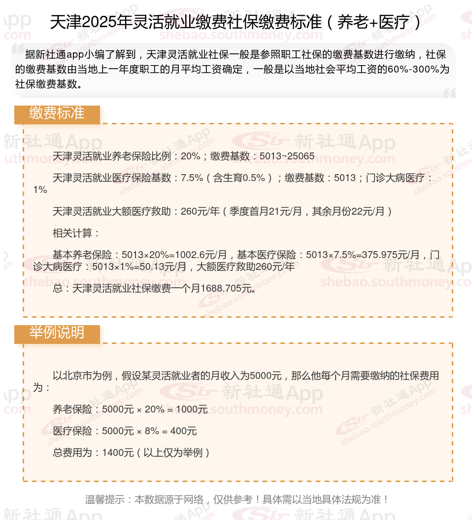
社保个人交需要多少钱一个月?根据新社通app-社保缴费查询工具提供的2025社保缴费标准详情数据如下:

灵活就业社保养老保险缴费比例一般为20%,医疗保险缴费比例则根据当地法规而定。
据新社通app数据显示,天津灵活就业养老保险缴费基数2024-2025年最新标准如下:
最低缴费基数:5013元;
个人缴费比例:20%;
(注:本文数据仅供参考,具体以当地缴费标准为准)
社保个人交需要多少钱一个月?根据新社通app-社保缴费查询工具提供的2025社保缴费标准详情数据如下:

灵活就业社保养老保险缴费比例一般为20%,医疗保险缴费比例则根据当地法规而定。
据新社通app数据显示,天津灵活就业养老保险缴费基数2024-2025年最新标准如下:
最低缴费基数:5013元;
个人缴费比例:20%;
(注:本文数据仅供参考,具体以当地缴费标准为准)