社保包括养老保险、医疗保险、失业保险、工伤保险和生育保险。养老保险是为了支撑退休后的生活,医疗保险是为了在生病时提供经济支持,失业保险、工伤保险和生育保险则分别在失业、工伤和生育时提供相应的保险。
接下来了解一下,呼和浩特灵活就业人员社保缴费标准是多少?退休能领多少钱呢?根据新社通app-社保缴费查询工具提供的2025社保缴费标准详情数据:

》快来计算您的社保缴纳计算明细,点击新社通app社保计算器,轻松测算!
新社通社保计算器计算所得,数据仅供参考。
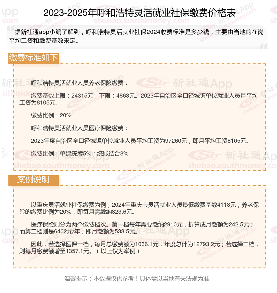
据新社通app数据显示,呼和浩特灵活就业养老保险缴费基数2024-2025年最新标准如下:
2025年呼和浩特城镇职工社会保险缴费基数用人单位及其职工(包括有雇工的个体工商户及其雇工)分别按2024年度全口径省平的60%(4863元/月)和300%(24315元/月)核定缴费基数的下限和上限执行。
个人缴费比例:20%;
(注:本文数据仅供参考,具体以当地缴费标准为准)
社保续交需要哪些手续?
个人办理续交社保需要下列手续:先向社会经办机构提出续交社保的申请;然后提交本人的身份证明、社保卡等材料;再由社保经办机构核定本人需要缴纳的社保费用;最后由本人在要求的期限内及时缴纳社保。
社保交够多少年才能够退休领取退休金,这个问题主要依据《中华人民共和国社会保险法》的相关要求来了解下。
一、社保缴纳年限要求
根据《中华人民共和国社会保险法》第十六条:“参加基本养老保险的个人,达到法定退休年龄时累计缴费满十五年的,按月领取基本养老金。”这意味着,要想在退休后按月领取基本养老金,个人需要至少累计缴纳15年的社保。
二、未达到缴纳年限的处理方式
同样依据《中华人民共和国社会保险法》第十六条,如果个人达到法定退休年龄时累计缴费不足十五年,有两种处理方式:一是可以继续缴费至满十五年,然后按月领取基本养老金;二是可以转入新型农村社会养老保险或者城镇居民社会养老保险,享受相应的养老保险待遇。
三、法定退休年龄的说明
关于法定退休年龄,虽然《中华人民共和国社会保险法》中并未直接确定,但根据现行要求,男性退休年龄为60周岁,女性退休年龄根据身份不同有所差异,工人50周岁,干部55周岁(自由职业者也为55周岁)。只有达到这些年龄要求,并且社保缴纳年限满足条件,才能退休并领取退休金。
综上所述,社保要交满15年,并且在达到法定退休年龄后,才能退休领取退休金。如果缴纳年限不足,可以选择继续缴纳或者转入其他养老保险。同时,也需要注意法定退休年龄的要求。
养老金= 基础养老金 + 个人账户养老金 + 过渡性养老金
基本养老金=基础养老金+个人账户养老金+过渡性养老金+增发养老金
基础养老金=(退休上一年呼和浩特在岗职工月平均工资+退休上一年呼和浩特在岗职工月平均工资×个人平均缴费工资指数)÷2×累计缴费年限(含视为缴费年限)×1%。
个人账户养老金:以个人账户储存额除以计发月数。计算公式为:个人账户养老金 = 参保人员退休时个人账户累计储存额 ÷ 计发月数。
过渡性养老保险=退休时在岗月平均工资*实施个人账户前的缴费年限*1.3%*平均指数。
增发养老金=上一年呼和浩特在岗职工月平均工资×个人平均缴费工资指数×累计缴费年限(含视为缴费年限)×增发比例。
退休金计算方法:
退休金主要由基础养老金、个人账户养老金两个部分构成。
基础养老金=(退休上一年呼和浩特在岗职工月平均工资+退休上一年呼和浩特在岗职工月平均工资×个人平均缴费工资指数)÷2×累计缴费年限(含视为缴费年限)×1%。
其中,退休时当地上一年度在岗职工月平均工资指的是退休当年所在城市或地区上一年度所有在岗职工的月平均工资;本人平均工资指数是个人历年缴费基数与当地社会平均工资的比值的平均数;缴费年限是个人实际缴纳养老保险费的年数。
个人账户养老金:以个人账户储存额除以计发月数。计算公式为:个人账户养老金 = 参保人员退休时个人账户累计储存额 ÷ 计发月数。
退休时的基础养老金月标准以当地上年度在岗职工月平均工资和本人指数化月平均缴费工资的平均值为基数,缴费每满1年发给1%。
退休后退休金和养老金一样吗?
缴费方式不同:
而养老保险则是我们平时所缴纳的社保中的其中一个,一般由参保人所在的单位进行代缴,部分计入参保人个人账户。
退休金是不用缴纳任何费用的。
领取方式不同:
社会养老保险金由相关部门机构统一发放,养老金的领取问题方面,对每个社会成员有统一的养老金领取规则。
法律依据:《中华人民共和国社会保险法》第十六条,参加基本养老保险的个人,达到法定退休年龄时累计缴费不足十五年的,可以缴费至满十五年,按月领取基本养老金;也可以转入新型农村社会养老保险或者城镇居民社会养老保险,按照相关法规享受相应的养老保险待遇。
退休金可以按月领取,也可以按年领取,甚至一次性支付。领取退休金的主体通常是事业单位的退休人员。
概念不同:
养老金:狭义上来说,养老金主要是指退休人员从社会保险机构领取的一种基本生活经济来源。它是在职工在退休后,按照其工作期间缴纳的养老保险费用和社会的平均工资水平等因素,给予的一种经济收入。
退休金是指在职期间,个人和用人单位根据法规,按照一定比例向个人账户缴纳的一种社会保险费用。当个人退休时,根据其在职期间的缴费情况和退休时的年龄、工龄等因素来计算其应该享受的退休金数额,从而为其提供经济上的来源。退休金的数额通常与个人在职期间的工资水平和缴纳社保的年限有关,一般来说,缴纳的社保费用越多,退休后获得的退休金数额就越高。
资金渠道不同:
养老金的资金来源则是社会保险资金。领取养老金的人员需要在退休前缴纳养老保险费用,且缴费年限不少于15年。
退休金一般都是相关部门列支,未参加养老保险社会统筹的退休人员(如公务员、事业单位人员,不含事业单位企业化管理的单位)的退休待遇简称退休金或退休生活费;
(备注:数据仅供参考,具体以当地有关法规为准)