灵活就业社保成为很多自由职业者和打工人空窗期的最佳选择。那具体缴费是多少呢?
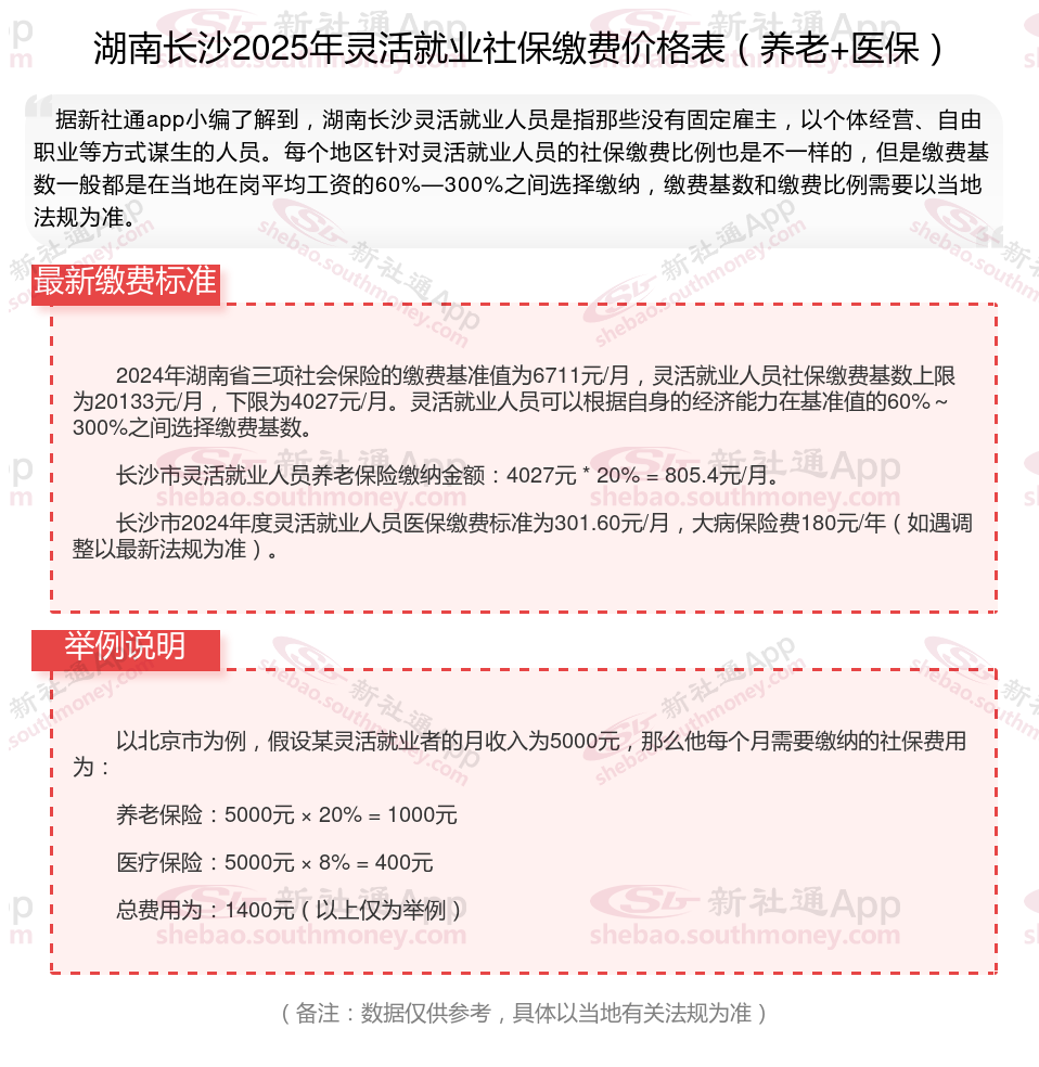
据新社通app数据显示,湖南长沙灵活就业养老保险最低缴费基数为:4027元;个人的缴费比例分别为:20%;
个人缴费金额:805.4元。
(注:本文数据仅供参考,具体以当地缴费标准为准)
自己交社保一个月多少钱?2025社保缴费标准,根据新社通app-社保缴费查询工具提供的2025社保缴费标准详情数据如下:

灵活就业缴费比例20%。
养老保险断缴,待遇清0吗?
断交了养老保险,里面的钱仍然可以用。具体来说:
养老保险断交后,个人账户中的资金并不会被清0,而是会封存起来。这意味着,参保人员在达到法定退休年龄并累计缴费满十五年的情况下,仍然可以享受养老保险待遇。
即使养老保险断交,参保人员也可以选择补缴中断期间的费用,或者等待新单位进行续交。这样,在续交后,个人账户中的资金可以继续累计,并用于计算养老金待遇。
温馨提示:本数据仅供参考!具体需以当地有关法规为准!