灵活就业社保成为很多自由职业者和打工人空窗期的最佳选择。那具体缴费是多少呢?
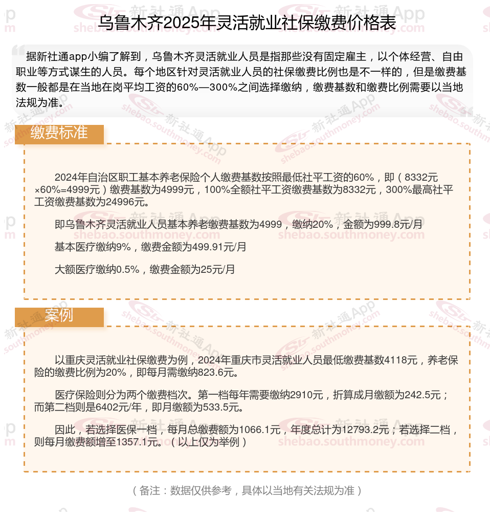
据新社通app数据显示,乌鲁木齐灵活就业人员养老保险缴费基数2024-2025年最新标准如下:
缴费基数下限暂按不低于4999元/月执行。按照个人20%的缴费费率,个人养老保险缴费金额低于999.8元/月。
(注:本文数据仅供参考,具体以当地缴费标准为准)
自由职业者交社保一个月多少钱?2025社保缴费标准,根据新社通app-社保缴费查询工具提供的2025社保缴费标准详情数据如下:

灵活就业者需要根据自己的实际情况和需求来选择适合自己的社保方案。
养老保险停交了多久会作废?
社保中途断交后是可以累计的,包括养老保险和医疗保险。
一、养老保险
根据《中华人民共和国社会保险法》第十六条,参加基本养老保险的个人,达到退休年龄时累计缴费满十五年的,按月领取基本养老金。因此,养老保险缴费是累计计算的,即使中途断交,只要累计缴费满十五年,达到法定退休年龄后仍可以按月领取基本养老金。
二、医疗保险
医保断交3个月以上可以累计使用,累计缴费年限不会清0,但连续缴费年限会重新开始计算。达到法定退休年龄时累计缴费达到年限的,退休后不再缴纳基本医疗保险费。所以,医疗保险也是累计计算的,断交后不会影响已累计的缴费年限。
温馨提示:本数据源于网络,仅供参考!具体需以当地具体法规为准!