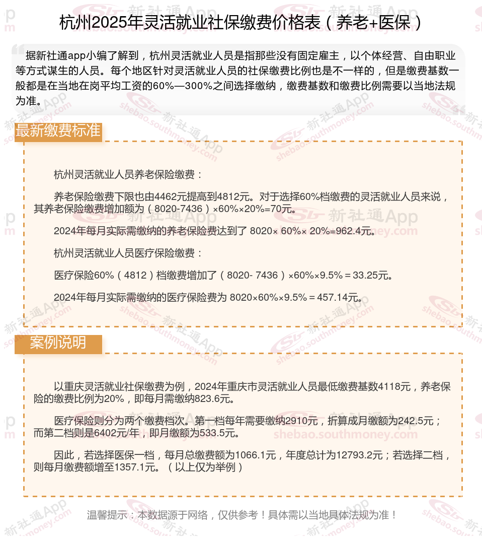
据新社通app数据显示,杭州灵活就业养老缴费基数明细如下:
养老缴费缴费基数为:4462元;
个人缴费比例:20%;
(注:本文数据仅供参考,具体以当地缴费标准为准)
社保自己到底可不可以交?社保自己交多少钱一个月?根据新社通app-社保缴费查询工具提供的2025社保缴费标准详情数据如下:

》》点击新社通app社保计算器,查询你的社保缴纳明细!
新社通app数据所得,数据仅供参考。
社保可以自己缴纳的吗
个人是可以自己交社保的。
社保可以按灵活就业人员参保。但个人以灵活就业人员交社保是有户籍限制的。
1、未到达要求的退休年龄的自谋职业者、自由职业者、未在用人单位参保的非全日制从业人员以及本区户籍的失业人员,可以以灵活就业方式办理社会保险参保手续,缴纳企业养老保险和职工基本医疗保险;本区户籍参保职工、到达法定退休年龄累计缴费年限不足15年、由本人申请经社保部门批准延长缴费的,也可办理灵活就业续保。
2、灵活就业人员缴费比例各地稍有不同,具体情况可以咨询当地社保经办部门;灵活就业人员缴纳医疗保险后视同缴纳生育保险,可享受生育保险待遇。
养老保险要交多少年可以领养老金?
累计缴满15年即可,不过要等到退休后才能领取。而且社保是多缴多得的,缴的越多、越久,退休后能领的养老金就越多。实际上目前相关法规的养老保险最低累计缴费年限是达到,15周年,无论是职工养老保险也好还是城乡居民养老保险也好它的最低缴费年限,都是15周年。养老保险待遇支出包括按要求支付给参保城乡居民的基础养老金和个人账户养老金,以及丧葬补助金。基础养老金指按要求计发标准,由各级地方为符合待遇领取条件的参保城乡居民全额予以补助的养老金待遇。
温馨提示:本数据仅供参考!具体需以当地有关法规为准!