据新社通app数据显示,宜春灵活就业养老保险缴费基数2024-2025年最新标准如下:
2025年宜春城镇职工社会保险缴费基数用人单位及其职工(包括有雇工的个体工商户及其雇工)分别按2024年度全口径省平的60%(3839元/月)和300%(19191元/月)核定缴费基数的下限和上限执行。
个人缴费比例:20%;
(注:本文数据仅供参考,具体以当地缴费标准为准)
2025宜春灵活就业社保缴费价格是多少钱一个月?根据新社通app-社保缴费查询工具提供的最新数据如下:

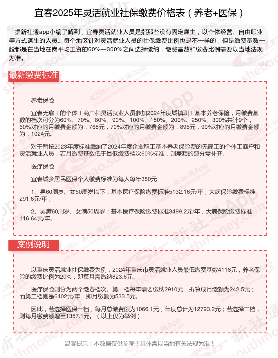
养老保险
宜春无雇工的个体工商户和灵活就业人员参加2024年度城镇职工基本养老保险,月缴费基数的档次可分为60%、70%、80%、90%、100%、150%、200%、250%、300%共计9个,60%对应的月缴费金额为:768元,70%对应的月缴费金额为:896元,90%对应的月缴费金额为:1024元。
对于暂按2023年度标准缴纳了2024年度企业职工基本养老保险费的无雇工的个体工商户和灵活就业人员,若月缴费基数低于最低缴费档次60%标准,则差额的部分需补齐。
医疗保险
宜春城乡居民医保个人缴费标准为每人每年380元
1、男60周岁、女50周岁以下:基本医疗保险缴费标准5132.16元/年,大病保险缴费标准291.6元/年;
2、男满60周岁、女满50周岁:基本医疗保险缴费标准3499.2元/年,大病保险缴费标准116.64元/年。
社保中断会对个人造成的影响有哪些?
失业保险:其实对于大家来说,如果断缴社保,其含义就是失业了吧。如果是非本人意愿失业,失业保险业务缴费满一年以上,可以领取失业金待遇。最长不超过24个月,代缴基本医疗保险。如果领完失业金距离退休不足一年的,可以延长到退休为止。未来推动渐进式退休以后,甚至还会给代缴基本养老保险。
养老保险:社保一旦断缴会影响个体申报享用养老保险待遇,若养老保险没有达到缴费年限,那么退休后将无法领养老金。现行对于养老金的领取是必须达到两个条件,一是必须达到法宝的退休年龄,二是累计缴费满15年,假如断交之后,没有续交,缴费时间不足15年,那么退休之后,将无法领取养老金。
生育险:生育险通常要求一定的连续缴费时间,以便享受相关费用的报销,包括产前检查和分娩等费用。
因此,如果在社保断缴期间怀孕或计划怀孕,需要特别注意以下几点:
首先,生育险的报销要求可能因地区而异,有些城市可能要求连续缴费6个月,而其他地方可能要求9个月或更长时间。因此,在计划怀孕前,建议确保满足当地生育险的报销要求。
其次,如果你在社保断缴期间怀孕,可能无法享受生育险的相关待遇。你需要自己承担产前检查和分娩等费用,包括医疗费用和生育津贴。
总之,社保断缴可能会对生育保险的相关待遇产生影响,因此在计划怀孕或已怀孕的情况下,建议咨询当地社保部门以了解具体的相关法规,并采取适当的方式以保证自己和家庭的权益。
工伤保险:工伤保险在没有工作时期,就是不参保状态是不会享受相应待遇。但是如果是因为企业或者单位没有给缴纳,则可以要求企业或者单位赔偿相应工伤赔偿。
医疗保险:断交一个月会停止医保待遇,如果在此期间发生医疗费用,可能无法享受医保报销。及时补缴后,可以恢复医保待遇。
补缴社保条件最新消息,需要满足什么?
可补缴的特殊情形
虽然2025年社保补缴收紧,但在一些特殊情形下,职工仍有机会补缴社保。
单位原因导致断缴:如果是因为用人单位的原因,如漏缴、少缴等,导致职工社保断缴,那么单位可以申请为职工补缴。在这种情况下,单位需要承担相应的滞纳金和利息。
例如,某企业因财务人员疏忽,漏缴了员工2023年1月至3月的社保,该企业在2025年发现后,可以向社保部门申请为员工补缴这三个月的社保费用,同时支付相应的滞纳金。
特殊群体的补缴情况:一些特殊群体也享有特殊的补缴。
比如2011年前退休的国有企业事业单位职工,如果退休时社保未缴满15年,按2025年,能一次性补缴;1961-1982年下乡的知青,到退休年龄社保缴费不足15年的,也有机会一次性补缴;男性满65岁、女性满60岁,并且在2011年之前就参保的退休人员,要是社保没缴满15年,同样可以一次性补缴。
职工社保补缴的时间红线
2025年,社保补缴迎来了重要调整,其中最引人关注的便是补缴时间的限制。按照要求,职工补缴社保时,如果断缴时间超过两年,将很难再进行补缴。犹如一道红线,将对众多职工的社保权益产生深远影响。
补缴时间的计算方式是以断缴的实际时长为依据,从断缴的次月开始计算,累计超过两年的,就会超出允许的补缴范围。
例如,小张在2023年5月离职后社保断缴,那么从2023年6月开始计算,到2025年6月,如果他还未补缴社保,就超过了两年的期限,可能无法顺利补缴。
如何了解自己的社保缴纳明细吗?点击新社通app社保计算器,帮您计算!
新社通app数据所得,数据仅供参考。
温馨提示:本数据源于网络,仅供参考!具体需以当地具体法规为准!