据新社通app数据显示,珠海灵活就业人员养老保险缴费基数2024-2025年最新标准如下:
缴费基数下限暂按不低于4546元/月执行。按照个人20%的缴费费率,个人养老保险缴费金额低于909.2元/月。
(注:本文数据仅供参考,具体以当地缴费标准为准)
珠海社保缴费多少钱?下表是2024-2025年珠海社保费用明细参考,根据新社通app-社保缴费查询工具提供的最新数据如下:

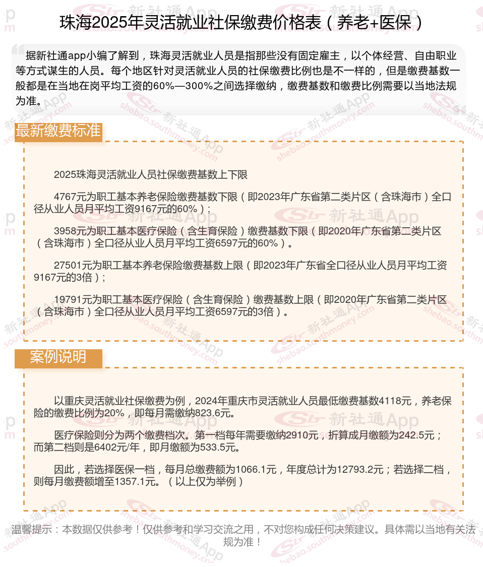
2025珠海灵活就业人员社保缴费基数上下限
4767元为职工基本养老保险缴费基数下限(即2023年广东省第二类片区(含珠海市)全口径从业人员月平均工资9167元的60%);
3958元为职工基本医疗保险(含生育保险)缴费基数下限(即2020年广东省第二类片区(含珠海市)全口径从业人员月平均工资6597元的60%)。
27501元为职工基本养老保险缴费基数上限(即2023年广东省全口径从业人员月平均工资9167元的3倍);
19791元为职工基本医疗保险(含生育保险)缴费基数上限(即2020年广东省第二类片区(含珠海市)全口径从业人员月平均工资6597元的3倍)。
》》还不知道自己社保缴纳明细吗?点击新社通app社保计算器,查询所在城市社保缴费明细!
新社通app数据所得,数据仅供参考。
灵活就业人员应以上年度全省在岗职工月平均工资的60%至300%作为缴费基准。
个人的养老保险可以补交吗?
个人养老金是可以补交的,但具体补交方案可能因地区和养老保险类型的不同而有所差异。以下是对个人养老金补交方案的详细介绍:
养老保险补交条件是怎样的?
因单位原因未按时足额缴纳:
如果因单位原因未按时足额缴纳养老保险费,职工可以要求单位进行补交。
达到退休年龄时缴费年限不足:
在达到法定退休年龄时,如果养老保险缴费年限不足,个人可以在符合一定条件下进行补交,以满足领取养老金的条件。
补交方式是这样的:
分期补缴:按照一定的期限和金额逐步完成补缴。
一次性补交:这种方式通常适用于特定的人群和情况,如一些地区对于在社保制实施前就已经参加工作的人员,在达到退休年龄时缴费年限不足的,可以一次性补交。
综上所述,个人养老金在一定条件下是可以补交的。但需要注意的是,补交方案可能因地区和时间而异,具体办理流程和所需材料也可能有所不同。因此,在办理补交前,请务必咨询当地社保局或相关部门以获取准确信息。
(备注:数据仅供参考,具体以当地有关法规为准)