据新社通app数据显示,江西鹰潭灵活就业人员养老保险缴费基数2024-2025年最新标准如下:
缴费基数下限暂按不低于3839元/月执行。按照个人20%的缴费费率,个人养老保险缴费金额低于767.8元/月。
(注:本文数据仅供参考,具体以当地缴费标准为准)
2025江西鹰潭灵活就业社保缴费价格是多少钱一个月?根据新社通app-社保缴费查询工具提供的最新数据如下:

养老保险
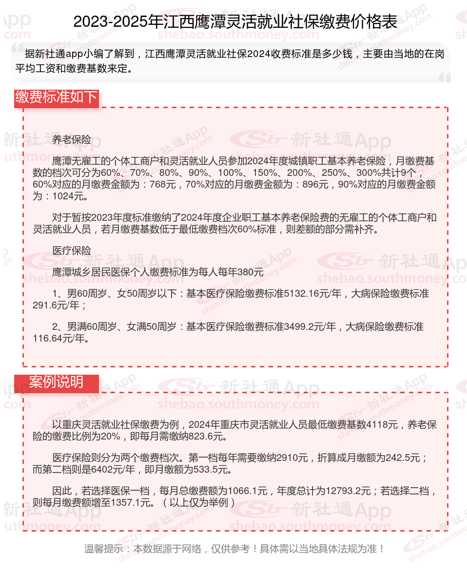
鹰潭无雇工的个体工商户和灵活就业人员参加2024年度城镇职工基本养老保险,月缴费基数的档次可分为60%、70%、80%、90%、100%、150%、200%、250%、300%共计9个,60%对应的月缴费金额为:768元,70%对应的月缴费金额为:896元,90%对应的月缴费金额为:1024元。
对于暂按2023年度标准缴纳了2024年度企业职工基本养老保险费的无雇工的个体工商户和灵活就业人员,若月缴费基数低于最低缴费档次60%标准,则差额的部分需补齐。
医疗保险
鹰潭城乡居民医保个人缴费标准为每人每年380元
1、男60周岁、女50周岁以下:基本医疗保险缴费标准5132.16元/年,大病保险缴费标准291.6元/年;
2、男满60周岁、女满50周岁:基本医疗保险缴费标准3499.2元/年,大病保险缴费标准116.64元/年。
社保断缴有影响吗?
失业保险、工伤保险、生育保险:这三种保险都是可以到了新单位后续上的,因此停交关系不大。
工伤保险、失业保险、生育险:生育保险必须分娩或实施计划生育手术时,用人单位已为其参加生育保险且连续足额缴纳生育保险费满12个月。
无法使用医保报销或报销额度有限:如果中途没有按时缴纳医疗保险的费用,第二个月就不能享受医疗报销,仅可以使用账户余额,生病去医院的花费都要自己掏钱,要是断缴超过3个月想使用医保报销一般需要重新缴纳费用满6个月。一般医保持续缴费的时间越长每年可以报销的额度就越高,要是断缴超过3个月那连续缴费的时间就会被清0。
养老保险:断交期间不累计年限:断交后重新续交,缴费年限会接续计算。养老金待遇可能减少:因断交期间未缴费,个人账户金额减少,退休后养老金待遇可能略低。
生育保险:大多要求连续缴费满一定期限(如6个月)才能报销,断交可能影响报销资格。
影响购房、购车、子女上学等资格:在许多城市,社保的连续性是获取某些公共资源的重要指标。例如,在一些城市购房、购车或子女上学等,都对社保的连续性有严格要求。一旦社保断缴,这些资格的累计年限将重新计算,有些情况下,即使补缴也可能无效。
社保断了7年能补缴吗?2025社保补缴新规
针对城乡居民养老保险,若达到法定退休年龄时,年龄已到,可缴费年限不足,这时可以通过补缴差额年限的方式,达到最低缴费年限,按月领取基本养老金。
在2024年9月13号退休消息下发之后,其中有要求:职工达到法定退休年龄,却不满足最低缴费年限的,可以通过延缴,或者是一次性缴费的方式,满足最低缴费年限,从而按月领取养老金。
如果你在2011年7月1号之前有过缴费记录,当达到法定退休年龄之后,即便已经延缴五年,但仍不符合最低缴费年限的要求,这种情况下,你可以通过一次性缴费的方式,达到最低缴费年限,进而按月领取养老金。
》社保缴费不迷茫,用新社通社保计算器,查询您的社保缴费金额!
新社通社保计算器计算所得,数据仅供参考。
温馨提示:本数据仅供参考!仅供参考和学习交流之用,不对您构成任何决策建议。具体需以当地有关法规为准!