据新社通app数据显示,辽宁辽阳企业灵活就业养老保险的缴费基数为:4273元。
缴费比例:在企业参保缴费的情况下,单位缴纳比例为16%,个人缴纳比例为8%。而灵活就业人员参保缴费的比例为个人20%。
另外,需要注意的是,这些缴费标准可能会随着时间和方案的变化而调整。为了获取最新的辽宁辽阳灵活就业养老保险缴费标准信息,建议查阅相关消息或咨询当地社保部门。总的来说,了解并遵守当地的养老保险缴费标准是每个人的责任,也是保证个人权益的重要方案。
(注:本文数据仅供参考,具体以当地缴费标准为准)
辽宁辽阳灵活就业自己交社保一个月要交多少钱?根据新社通app-社保缴费查询工具提供的最新数据如下:

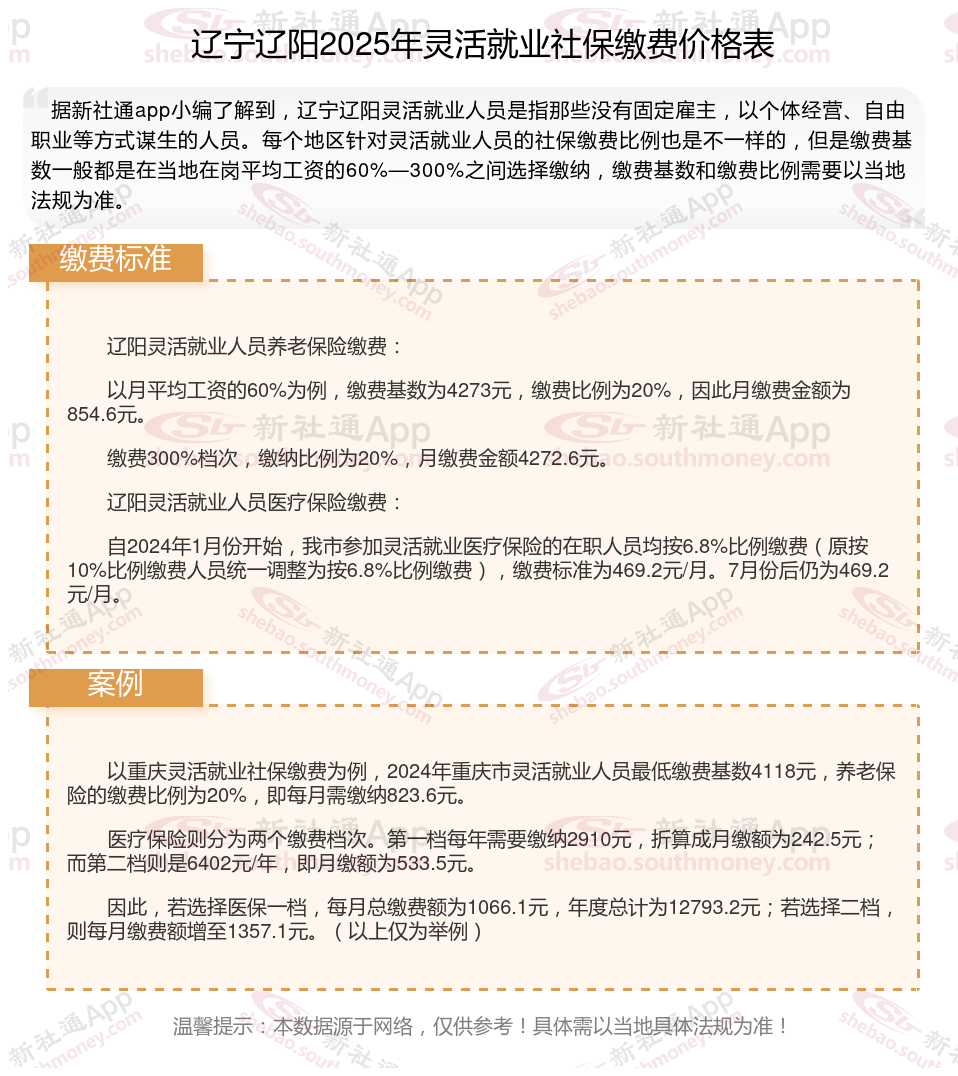
辽阳灵活就业人员养老保险缴费:
以月平均工资的60%为例,缴费基数为4273元,缴费比例为20%,因此月缴费金额为854.6元。
缴费300%档次,缴纳比例为20%,月缴费金额4272.6元。
辽阳灵活就业人员医疗保险缴费:
自2024年1月份开始,我市参加灵活就业医疗保险的在职人员均按6.8%比例缴费(原按10%比例缴费人员统一调整为按6.8%比例缴费),缴费标准为469.2元/月。7月份后仍为469.2元/月。
(备注:数据仅供参考,具体以当地有关法规为准)