据新社通app数据显示,四川宜宾灵活就业养老保险的缴费基数为:4511元。灵活就业人员参保缴费的比例为个人20%。
另外,需要注意的是,这些缴费标准可能会随着时间和方案的变化而调整。建议查阅相关消息或咨询当地社保部门。
(注:本文数据仅供参考,具体以当地缴费标准为准)
四川灵活就业社保缴费标准一览?根据新社通app-社保缴费查询工具提供的最新数据如下:

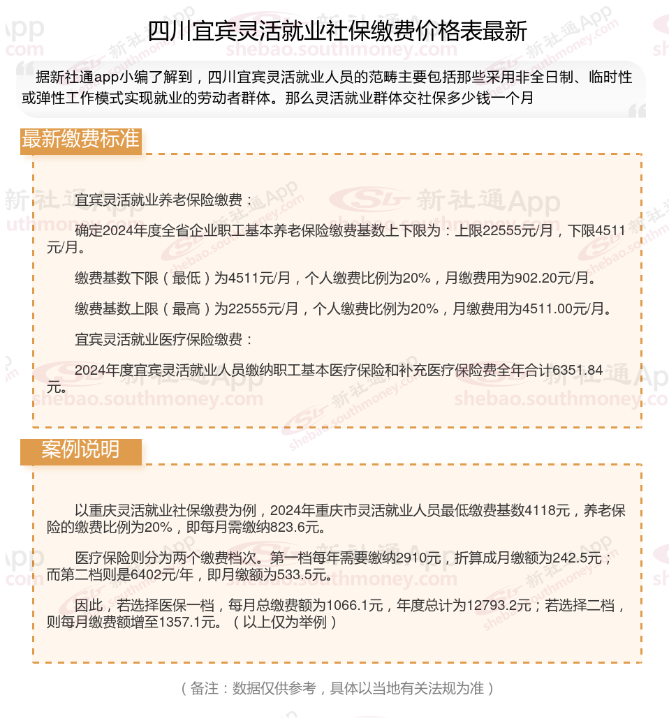
宜宾灵活就业养老保险缴费:
确定2024年度全省企业职工基本养老保险缴费基数上下限为:上限22555元/月,下限4511元/月。
缴费基数下限(最低)为4511元/月,个人缴费比例为20%,月缴费用为902.20元/月。
缴费基数上限(最高)为22555元/月,个人缴费比例为20%,月缴费用为4511.00元/月。
宜宾灵活就业医疗保险缴费:
2024年度宜宾灵活就业人员缴纳职工基本医疗保险和补充医疗保险费全年合计6351.84 元。
温馨提示:本数据源于网络,仅供参考!具体需以当地具体法规为准!