灵活就业人员基本养老保险:灵活就业人员养老保险缴费由个人承担缴纳单位和个人部分,按月缴费,缴费比例和缴费基数有确定要求;按照有关要求,灵活就业人员不得以事后追补缴费的方式增加灵活就业期间的缴费年限。灵活就业人员其他就业时段的补缴方法要求执行。
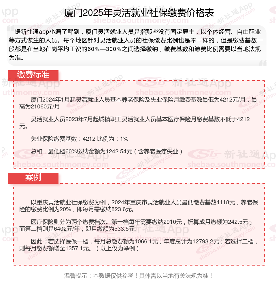
2025年灵活就业社保最低要交多少钱?灵活就业人员社保缴费最新明细来了~根据新社通app-社保缴费查询工具提供的2025社保缴费标准详情数据:

社保缴费的年限长短,对养老保险的影响那可是首当其冲。
首先,15 年可是养老保险缴费的一道 “底线”,是法定的最低年限要求。养老保险大家庭里主要有城镇职工养老保险和城乡居民养老保险这两大 “成员”。
依据《中华人民共和国社会保险法》,参加基本养老保险的个人,达到法定退休年龄时累计缴费满十五年的,按月领取基本养老金。这里面还有些细微差别,职工养老是参保人达到法定退休年龄便可领取养老金,而居民养老则要求参保人年满 60 周岁才具备领取资格。
再者,养老保险一直遵循着 “多缴多得” 这项铁打的原则,缴费水平越高,缴费年限越长,将来个人领取的养老金就如同 “滚雪球” 一般,越积越多。
》》还不知道自己社保缴纳明细吗?点击新社通app社保计算器,查询所在城市社保缴费明细!
新社通app数据所得,数据仅供参考。
退休工资和养老金的区别
领取方式不同:
社会养老保险金由相关部门机构统一发放,养老金的领取问题方面,对每个社会成员有统一的养老金领取规则。
法律依据:《中华人民共和国社会保险法》第十六条,参加基本养老保险的个人,达到法定退休年龄时累计缴费不足十五年的,可以缴费至满十五年,按月领取基本养老金;也可以转入新型农村社会养老保险或者城镇居民社会养老保险,按照相关法规享受相应的养老保险待遇。
按退休金的支付方式可分为一次支付退休金和分期支付退休金。前者指在职工退休后一次支付退休金,企业支付退休金后对职工退休退职无任何给付义务,后者指在职工退休后分期支付退休金,直至死亡为止,如按月或按年支付退休金;
概念不同:
养老金,通常也被视作退休金,是为了确保劳动者在退休后维持基本生活而设置的。它是基于劳动者的长期工作和缴纳社会保险费用,在退休后按照要求条件获得的定期养老金支付。领取养老金需要满足两个基本条件,一是达到法定退休年龄,二是参加了社会保险并缴纳了一定的社会保险费,通常是至少15年。
退休金是按照社会保险法规要求,在劳动者年老或丧失劳动能力后,根据他们对社会所作出的贡献和所具备的享受养老保险资格或退休条件,按月或一次支付给货币形式的保险待遇,主要用于确保职工退休后的基本生活需要。
资金渠道不同:
养老金是由社会保险资金列支的,参加养老保险社会统筹的退休人员的退休待遇统称为养老金;
退休金一般都是相关部门列支,未参加养老保险社会统筹的退休人员(如公务员、事业单位人员,不含事业单位企业化管理的单位)的退休待遇简称退休金或退休生活费;
缴费方式不同:
而养老保险则是我们平时所缴纳的社保中的其中一个,一般由参保人所在的单位进行代缴,部分计入参保人个人账户。
退休金由单体或企业提供,不需要受益人缴费即可享受;
怎么样能提高自己的养老金?
提高养老金待遇是一个综合性的问题,涉及到多个方面的因素。以下是一些具体的方法,可以帮助个人提高养老金待遇:
关注个人健康,延长寿命:
养老金是终身制的,只要活着就会持续发放。因此,保持健康,延长寿命,可以领取更多的养老金。
选择经济发达城市参保
城市选择:在经济发达的城市缴纳社保,会获得更好的养老金待遇。这是因为社会平均工资水平对养老金待遇有很大影响。
避免提前退休:
退休年龄也是影响养老金的一个因素。退休年龄越晚,缴费年限长的可能性就越大,同时计算个人账户养老金的计发月数也会越小,从而增加每月领取的养老金数额。
退休养老金=基础养老金+个人养老金。
基本养老金=基础养老金+个人账户养老金+过渡性养老金+增发养老金
基本养老金=(全省上年度月平均工资+本人指数化月平均工资)/ 2 × 缴费年限×1%。
基础养老金:这部分是根据您退休时上年度当地职工月平均工资和您的平均缴费工资指数来计算的。具体公式为:基础养老金 =(退休时上年度当地职工月平均工资 + 本人指数化月平均缴费工资)÷ 2 × 缴费年限 × 1%。
本人指数化月平均缴费工资:这是根据您的实际缴费工资与当地职工平均工资的比例来计算的,反映了您的缴费水平。
个人账户养老金:计算公式为个人账户储存额÷计发月数。
个人账户养老金则是依赖于个人养老金账户的总金额除以相应的计发月份数得到。
过渡性养老金是针对在养老保险法规要求前参加工作、法规要求后退休的人员设置的。其计算方式与基础养老金类似,但涉及的是法规要求前的缴费年限和缴费工资。
增发养老金=上一年厦门在岗职工月平均工资×个人平均缴费工资指数×累计缴费年限(含视为缴费年限)×增发比例。
退休基本退休金计算方式如下:
退休金金额主要是由基础养老金以及个人账户养老金两者共同组成。
基本养老金=(全省上年度月平均工资+本人指数化月平均工资)/ 2 × 缴费年限×1%。
基础养老金:这部分是根据您退休时上年度当地职工月平均工资和您的平均缴费工资指数来计算的。具体公式为:基础养老金 =(退休时上年度当地职工月平均工资 + 本人指数化月平均缴费工资)÷ 2 × 缴费年限 × 1%。
本人指数化月平均缴费工资:这是根据您的实际缴费工资与当地职工平均工资的比例来计算的,反映了您的缴费水平。
个人账户养老金:计算公式为个人账户储存额÷计发月数。
个人账户养老金则是依赖于个人养老金账户的总金额除以相应的计发月份数得到。
过渡性养老金是针对在养老保险法规要求前参加工作、法规要求后退休的人员设置的。其计算方式与基础养老金类似,但涉及的是法规要求前的缴费年限和缴费工资。
温馨提示:本数据源于网络,仅供参考!具体需以当地具体法规为准!