灵活就业缴社保是指未在用人单位参加社会保险的各类灵活就业人员,如无雇工的个体工商户、未在用人单位参加基本养老保险或职工基本医疗保险的非全日制从业人员等,以个人身份自愿参加社会保险并缴纳相应保费的行为。
据新社通app数据显示,清远灵活就业养老保险最低缴费基数为:4190元;个人的缴费比例分别为:20%;
个人缴费金额:838元。
(注:本文数据仅供参考,具体以当地缴费标准为准)
清远灵活就业社保缴费标准,清远社保缴费多少钱?下表是2024-2025年清远社保费用明细参考,根据新社通app-社保缴费查询工具提供的最新数据如下:

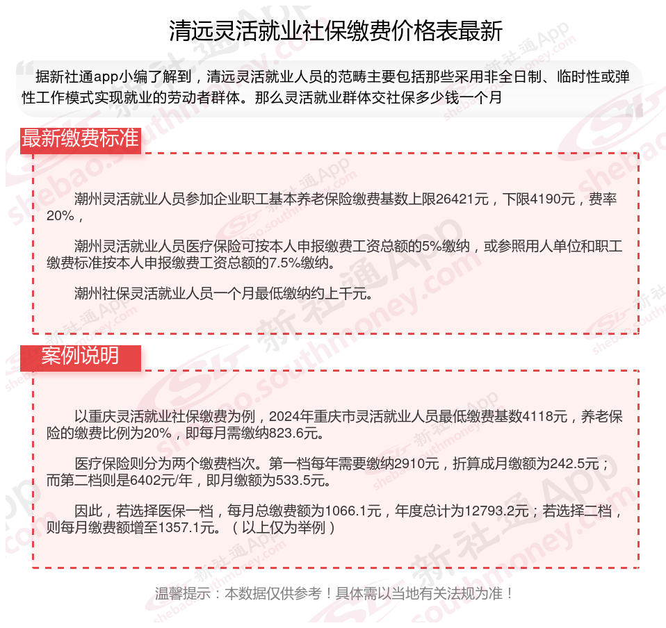
潮州灵活就业人员参加企业职工基本养老保险缴费基数上限26421元,下限4190元,费率20%,
潮州灵活就业人员医疗保险可按本人申报缴费工资总额的5%缴纳,或参照用人单位和职工缴费标准按本人申报缴费工资总额的7.5%缴纳。
潮州社保灵活就业人员一个月最低缴纳约上千元。
相关案例计算:
假设清远邻居希某的月工资为4190元,当地的灵活就业养老保险缴费基数为4190元。
据新社通app养老保险计算器显示,希某个人缴费额:灵活就业个人按照其缴费基数的20%缴纳养老保险费。因此,希某每月需要缴纳的养老保险费为4190元 *20% = 838元。
另外,需要注意的是,养老保险的缴费比例和基数可能会随着方案的调整而发生变化。因此,在计算养老保险缴费金额时,需要参考当地的最新方案和法规。
灵活就业者每个月需要缴纳的社保费用主要取决于当地的月平均工资以及所选择的社保项目。一般来说,灵活就业者可以选择参加养老保险和医疗保险。灵活就业者在参加养老保险时,需要按照在岗职工月平均工资的20%缴纳基本养老保险费。例如,如果当地的月平均工资为5000元,那么灵活就业者每个月需要缴纳1000元(5000元*20%)作为养老保险费用。医保一般是按当地上年度月平均工资的4.2%缴纳基本医疗保险费。以月平均工资5000元为例,灵活就业者每个月需要缴纳210元(5000元*4.2%)作为医疗保险费用。
若您想了解自己的社保缴费明细,可点击下方查询
新社通社保计算器计算所得,数据仅供参考。
解密:灵活就业者如何确定是否断交养老保险?
灵活就业养老保险可以断交。灵活就业人员为自愿参保,未就业期间的养老保险是自愿缴纳,因此可以中断。但需要注意的是,虽然养老保险中断后个人账户不会作废,且中断前后的缴费年限可以累计计算,但断交养老保险可能会带来以下影响:
丧失医疗报销资格:
停缴期间,享受不到相关福利。停缴社保不仅意味着养老金账户“停滞”,还会丧失医疗报销资格。生病住院时,全部费用都得自己承担。
影响养老金待遇:
个人享受基本养老金与个人缴费年限直接相关,缴费年限越长,缴费基数越大,退休后领取的养老金就越多。如果断交养老保险,将直接影响累计缴费年限,从而降低未来领取的养老金金额。
失去社保补贴机会:
有些地区对灵活就业者提供社保补贴,但享受补贴的前提是必须处于正常参保状态。一旦中断缴费,这些补贴机会可能会溜走。
综上所述,虽然灵活就业养老保险可以断交,但考虑到养老金待遇、医疗报销资格和社保补贴机会等因素,灵活就业人员尽可能保持连续缴纳状态。如果确实无法继续缴纳,也应及时了解相关方案和补救方案,以确保自己的权益不受损失。
个人自行缴纳社保和单位交的有什么不一样?
单位公司买社保和个人买社保有什么区别?
险种不一样:
灵活就业人员社保是为切实保证灵活就业人员这一特殊劳动群体的社会保险权益,针对不同类别的灵活就业人员推出不同的社保优惠。
社会保险实际上有养老、医疗、工伤、生育、失业五种。每一种保险的缴费比例都不一样,2019年底生育保险并入了医疗保险,缴费比例与医疗保险缴费比例是合并计算的。
企业职工的社会保险缴费分为两部分,一部分是职工本人缴费,另一部分是企业缴费。
职工本人需要承担养老保险缴费基数的8%,医疗保险缴费基数的2%,失业保险0.3%~1%。医疗和养老是全国统一的,生育保险和工伤保险个人不需要承担任何费用。
户籍限制:
灵活就业养老:适用于无雇工的个体工商户、及其他自由职业者等灵活就业人员。
职工社保则是为职工提供的,缴费主体包括用人单位和职工本人,费用由双方共同承担,且用人单位承担大部分费用。
退休年龄:
灵活就业社保:男性年满60周岁,女性年满55周岁。
退休养老金主要由基础(社会统筹)养老金、个人账户养老金组成,基础养老金按照累计缴费年限、历年缴费水平、退休时社会平均工资等因素计算。
温馨提示:本数据仅供参考!具体需以当地有关法规为准!