据新社通app数据显示,2024-2025年天津灵活就业人员养老保险的缴费标准是根据缴费基数来确定的:
个人养老保险缴费比例为20%,缴费基数的下限为5013元。
(注:本文数据仅供参考,具体以当地缴费标准为准)
黑龙江灵活就业社保缴费标准,选哪个档位最划算?根据新社通app-社保缴费查询工具提供的最新数据如下:

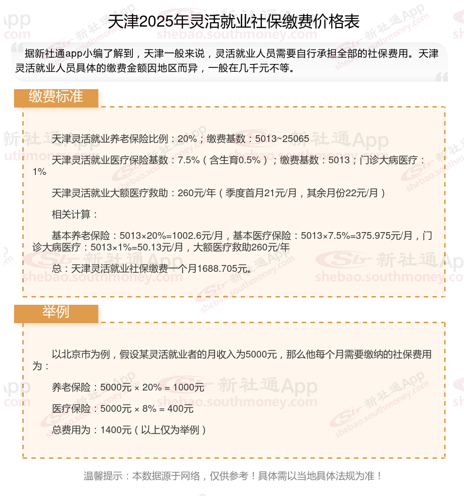
天津灵活就业养老保险比例:20%;缴费基数:5013~25065
天津灵活就业医疗保险基数:7.5%(含生育0.5%);缴费基数:5013;门诊大病医疗:1%
天津灵活就业大额医疗救助:260元/年(季度首月21元/月,其余月份22元/月)
相关计算:
基本养老保险:5013×20%=1002.6元/月,基本医疗保险:5013×7.5%=375.975元/月,门诊大病医疗:5013×1%=50.13元/月,大额医疗救助260元/年
总:天津灵活就业社保缴费一个月1688.705元。
灵活就业人员社保缴费选什么档次好,灵活就业人员社保怎么选择划算?
今天我们就来详细了解一下灵活就业保险怎么买最划算?以成都市的灵活就业社保,看看不同档位的选择对未来领取养老金的影响。
灵活就业目前有7个缴费档位,分别是60%、80%、100%、150%、200%、250%和300%。我们摘取了4个档位进行演示,假设从30岁开始缴纳,缴20年,60岁退休。
4个档位分别可以领到1700元、2392元、4077元和5762元每个月,这是未考虑物价上涨因素的。目前物价平均每年上涨2%,30年后大概上涨60%,社平工资上涨的同时每月缴纳的费用也在上涨。
不管是职工社保还是灵活就业,只要缴纳的基数一致,未来领取的养老金金额就一样。只不过职工社保,单位承担了统筹部分的缴纳,职工只负担个人账户部分。灵活就业不管统筹还是个人账户都是自己承担。
在每月缴费不变的情况下,把社保档位降到60%,剩余的金额用来补充商业年金,效果会更好。比如,100%的档位由原来的2392元每月上升到3008元,200%由原来的4077元上升到6193元,300%由原来的5762元上升到8993元。
总结:对于灵活就业人员来说,建议按低档缴费,如果觉得退休金不够的话再补充一份商业养老年金。
温馨提示:本数据仅供参考!具体需以当地有关法规为准!