据新社通app数据显示,榆林灵活就业人员养老缴费基数2024-2025年最新标准如下:
养老保险最低缴费基数为:4559元;
个人缴费比例:20%,个人缴费金额:911.8元;
(注:本文数据仅供参考,具体以当地缴费标准为准)
榆林灵活就业人员社保每月交多少钱?根据新社通app-社保缴费查询工具提供的最新数据如下:

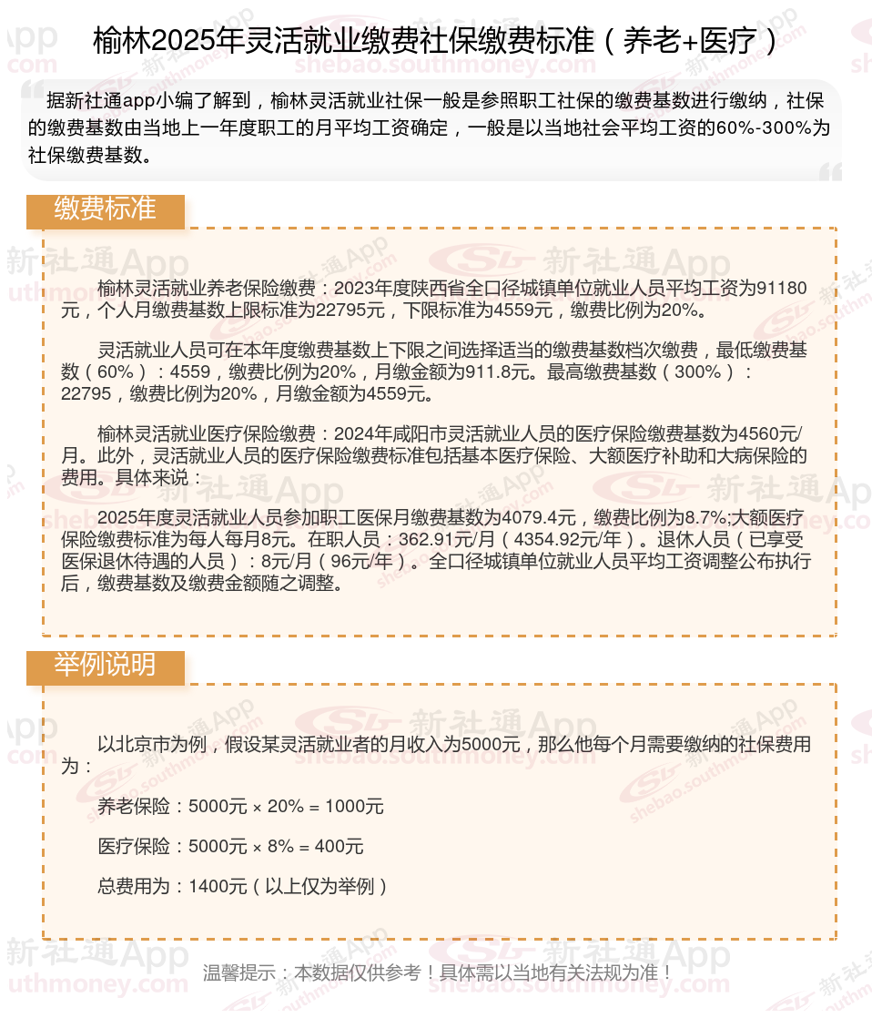
榆林灵活就业养老保险缴费:2023年度陕西省全口径城镇单位就业人员平均工资为91180元,个人月缴费基数上限标准为22795元,下限标准为4559元,缴费比例为20%。
灵活就业人员可在本年度缴费基数上下限之间选择适当的缴费基数档次缴费,最低缴费基数(60%):4559,缴费比例为20%,月缴金额为911.8元。最高缴费基数(300%):22795,缴费比例为20%,月缴金额为4559元。
榆林灵活就业医疗保险缴费:2024年咸阳市灵活就业人员的医疗保险缴费基数为4560元/月。此外,灵活就业人员的医疗保险缴费标准包括基本医疗保险、大额医疗补助和大病保险的费用。具体来说:
2025年度灵活就业人员参加职工医保月缴费基数为4079.4元,缴费比例为8.7%;大额医疗保险缴费标准为每人每月8元。在职人员:362.91元/月(4354.92元/年)。退休人员(已享受医保退休待遇的人员):8元/月(96元/年)。全口径城镇单位就业人员平均工资调整公布执行后,缴费基数及缴费金额随之调整。
社保断缴有影响大吗?
失业保险:基本不受影响。
养老保险累计缴费年限受影响:社保断缴一个月,虽然对养老保险的累计缴费年限影响相对较小,但长期来看,每一次的断缴都可能减少未来的养老金领取金额。因为养老保险的待遇计算是基于累计缴费年限和缴费基数等因素的,断缴会导致缴费年限的减少,从而影响养老金的计算。
生育保险,只要在此之前连续12个月足额缴纳费用就行。
工伤保险:工伤保险基本不受社保断缴的影响,只要认定为工伤,就能享受相应待遇,费用由单位承担。
医疗保险:医疗保险则就不同,除非在退休年缴纳满足20/25年,就可以终身享受医疗保险待遇,当还未退休时候,断交就意味着不在享受医疗保险待遇。如果断交在60天以内,缴纳次月就可以继续享受待遇,如果在60天以上,180天以内,缴费当天开始算,缴费到达三个月后即可享受医疗保险待遇。如果在180天以上同理需要6个月。
个人社会保险缴纳行不行?可以自己交社保吗?
个人是可以自己交社保的。
只能缴纳养老金和医疗保险这两部分。
1、个人可以以自由职业者的身份上社保(养老+医疗);
2、参保条件:城镇户口或农转非户口;
3、缴费标准:以上一年本地社平工资为基础,养老缴费比例是20%,医疗约9%,目前尚有80%和100%两档可以选择。
法律依据
《社会保险法》第十二条
用人单位应当按照本单位职工工资总额的比例缴纳基本养老保险费,记入基本养老保险统筹基金。职工应当按照本人工资的比例缴纳基本养老保险费,记入个人账户。无雇工的个体工商户、未在用人单位参加基本养老保险的非全日制从业人员以及其他灵活就业人员参加基本养老保险的,应当按照缴纳基本养老保险费,分别记入基本养老保险统筹基金和个人账户。
》》还不知道自己社保缴纳明细吗?点击新社通app社保计算器,查询所在城市社保缴费明细!
新社通app数据所得,数据仅供参考。
温馨提示:本数据仅供参考!具体需以当地有关法规为准!