灵活就业社保可能只包括养老保险、医疗保险等基本险种。
据新社通app数据显示,2024-2025年苏州灵活就业人员养老保险的缴费标准:
养老保险缴费基数的下限为4494元;养老保险缴费比例为20%。
(注:本文数据仅供参考,具体以当地缴费标准为准)
苏州灵活就业社保缴费标准,苏州社保缴费多少钱?下表是2024-2025年苏州社保费用明细参考,根据新社通app-社保缴费查询工具提供的最新数据如下:

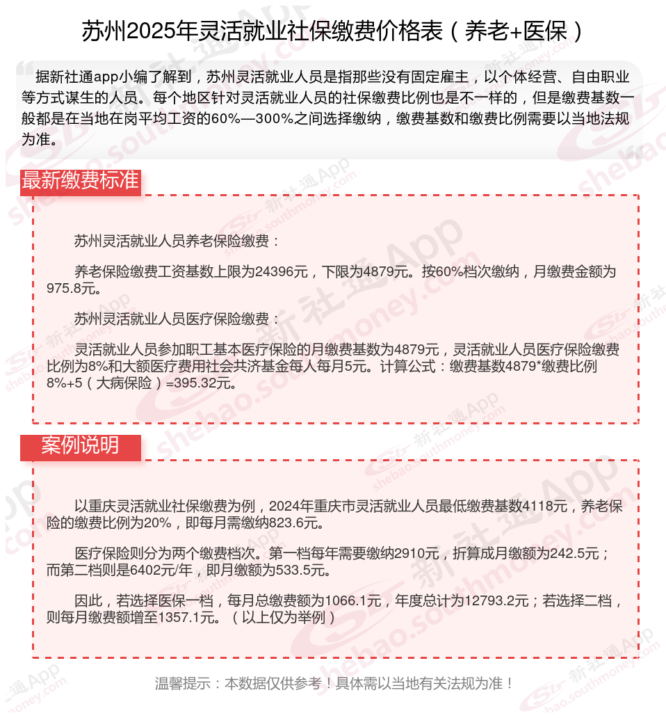
苏州灵活就业人员养老保险缴费:
养老保险缴费工资基数上限为24396元,下限为4879元。按60%档次缴纳,月缴费金额为975.8元。
苏州灵活就业人员医疗保险缴费:
灵活就业人员参加职工基本医疗保险的月缴费基数为4879元,灵活就业人员医疗保险缴费比例为8%和大额医疗费用社会共济基金每人每月5元。计算公式:缴费基数4879*缴费比例8%+5(大病保险)=395.32元。
相关案例计算:
假设苏州朋友谢某的工资总额为0元,那么谢某的缴费基数就是0元的60%到300%之间。如果他选择按照缴费基数为0,据新社通app养老保险计算器测算显示,谢某个人缴费额就是0元*0%,等于0元。
需要注意的是,具体的缴费比例和缴费基数可能会因地区和方案的不同而有所差异。以上例子仅供参考,实际计算时应根据当地的具体方案来确定。
灵活就业人员基本养老保险:灵活就业人员养老保险缴费由个人承担缴纳单位和个人部分,按月缴费,缴费比例和缴费基数有确定要求;按照有关要求,灵活就业人员不得以事后追补缴费的方式增加灵活就业期间的缴费年限。灵活就业人员其他就业时段的补缴方法要求执行。
若您想了解自己的社保缴费明细,可点击下方查询
新社通社保计算器计算所得,数据仅供参考。
灵活就业养老保险断交:明智之举还是无奈选择?
灵活就业养老保险可以断交。灵活就业人员为自愿参保,未就业期间的养老保险是自愿缴纳,因此可以中断。但需要注意的是,断交灵活就业养老保险可能会带来以下影响:
丧失医疗报销资格:
停缴社保不仅意味着养老金账户“停滞”,还会丧失医疗报销资格。生病住院时,全部费用都得自己承担。
影响养老金待遇:
累计缴费年限不足,可能影响退休待遇。法规,领取养老金的前提是累计缴满15年的社保。如果在法定退休年龄时没缴够15年,可能需要晚退休,甚至补缴一大笔钱。
失去社保补贴机会:
有些地区对灵活就业者提供社保补贴,但享受补贴的前提是必须处于正常参保状态。一旦中断缴费,这些补贴机会可能会溜走。
虽然灵活就业养老保险可以断交,但考虑到养老金的待遇与缴费年限和缴费基数直接相关,灵活就业人员尽可能保持连续缴纳,以确保退休后能够享受到更高的养老金待遇。
个人自行缴纳社保和单位交的有什么不一样?
个人交社保与公司交社保的区别有哪些?
缴费可选险种不同:在职员工由单位和个人共同缴费,可以交养老保险、医疗保险(含生育保险)、失业保险、工伤保险。灵活就业人员只能交养老保险、医疗保险,不能交生育保险、工伤保险,极少数省市可以交失业保险。
户籍限制:
无雇工的个体工商户、未在用人单位参加职工基本医疗保险的非全日制从业人员以及其他灵活就业人员,虽然工作形式和劳动关系与在职职工有所不同,但也可以选择参加职工基本医疗保险,成为职工参保人员的一部分
灵活就业社保的缴费主体仅为个人,即无雇工的个体工商户、未在用人单位参加社保的非全日制从业人员以及其他灵活就业人员需要自己承担全部社保费用。
养老保险费计入统筹账户部分比例不同:灵活就业人员养老保险计入统筹账户部分为缴费基数的12%;企业员工养老保险计入统筹账户部分为缴费基数的16%。两者养老保险费计入个人账户部分都是缴费基数的8%,而计入统筹账户的部分不计算到个人退休待遇内。
养老保险待遇:无论是职工社保还是灵活就业社保,参保人都可以在达到法定退休年龄并满足缴费年限要求后,按月领取基本养老金。养老金的计算方式相同,包括基础养老金和个人账户养老金两部分。
医疗保险待遇:两种社保都包括医疗保险,参保人可以在生病或受伤时享受相应的医疗报销待遇。
(备注:数据仅供参考,具体以当地有关法规为准)