社保是实施的一种社会保险,包括养老保险、医疗保险、失业保险、工伤保险和生育保险等,权益较为全面。新农合主要是针对农村居民的医疗保险体系。
那么,2025年打工人怎么交社保?根据新社通app-社保缴费查询工具提供的2025社保缴费标准详情数据:

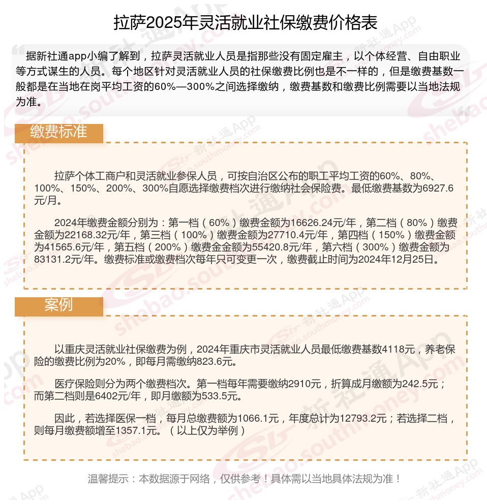
据新社通app数据显示,拉萨企业灵活就业养老保险的缴费基数为:6927.6元。
缴费比例:在企业参保缴费的情况下,单位缴纳比例为16%,个人缴纳比例为8%。而灵活就业人员参保缴费的比例为个人20%。
另外,需要注意的是,这些缴费标准可能会随着时间和方案的变化而调整。为了获取最新的拉萨灵活就业养老保险缴费标准信息,建议查阅相关消息或咨询当地社保部门。总的来说,了解并遵守当地的养老保险缴费标准是每个人的责任,也是保证个人权益的重要方案。
(注:本文数据仅供参考,具体以当地缴费标准为准)
社保续交需要哪些手续?
个人续交社保需要下列手续:先向社保经办机构提出续交的申请;然后提交申请表格、本人的身份证、社保卡等资料;再由社保经办机构审核其需要缴纳的费用;最后按要求缴纳即可。
温馨提示:本数据源于网络,仅供参考!具体需以当地具体法规为准!