五险一金是指用人单位给予劳动者的几种保险待遇的合称,包括基本养老保险、基本医疗保险、失业保险、工伤保险、生育保险及住房公积金。
接下来了解一下,西安灵活就业人员社保缴费标准是多少?退休能领多少钱呢?根据新社通app-社保缴费查询工具提供的2025社保缴费标准详情数据:

如何了解自己的社保缴纳明细吗?点击新社通app社保计算器,帮您计算!
新社通app数据所得,数据仅供参考。
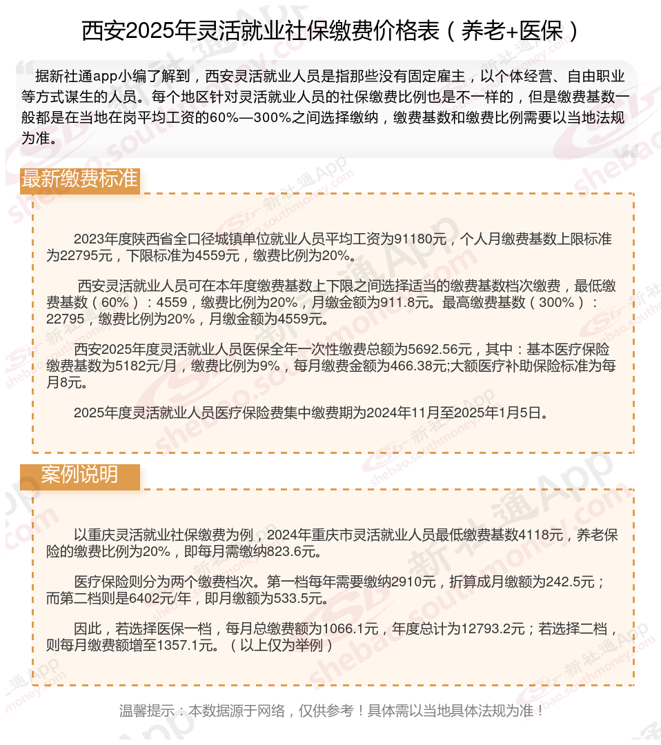
据新社通app数据显示,西安企业灵活就业养老保险的缴费基数为:4559元。
缴费比例:在企业参保缴费的情况下,单位缴纳比例为16%,个人缴纳比例为8%。而灵活就业人员参保缴费的比例为个人20%。
另外,需要注意的是,这些缴费标准可能会随着时间和方案的变化而调整。为了获取最新的西安灵活就业养老保险缴费标准信息,建议查阅相关消息或咨询当地社保部门。总的来说,了解并遵守当地的养老保险缴费标准是每个人的责任,也是保证个人权益的重要方案。
(注:本文数据仅供参考,具体以当地缴费标准为准)
社会保险交多少年才可以领钱?
社保交满15年并且达到法定退休年龄可以领取退休金。根据《中华人民共和国社会保险法》要求,参加基本养老保险的个人,达到法定退休年龄时需累计缴费满十五年,办理退休手续,按月领取基本养老金。
法定的退休年龄为女性55周岁,男性60周岁,社保养老金即是按照这两个年龄段进行领取。相比之下,商业养老保险的领取时间则灵活得多,提供了领取时间的多种选择,并且在没有开始领取之前可以更改。年金领取的起始时间通常集中在被保险人50、55、60、65周岁这四个年龄段,也有更早或更晚的。
基本养老保险交满15年,基本医疗保险交满20年。
根据相关要求:
1、在同一城市,累计缴纳基本养老保险满15年,基本医疗保险20年,退休时,即按缴纳所在城市标准发放最低基本养老金,执行缴纳所在城市医疗保险标准。
2、流动工作人员,在每一城市,基本养老保险与基本医疗保险均未够年限,而在所有城市的累计缴纳基本养老保险满15年,基本医疗保险满20年,则按其户藉所在地标准发放基本养老金,执行户籍所在地医疗保险标准。
3、在所有城市,基本养老保险与基本医疗保险缴纳均不够年限,则在退休时,按当年度所在地社保缴纳基数,一次性补足年限的基本养老与基本医疗。
退休人员养老金计算方法:
月基础养老金=(全省上年度所有职工的月平均工资 本人指数化月平均缴费工资)÷2乘缴费年限乘1%。
个人账户养老金=个人账户额度/发放月数。
退休人员退休金2025计算方法:
退休金由三个部分组成:基础养老金、个人账户养老金和过渡性养老金。
月基础养老金=(全省上年度所有职工的月平均工资 本人指数化月平均缴费工资)÷2乘缴费年限乘1%。
基础养老金的计算公式为:(参保人员退休时上一年度当地职工月平均工资+本人指数化月平均缴费工资)÷2×个人累计缴费年限×1%。这一公式考虑了当地职工平均工资水平、个人缴费工资水平以及缴费年限,体现了养老金的公平性和激励性。
个人账户养老金=个人账户额度/发放月数。
退休时的基础养老金月标准以当地上年度在岗职工月平均工资和本人指数化月平均缴费工资的平均值为基数,缴费每满1年发给1%。
退休后退休金和养老金一样吗?
资金渠道不同:
养老金是由社会保险资金列支的,参加养老保险社会统筹的退休人员的退休待遇统称为养老金;
退休金的资金来源主要针对未参加养老保险的退休人员。这些人员在退休之前不需要缴纳任何费用。
概念不同:
养老保险全称社会基本养老保险,社会根据一定的法律和法规,为解决劳动者在达到解除劳动义务的劳动年龄界限,或因年老丧失劳动能力退出劳动岗位后的基本生活而建立的一种社会保险体系;
退休金是企业或事业单位职工或工作人员退休后一次或分次支付给职工的服务酬劳的一部分。企业制订的退休方法,应有利于提高职工的劳动积极性,使其老有所依,对社会的安定和提高企业效益均有益处。
缴费方式不同:
社会养老保险费用一般由参保人员的单位代扣代缴,部分存入个人账户。社会养老保险的缴费标准往往遵循统一的缴费准则;
退休金是不用缴纳任何费用的。
领取方式不同:
社会养老保险金由相关部门机构统一发放,养老金的领取问题方面,对每个社会成员有统一的养老金领取规则。
法律依据:《中华人民共和国社会保险法》第十六条,参加基本养老保险的个人,达到法定退休年龄时累计缴费不足十五年的,可以缴费至满十五年,按月领取基本养老金;也可以转入新型农村社会养老保险或者城镇居民社会养老保险,按照相关法规享受相应的养老保险待遇。
退休金可以按月领取,也可以按年领取,甚至一次性支付。领取退休金的主体通常是事业单位的退休人员。
(备注:数据仅供参考,具体以当地有关法规为准)