社保包括养老保险、医疗保险、失业保险、工伤保险和生育保险。养老保险是为了支撑退休后的生活,医疗保险是为了在生病时提供经济支持,失业保险、工伤保险和生育保险则分别在失业、工伤和生育时提供相应的保险。
接下来了解一下,青岛灵活就业人员社保缴费标准是多少?退休能领多少钱呢?根据新社通app-社保缴费查询工具提供的2025社保缴费标准详情数据:

新社通APP社保计算器,可以查询您的社保缴费明细啦~,点击下方获取
新社通社保计算器计算所得,数据仅供参考。
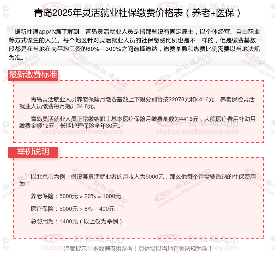
据新社通app数据显示,青岛灵活就业养老保险缴费基数2024-2025年最新标准如下:
最低缴费基数:4416元;
个人缴费比例:20%;
(注:本文数据仅供参考,具体以当地缴费标准为准)
社保续交需要哪些手续?
失业后如果重新找到工作,与单位共同缴纳社保,社保中就包含了职工医保。但是未找到工作的市民如果医保中断了,要怎么续保呢?
佛山户籍的朋友可以办理中途参加居民医保,本市和外市户籍人员可以选择以灵活就业方式参加职工医保。
社保需要累计缴纳满15年才可以在你法定退休年龄之后享受社保待遇。社保交满15年后可以不再交费。如果有单位,即使缴满15年,但职工还未退休的,企业还得继续缴费,直至退休;个人缴纳社保的话,可停缴,也可继续缴纳,根据当地要求,肯定也是继续缴纳好,养老保险是遵循“多缴多得”的原则,缴费基数越高、年限越长,退休时领取养老金也越多。
养老金计算方法,退休金由两部分组成:包括基础养老金和个人账户养老金。
月基础养老金=(全省上年度所有职工的月平均工资 本人指数化月平均缴费工资)÷2乘缴费年限乘1%。
基础养老金
= (P + P × i ) ÷ 2 × n × 1%
= P × (1 + i)÷ 2 × n × 1%
P:退休上年度当地在岗职工月平均工资
i:本人历年缴费指数的平均值(缴费指数=本人缴费工资基数÷社会平均工资)
n:本人累计缴费年限(含视同缴费)
个人账户养老金=退休时个人账户储存额÷本人退休年龄相对应的计发月数。
个人账户累计储存额:是个人及其单位历年缴纳的养老保险费累计金额加上利息。
计发月数:根据退休年龄确定,例如60岁退休为139个月,55岁退休为170个月,50岁退休为195个月等。对于提前退休的情况,计发月数会相应增加。
过渡性养老金是针对在养老保险法规要求前参加工作、法规要求后退休的人员设置的。其计算方式与基础养老金类似,但涉及的是法规要求前的缴费年限和缴费工资。
增发养老金=上一年青岛在岗职工月平均工资×个人平均缴费工资指数×累计缴费年限(含视为缴费年限)×增发比例。
退休金计算方法2025:
月基础养老金=(全省上年度所有职工的月平均工资 本人指数化月平均缴费工资)÷2乘缴费年限乘1%。
基础养老金
= (P + P × i ) ÷ 2 × n × 1%
= P × (1 + i)÷ 2 × n × 1%
P:退休上年度当地在岗职工月平均工资
i:本人历年缴费指数的平均值(缴费指数=本人缴费工资基数÷社会平均工资)
n:本人累计缴费年限(含视同缴费)
个人账户养老金=退休时个人账户储存额÷本人退休年龄相对应的计发月数。
个人账户累计储存额:是个人及其单位历年缴纳的养老保险费累计金额加上利息。
计发月数:根据退休年龄确定,例如60岁退休为139个月,55岁退休为170个月,50岁退休为195个月等。对于提前退休的情况,计发月数会相应增加。
过渡性养老金是针对在养老保险法规要求前参加工作、法规要求后退休的人员设置的。其计算方式与基础养老金类似,但涉及的是法规要求前的缴费年限和缴费工资。
增发养老金=上一年青岛在岗职工月平均工资×个人平均缴费工资指数×累计缴费年限(含视为缴费年限)×增发比例。
退休养老金就是退休工资吗?
资金渠道不同:
养老金的资金来源则是社会保险资金。领取养老金的人员需要在退休前缴纳养老保险费用,且缴费年限不少于15年。
退休金的资金来源主要针对未参加养老保险的退休人员。这些人员在退休之前不需要缴纳任何费用。
概念不同:
养老保险,全称社会基本养老保险,是根据一定的法律和法规,为解决劳动者在达到解除劳动义务的劳动年龄界限,或因年老丧失劳动能力退出劳动岗位后的基本生活而建立的一种社会保险体系。养老保险是社会保险体系的重要组成部分,是社会保险五大险种中最重要的险种之一。养老保险的目的是为保证老年人的基本生活需求,为其提供稳定可靠的生活来源。
退休工资通常指的是退休后领取的待遇,但这其实是一个通俗且不太规范的叫法。从严格意义上讲,工资是劳动者提供劳动后,雇主或用人单位支付的劳动报酬。退休后,大多数人并未提供劳动,因此“退休工资”的叫法并不准确。
缴费方式不同:
社会养老保险费用一般由参保人员的单位代扣代缴,部分存入个人账户。社会养老保险的缴费标准往往遵循统一的缴费准则;
退休金是不用缴纳任何费用的。
领取方式不同:
社会养老保险金由相关部门机构统一发放,养老金的领取问题方面,对每个社会成员有统一的养老金领取规则。
法律依据:《中华人民共和国社会保险法》第十六条,参加基本养老保险的个人,达到法定退休年龄时累计缴费不足十五年的,可以缴费至满十五年,按月领取基本养老金;也可以转入新型农村社会养老保险或者城镇居民社会养老保险,按照相关法规享受相应的养老保险待遇。
退休金可以按月领取,也可以按年领取,甚至一次性支付。领取退休金的主体通常是事业单位的退休人员。
温馨提示:本数据仅供参考!具体需以当地有关法规为准!