灵活就业社保与职工社保在缴费主体、缴费基数与金额、缴纳险种以及户籍限制等方面存在显著差异。这些差异主要源于两种社保体系的设计初衷和适用对象的不同。
据新社通app数据显示,2024-2025年南昌灵活就业人员养老保险的缴费标准:
养老保险缴费基数的下限为3839元;养老保险缴费比例为20%。
(注:本文数据仅供参考,具体以当地缴费标准为准)
社保一个月自费多少钱?灵活就业交社保划算吗?根据新社通app-社保缴费查询工具提供的最新数据如下:

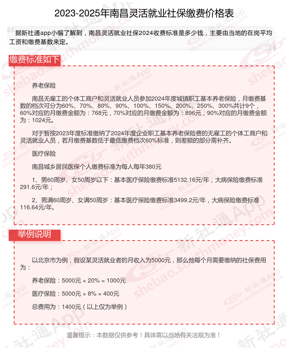
养老保险
南昌无雇工的个体工商户和灵活就业人员参加2024年度城镇职工基本养老保险,月缴费基数的档次可分为60%、70%、80%、90%、100%、150%、200%、250%、300%共计9个,60%对应的月缴费金额为:768元,70%对应的月缴费金额为:896元,90%对应的月缴费金额为:1024元。
对于暂按2023年度标准缴纳了2024年度企业职工基本养老保险费的无雇工的个体工商户和灵活就业人员,若月缴费基数低于最低缴费档次60%标准,则差额的部分需补齐。
医疗保险
南昌城乡居民医保个人缴费标准为每人每年380元
1、男60周岁、女50周岁以下:基本医疗保险缴费标准5132.16元/年,大病保险缴费标准291.6元/年;
2、男满60周岁、女满50周岁:基本医疗保险缴费标准3499.2元/年,大病保险缴费标准116.64元/年。

灵活就业社保缴纳不划算?
灵活就业人员买社保是否划算,这是一个涉及多方面因素的问题,无法简单地给出“划算”或“不划算”的结论。以下是对这一问题的综合介绍:
划算的方面
医疗保险:
缴纳的医疗保险可以在生病住院时享受医保报销待遇,减轻个人和家庭的经济负担。
医疗保险的报销比例和范围通常较为全面,能够覆盖大部分医疗费用。
养老保险:
灵活就业人员通过缴纳社保中的养老保险,可以在达到退休年龄后领取养老金,为晚年生活提供稳定的经济来源。
养老金的领取金额与缴费年限和缴费档次有关,多缴多得、长缴多得。
其他:
社保还包括失业保险、工伤保险、生育保险等,这些险种可以在不同情况下为灵活就业人员提供一定的经济支持。
例如,女性灵活就业人员在生育期间可以享受生育保险待遇,包括生育津贴和生育医疗费用报销。
法规优惠:
部分地区为灵活就业人员提供社保补贴或优惠法规,如缴费补贴、税收减免等。
这些法规能够减轻灵活就业人员的缴费压力,提高参保的积极性。
缴费压力与经济负担
缴费压力:
灵活就业人员需要自行承担全部社保费用,这可能会对一些收入不稳定或较低的灵活就业人员构成较大的经济压力。
如果收入波动较大,可能会导致社保缴费的连续性和稳定性受到影响。
回本周期长:
以女性灵活就业人员为例,多数省份法规参加企业职工基本养老保险的女性灵活就业人员退休年龄为55周岁,而企业女性职工法定退休年龄为50周岁。这意味着女性灵活就业人员退休时间晚,回本周期更长。并且若在领取养老金期间不幸离世,由个人负担且纳入社会统筹部分的钱不退还,遗属只能领取个人养老金账户中的剩余部分。
参保险种有限:
企事业单位人员缴纳的社保包含医疗、养老、生育、工伤和失业5项,而灵活就业人员以个人身份缴纳职工社保,往往只能享受医疗和养老,无法享受工伤保险等其他险种。
社保风险较大:
灵活就业社保的员工需要自行缴纳社保费用,而且社保待遇相对较少,一旦发生意外或者疾病等情况,可能需要承担较大的医疗费用和养老费用。
综上所述,灵活就业人员买社保是否划算取决于个人的实际情况和需求。在做出确定之前,充分了解当地方案、评估自己的经济状况和未来需求,并咨询专业人士。从长期来看,缴纳社保可以为灵活就业人员提供重要的养老和医疗保险,是一种对自己负责、对社会有益的行为。
(备注:数据仅供参考,具体以当地有关法规为准)