2025云南昭通4050补贴主要针对的是年龄在40岁以上的女性和50岁以上的男性,这些人群通常因为年龄较大而面临就业困难。
云南昭通4050灵活就业社保补贴标准如何?“4050补贴”需要以灵活就业身份参加职工养老和医疗保险,补贴标准不超过实际缴费的三分之二,最长3年,距离退休不足5年的可延长到退休。补贴对象包括国企下岗人员、低保家庭等。申请流程需要提交身份证、银行账户等。那么云南昭通4050灵活就业社保补贴标准是多少钱?云南昭通4050社保补贴条件是什么?接下来随新社通APP小编了解一下云南昭通4050灵活就业社保补贴标准最新资讯。
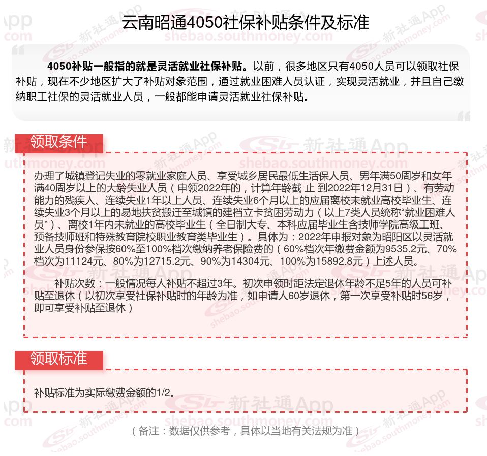
一、云南昭通灵活就业人员领4050补贴能领到多少钱,补贴补多少呢?(云南昭通4050社保补贴标准2025)

二、云南昭通灵活就业4050社保补贴申请流程:
云南昭通4050社保补贴的领取流程是什么?
准备申请材料
本人身份证、户口簿原件及复印件
就业失业登记证原件及复印件
社会保险缴费凭证原件及复印件,如社保缴费发票、银行代扣社保的流水清单等
灵活就业证明,需到相关部门或社区开具,证明自身处于灵活就业状态
本人银行卡或存折原件及复印件,用于接收补贴资金
其他可能需要的材料,如残疾证、低保证、单亲家庭证明等,依个人具体情况而定
提交申请
线下申请:携带材料到户籍所在地的社区居委会、街道办事处劳动工作站或当地就业服务中心等相关部门提交申请,并填写《4050 社保补贴申请表》
线上申请:部分地区支持线上申报,需登录当地人力资源和社保局官网或指定的服务平台,找到 “4050 社保补贴申请” 入口,按要求注册登录后,如实填写个人信息、就业失业情况、社保缴费情况等,并上传申请材料的电子文档进行申报
审核与公布
社区或街道等基层部门收到申请后,会对申请人的身份、就业情况、社保缴费情况等进行初审,核实材料的真实性和完整性
初审通过后,相关信息会被报送至上级就业服务部门或人社部门进行复核,复核通过的申请人名单将在社区、街道或当地人社部门网站等进行公布,公布期一般为 5-7 天,接受社会监督
补贴发放
公布无异议后,部门会将补贴资金拨付至指定账户。一般是按月、按季度或按年发放,具体发放时间和方式以当地法规为准。
三、?4050补贴怎么查?4050补贴可以通过以下几种方式进行查询?:
社保局查询?:可以携带身份证到参保所在地的社保局,找工作人员进行查询。需要提供相关证件以便核实身份。?
?网络查询?:登录参保所在地的社保局官网,查看补贴单并注册账号进行查询。通常需要输入个人信息以获取补贴的发放情况。
?电话查询?:拨打劳动综合服务电话“12333”,根据语音提示进行查询。这是一种便捷的方式,适合不想亲自前往社保局的用户。?
?支付宝查询?:打开支付宝,点击“城市服务”,选择“社保”,进入页面后点击“4050社保补贴查询”,登录账号即可查看补贴的发放情况。?
?银行查询?:如果补贴是通过银行发放,可以到银行柜台或ATM机上进行查询。需要提供银行卡账号,如果补贴已经到账,会有提示音提醒。?
这些方法可以帮助你方便地查询4050补贴的发放情况,选择适合自己的方式进行查询即可。
四、云南昭通不可以领取灵活就业4050社保补贴的六类人:
云南昭通不符合领取4050社保补贴的六类人如下:
1、非就业困难人员;
2、超出自住房,有多余商品房或车辆;
3、未以灵活就业人员身份交社保;
4、超出法定退休年龄的;
5、未失业登记;
6、农村户口。
三类人符合领取灵活就业4050社保补贴的标准:贫困户、低保对象、重度残疾人等三类主要就业困难人员。
不过,符合特殊情况的部分农村户口人员是可以申请的,具体要咨询当地社保部门了。
五、?2025失业金和4050补贴可以同时去领取吗?
领取失业保险金与4050补贴并不直接冲突,但需要满足各自的条件。一般来说,失业人员如果符合的法规,即可以领取失业保险金。这些条件包括:失业前用人单位和本人已经缴纳失业保险费满一年,非因本人意愿中断就业,已经进行失业登记,并有求职要求。
而4050补贴则是针对特定年龄段(通常为女性40岁以上、男性50岁以上)的就业困难人员提供的一种社保补贴。领取4050补贴也需要满足一定的条件,如年龄要求、就业状况以及社保缴纳情况等。
因此,如果失业人员在领取失业保险金期间达到了4050补贴的年龄要求,并且满足其他相关条件,是可以同时申请领取4050补贴的。但需要注意的是,两种补贴的申请流程和所需材料可能有所不同,建议咨询当地劳动就业部门或相关机构以获取具体信息。
综上所述,领取失业保险金并不影响申请4050补贴的资格,但需要分别满足两者的条件。
六、云南昭通4050补贴领取后是不是影响退休金领取呢
4050补贴领取后不影响退休金,需要的条件如下:
就业困难认定期间必须依法缴纳社保费,含养老保险费和医疗保险费
依法进行登记失业,并符合4050年龄条件,即男性年满50周岁、女性年满40周岁
有劳动能力、有就业要求,并在各级公共就业服务机构进行了失业登记
以上就是云南昭通4050灵活就业社保补贴的相关内容,欢迎关注新社通/下载新社通APP了解更多五险一金专业资讯。