据新社通app数据显示,2024-2025年深圳灵活就业人员养老保险的缴费标准是根据缴费基数来确定的:
个人养老保险缴费比例为20%,缴费基数的下限为3523元。
(注:本文数据仅供参考,具体以当地缴费标准为准)
深圳灵活就业自己交社保一个月要交多少钱?交多久可以领?根据新社通app-社保缴费查询工具提供的最新数据如下:

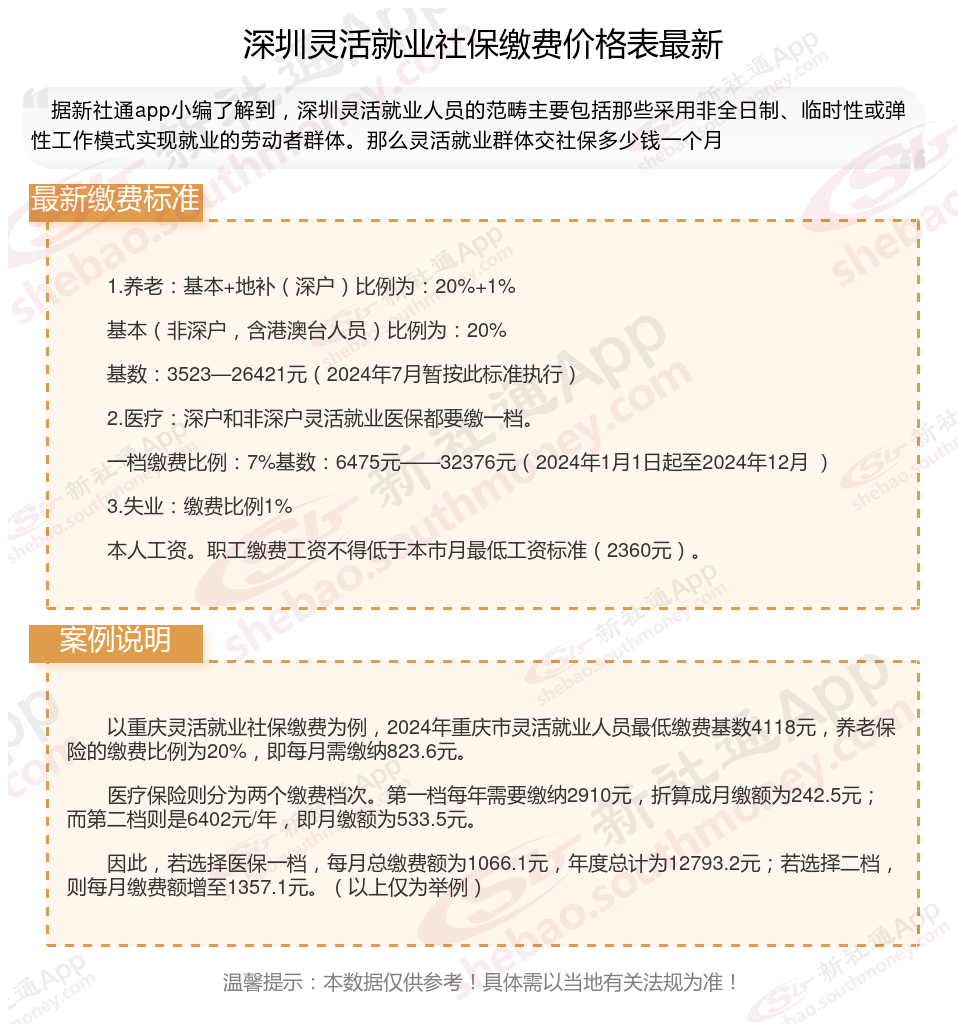
1.养老:基本+地补(深户)比例为:20%+1%
基本(非深户,含港澳台人员)比例为:20%
基数:3523—26421元(2024年7月暂按此标准执行)
2.医疗:深户和非深户灵活就业医保都要缴一档。
一档缴费比例:7%基数:6475元——32376元(2024年1月1日起至2024年12月 )
3.失业:缴费比例1%
本人工资。职工缴费工资不得低于本市月最低工资标准(2360元)。
社保缴纳基数因地区和时间而异。 总体概述:社保缴纳基数是根据上年度全省全口径城镇单位就业人员平均工资来确定的,一般按照该平均工资的60%至300%设定下限和上限。
养老金多久可以领的?
关于养老金多久可以领的问题,主要取决于两个条件:达到法定退休年龄和满足养老保险的最低缴费年限。
最低缴费年限
全国统一标准:累计缴满15年(含视同缴费年限)
2025年试点方案:北京、广东等8省市启动缴费年限动态调整,试点地区企业职工需满20年方可领取(过渡期按“新人新方案,老人老方案”执行)
达到法定退休年龄:
男年满60周岁,女年满55周岁(或50周岁,具体视情况而定,如从事特殊工种或因病致残等可能有提前退休的法规)。
因伤残、疾病等原因丧失劳动能力且失去生活来源的,经县级农村社会养老保险经办机构批准,可以提前到男年满55周岁、女年满50周岁领取养老金。
养老金领取年限的相关法规
领取保证期:养老金的领取保证期为10年。这意味着,如果被保险人在领取养老金期间不足10年死亡,剩余年限的养老金将由其指定的受益人或者法定继承人领取。
终身领取:只要领取人还在世,就可以一直领取养老金。即使个人账户养老金已经用完,仍然会继续按照原标准计发。这一法定确保了老年人的基本生活保险。
总之,养老金的领取时间取决于参保人员的法定退休年龄和养老保险的最低缴费年限。随着方案的调整和完善,这些条件也可能会发生变化。因此,参保人员及时关注方案动态并咨询相关部门以获取最新信息。
温馨提示:本数据仅供参考!具体需以当地有关法规为准!