灵活就业社保:缴费基数为上年全省在岗职工月平均工资的60%-300%,养老保险缴费比例为20%,医疗保险缴费比例为当地上年度城镇在岗职工月平均工资的80%的4.2%或8%。
那么,自己社保,要交多少钱一个月?根据新社通app-社保缴费查询工具提供的2025社保缴费标准详情数据:

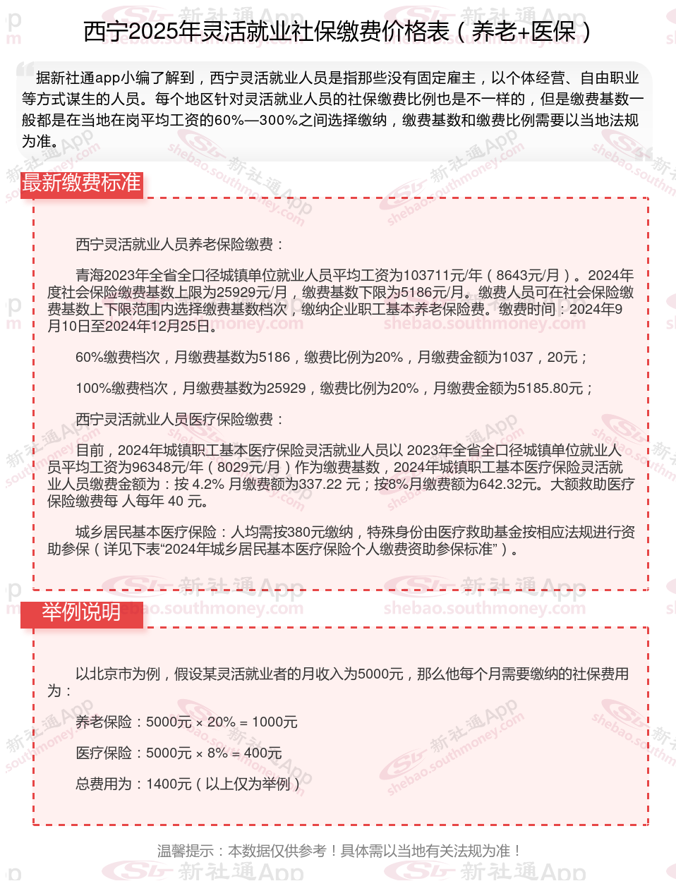
据新社通app数据显示,西宁灵活就业人员养老缴费基数2024-2025年最新标准如下:
养老保险最低缴费基数为:5186元;
个人缴费比例:20%,个人缴费金额:1037.2元;
(注:本文数据仅供参考,具体以当地缴费标准为准)