据新社通app数据显示,南京养老保险缴费基数2024-2025年最新标准如下:
南京灵活就业人员基本养老保险缴费基数暂按不低于4494元;
缴费比例:个人承担20%;养老保险缴费个人898.8元。
(注:本文数据仅供参考,具体以当地缴费标准为准)
2025南京灵活就业社保缴费价格是多少钱一个月?根据新社通app-社保缴费查询工具提供的最新数据如下:

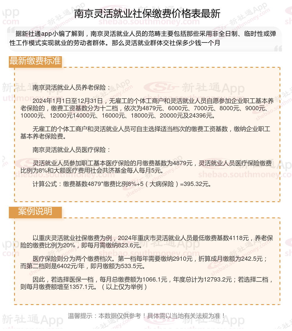
南京灵活就业人员养老保险:
2024年1月1日至12月31日,无雇工的个体工商户和灵活就业人员自愿参加企业职工基本养老保险的,缴费工资基数分为十二档,依次为4879元、6000元、7000元、8000元、9000元、10000元、12000元14000元、16000元、18000元、20000元及24396元。
无雇工的个体工商户和灵活就业人员可自主选择适当档次的缴费工资基数,缴纳企业职工基本养老保险费。
南京灵活就业人员医疗保险:
灵活就业人员参加职工基本医疗保险的月缴费基数为4879元,灵活就业人员医疗保险缴费比例为8%和大额医疗费用社会共济基金每人每月5元。
计算公式:缴费基数4879*缴费比例8%+5(大病保险)=395.32元。
社保中断会对个人造成的影响有哪些?
养老保险:养老保险年限不会清0,但如果断缴时间过长(如几年),会影响退休时的缴费年限。退休时要求缴费年限要缴满15年,若达到退休年龄时缴费年限不足,则需要延长缴费时间直到缴满15年后,方可按要求领取养老金。
医疗保险:断交一个月会停止医保待遇,如果在此期间发生医疗费用,可能无法享受医保报销。及时补缴后,可以恢复医保待遇。
生育险:生育险通常要求一定的连续缴费时间,以便享受相关费用的报销,包括产前检查和分娩等费用。
因此,如果在社保断缴期间怀孕或计划怀孕,需要特别注意以下几点:
首先,生育险的报销要求可能因地区而异,有些城市可能要求连续缴费6个月,而其他地方可能要求9个月或更长时间。因此,在计划怀孕前,建议确保满足当地生育险的报销要求。
其次,如果你在社保断缴期间怀孕,可能无法享受生育险的相关待遇。你需要自己承担产前检查和分娩等费用,包括医疗费用和生育津贴。
总之,社保断缴可能会对生育保险的相关待遇产生影响,因此在计划怀孕或已怀孕的情况下,建议咨询当地社保部门以了解具体的相关法规,并采取适当的方式以保证自己和家庭的权益。
失业保险:其实对于大家来说,如果断缴社保,其含义就是失业了吧。如果是非本人意愿失业,失业保险业务缴费满一年以上,可以领取失业金待遇。最长不超过24个月,代缴基本医疗保险。如果领完失业金距离退休不足一年的,可以延长到退休为止。未来推动渐进式退休以后,甚至还会给代缴基本养老保险。
工伤保险:工伤保险基本不受社保断缴的影响,只要认定为工伤,就能享受相应待遇,费用由单位承担。
住房公积金:住房公积金只能单位缴纳,不能以个人名义缴纳,因此一旦辞职,除非新工作马上续上,否则一定会停交的。停交住房公积金不会有什么后果,这笔钱还是在你的公积金账户里,当满足相关条件时就可以取出来。
社保缴纳补交新规
在2024年9月13号退休消息下发之后,其中有要求:职工达到法定退休年龄,却不满足最低缴费年限的,可以通过延缴,或者是一次性缴费的方式,满足最低缴费年限,从而按月领取养老金。
如果你在2011年7月1号之前有过缴费记录,当达到法定退休年龄之后,即便已经延缴五年,但仍不符合最低缴费年限的要求,这种情况下,你可以通过一次性缴费的方式,达到最低缴费年限,进而按月领取养老金。
针对城乡居民养老保险,若达到法定退休年龄时,年龄已到,可缴费年限不足,这时可以通过补缴差额年限的方式,达到最低缴费年限,按月领取基本养老金。
了解您的社保缴纳明细——新社通app计算器!点击下方使用!
新社通社保计算器计算所得,数据仅供参考。
温馨提示:本数据源于网络,仅供参考!具体需以当地具体法规为准!