据新社通app数据显示,2024-2025年乌兰察布灵活就业人员养老保险的缴费标准是根据缴费基数来确定的:
个人养老保险缴费比例为20%,缴费基数的下限为4863元。
(注:本文数据仅供参考,具体以当地缴费标准为准)
乌兰察布社保缴费多少钱?下表是2024-2025年乌兰察布社保费用明细参考,根据新社通app-社保缴费查询工具提供的最新数据如下:

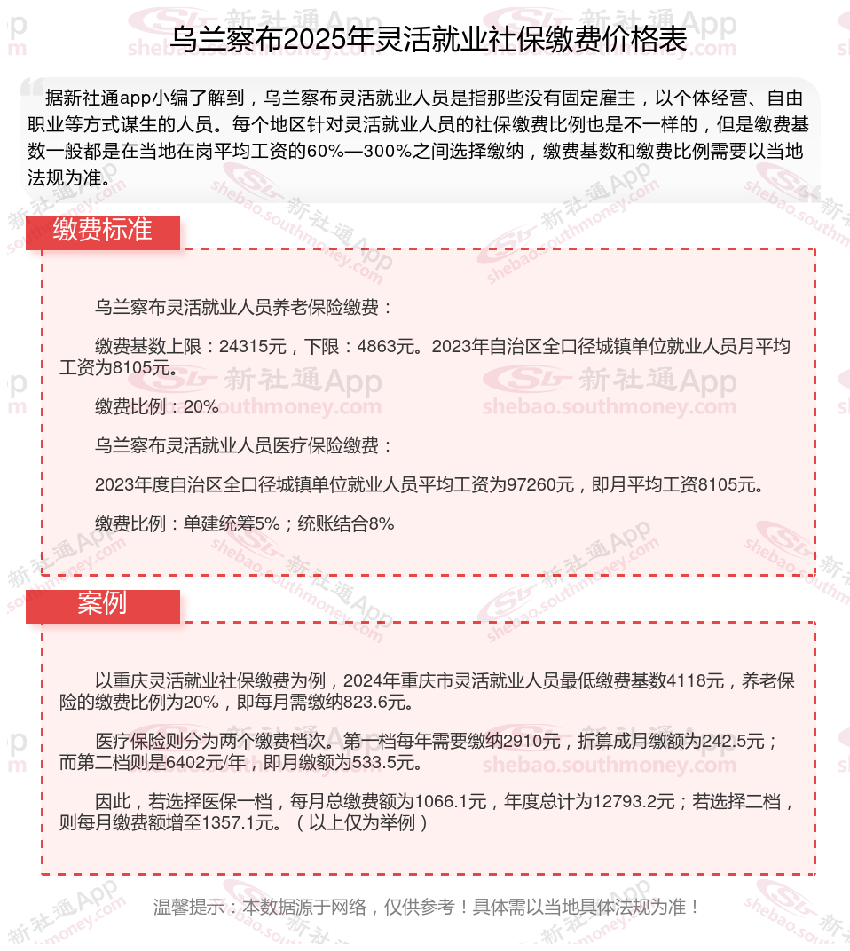
乌兰察布灵活就业人员养老保险缴费:
缴费基数上限:24315元,下限:4863元。2023年自治区全口径城镇单位就业人员月平均工资为8105元。
缴费比例:20%
乌兰察布灵活就业人员医疗保险缴费:
2023年度自治区全口径城镇单位就业人员平均工资为97260元,即月平均工资8105元。
缴费比例:单建统筹5%;统账结合8%
2024年1月起,北京灵活就业人员基本养老保险月缴费基数最低为4212元/月,最高为21060元/月;基本医疗保险月缴费基数最低为4212元/月,最高为21060元/月
温馨提示:本数据仅供参考!具体需以当地有关法规为准!