据新社通app数据显示,内蒙古呼和浩特灵活就业人员养老缴费基数2024-2025年最新标准如下:
养老保险最低缴费基数为:4863元;
个人缴费比例:20%,个人缴费金额:972.6元;
(注:本文数据仅供参考,具体以当地缴费标准为准)
内蒙古呼和浩特灵活就业人员社保每月交多少钱?根据新社通app-社保缴费查询工具提供的最新数据如下:

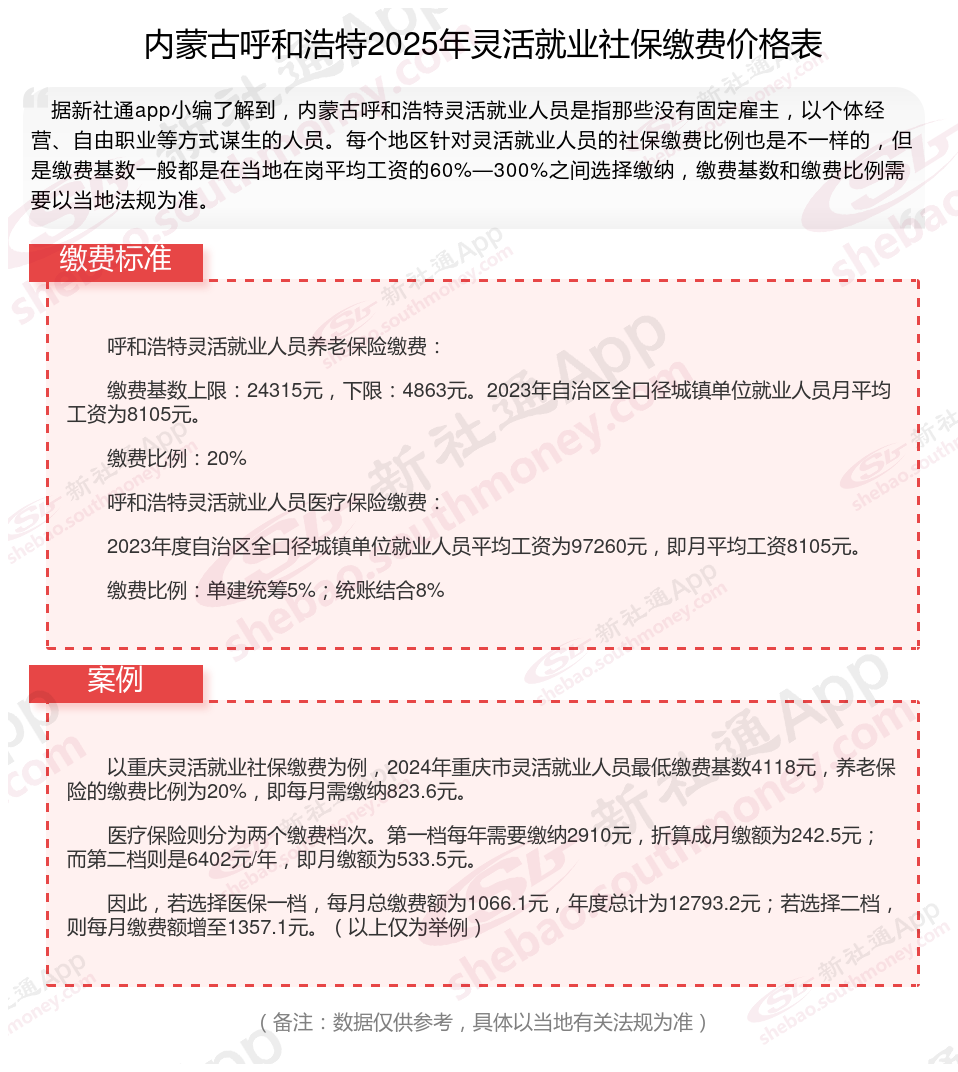
呼和浩特灵活就业人员养老保险缴费:
缴费基数上限:24315元,下限:4863元。2023年自治区全口径城镇单位就业人员月平均工资为8105元。
缴费比例:20%
呼和浩特灵活就业人员医疗保险缴费:
2023年度自治区全口径城镇单位就业人员平均工资为97260元,即月平均工资8105元。
缴费比例:单建统筹5%;统账结合8%
社保中断会对个人造成的影响有哪些?
养老保险:社保断交对养老保险的影响并不是很大,养老保险的缴费年限是累计进行计算的,只要用户累计缴纳满15年即可领取对应的养老金。不过社保断缴之后,用户的养老金账户便不会再有资金的增加,可能最终个人账户的资金会减少。
失业保险、工伤保险、生育保险:这三种保险都是可以到了新单位后续上的,因此停交关系不大。
失业保险:基本不受影响。
工伤保险:工伤保险在没有工作时期,就是不参保状态是不会享受相应待遇。但是如果是因为企业或者单位没有给缴纳,则可以要求企业或者单位赔偿相应工伤赔偿。
医疗保险:医保中断三个月以上就失效,三个月以后看病就得自己掏钱。
社保挂钩法规影响社保断缴对许多在一线城市例如北京、上海等,在涉及购房、购车以及积分入户有极大的影响。
首先,在一些一、二线城市,购房要求购房者需要连续缴纳一定时间的社保。例如,深圳购房者需要连续缴满社保5年,一旦社保断缴,将需要重新计算缴费时间。这意味着如果社保中断,购房者可能需要更长的时间才能符合购房的要求,增加了购房的难度。
其次,积分入户也对社保缴纳有一定要求。以北京为例,要求申请积分入户的申请人连续缴纳社保7年。如果社保中断,将无法满足积分入户的条件,可能会延迟或阻碍个人的入户计划。
此外,一些城市还要求了子女就学法规与社保缴纳有关。外地小孩想要在一些城市上学,父母需要连续缴纳一定时间的社保才能符合入学条件。
所以社保断缴对于许多与相关法规挂钩的重要生活事务都可能产生负面影响。因此,在选择离职或换工作时,需要仔细考虑社保连续性,以免影响未来的生活计划和机会。社保的稳定缴纳对于保证个人权益和获得各种法规福利非常关键。
社保自己到底可不可以交?
个人可以交社保。
只能缴纳养老金和医疗保险这两部分。
1、个人可以以自由职业者的身份上社保(养老+医疗);
2、参保条件:城镇户口或农转非户口;
3、缴费标准:以上一年本地社平工资为基础,养老缴费比例是20%,医疗约9%,目前尚有80%和100%两档可以选择。
法律依据
《社会保险法》第十二条
用人单位应当按照本单位职工工资总额的比例缴纳基本养老保险费,记入基本养老保险统筹基金。职工应当按照本人工资的比例缴纳基本养老保险费,记入个人账户。无雇工的个体工商户、未在用人单位参加基本养老保险的非全日制从业人员以及其他灵活就业人员参加基本养老保险的,应当按照缴纳基本养老保险费,分别记入基本养老保险统筹基金和个人账户。
》》还不知道自己社保缴纳明细吗?点击新社通app社保计算器,查询所在城市社保缴费明细!
新社通app数据所得,数据仅供参考。
(备注:数据仅供参考,具体以当地有关法规为准)