社保,全称社会保险,是指为了预防和分担年老、失业、疾病以及死亡等社会风险,实现社会安全,而强制社会多数成员参加的,具有所得重分配功能的非营利性的社会安全体系。
那么,2025年个体户怎么交社保?根据新社通app-社保缴费查询工具提供的2025社保缴费标准详情数据:

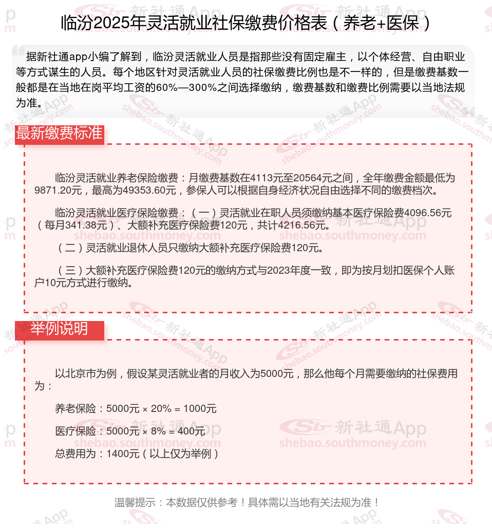
据新社通app数据显示,临汾灵活就业人员养老缴费基数2024-2025年最新标准如下:
养老保险最低缴费基数为:4113元;
个人缴费比例:20%,个人缴费金额:822.6元;
(注:本文数据仅供参考,具体以当地缴费标准为准)
什么是社保缴纳基数?
社保缴费基数是根据员工一整个自然年度的总收入(包括奖金、提成)的月平均收入来确定,每个地区的缴费基数都不一样,社保需要缴费多少钱主要是看取决于员工的月平均工资和当地社保的缴费的比例来计算。
(备注:数据仅供参考,具体以当地有关法规为准)