职工社保:就是打工人的社保,只要你给企业工作,建立了劳动关系就必须缴纳职工社保。职工社保包含五险,分别为:养老保险、医疗保险、生育保险、工伤保险和失业保险。
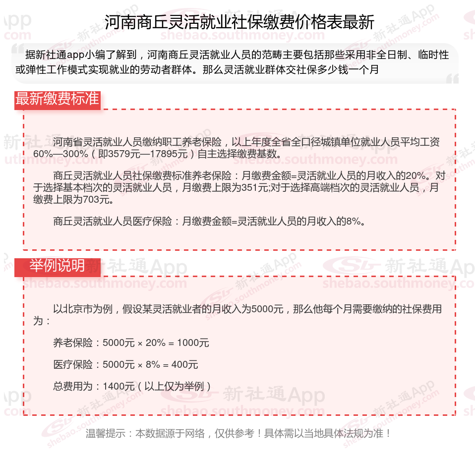
接下来了解一下,河南商丘灵活就业人员社保缴费标准是多少?退休能领多少钱呢?根据新社通app-社保缴费查询工具提供的2025社保缴费标准详情数据:

》》》想知道自己社保缴纳多少钱吗?快来新社通社保计算器,点击下方使用!
新社通app数据所得,数据仅供参考。
据新社通app数据显示,2024-2025年河南商丘灵活就业人员养老保险的缴费标准:
养老保险缴费基数的下限为3579元;养老保险缴费比例为20%。
(注:本文数据仅供参考,具体以当地缴费标准为准)
什么是社保缴纳基数?
社保缴费基数是社会平均工资的60%~300%为缴纳基数。
社保缴费基数定义:
社保缴费基数,是指企业或者职工个人用于计算缴纳社会保险费的工资基数。用此基数乘以费率,即是企业或个人应缴纳的社会保险费的金额。
该基数根据职工上一年度1月至12月的所有工资性收入所得的月平均额来确定。
社保缴费基数的确定方法:
职工工资收入高于当地上年度职工平均工资300%的,以当地上年度职工平均工资的300%为缴费基数。
职工工资收入低于当地上一年职工平均工资60%的,以当地上一年职工平均工资的60%为缴费基数。
职工工资在300%~60%之间的,则按实申报。若职工工资收入无法确定,其缴费基数按当地有关部门公布的当地上一年职工平均工资为缴费工资确定。
社保至少交15年才可以到退休的年纪才可以拿退休金。
1、如果有单位,即使缴满15年,但职工还未退休,企业还得继续缴费,直至退休;个人缴纳社保的话,可停缴,也可继续缴纳。
2、根据当地法规,肯定也继续缴纳好,养老保险是遵循“多缴多得”的原则,缴费基数越高、年限越长,退休时领取养老金也越多。
3、养老保险必须缴满最低缴费年限15年,到退休年龄(男60周岁/女55周岁),就可以享受养老金待遇(晚退休除外)。
2025退休人员养老金计算方法:
基础养老金=(参保人员退休时上一年度当地职工月平均工资+本人指数化月平均缴费工资)÷2×个人累计缴费年限×1%。
个人账户养老金等于养老保险个人账户的余额÷退休年龄确定的计发月数。
退休后2025退休金计算方法:
基本养老金=基础养老金+个人账户养老金+过渡性养老金+增发养老金
基础养老金=(参保人员退休时上一年度当地职工月平均工资+本人指数化月平均缴费工资)÷2×个人累计缴费年限×1%。
其中,本人指数化月平均缴费工资是退休时上年度全市城镇单位就业人员月平均工资与本人月平均缴费工资指数的乘积,而本人月平均缴费工资指数则是所有缴费月份的缴费指数之和除以累计缴费年限的月数12。
个人账户养老金等于养老保险个人账户的余额÷退休年龄确定的计发月数。
基本养老金根据个人累计缴费年限、缴费工资、当地职工平均工资、个人账户金额、城镇人口平均预期寿命等因素确定。
2006年6月30日之前的视同缴费年限过渡性养老金=视同缴费账户总额÷120;2006年之后的视同缴费年限过渡性养老金=视同缴费账户总额÷计发月数。
增发养老金=上一年河南商丘在岗职工月平均工资×个人平均缴费工资指数×累计缴费年限(含视为缴费年限)×增发比例。
养老金和退休工资是一回事吗?
缴费方式不同:
而养老保险则是我们平时所缴纳的社保中的其中一个,一般由参保人所在的单位进行代缴,部分计入参保人个人账户。
退休金是不用缴纳任何费用的。
资金渠道不同:
养老金是由社会保险资金列支的,参加养老保险社会统筹的退休人员的退休待遇统称为养老金;
退休金一般都是相关部门列支,未参加养老保险社会统筹的退休人员(如公务员、事业单位人员,不含事业单位企业化管理的单位)的退休待遇简称退休金或退休生活费;
概念不同:
养老金,通常也被视作退休金,是为了保证劳动者在退休后维持基本生活而设置的。它是基于劳动者的长期工作和缴纳社会保险费用,在退休后按照要求获得的定期养老金支付,为退休者提供了稳定的经济来源,以确保他们的生活质量不受影响。
我们常说的退休金,是按照社保体系要求,在参保人到了退休年龄了,或者丧失了劳动能力后,根据他们所享受的养老保险资格,按月份、或一次性支付货币形式的一种待遇。
领取方式不同:
养老金则是按月领取。领取养老金的主体主要是企事业单位的退休人员。
按退休金的支付方式可分为一次支付退休金和分期支付退休金。前者指在职工退休后一次支付退休金,企业支付退休金后对职工退休退职无任何给付义务,后者指在职工退休后分期支付退休金,直至死亡为止,如按月或按年支付退休金;
温馨提示:本数据仅供参考!具体需以当地有关法规为准!