据新社通app数据显示,郑州灵活就业人员养老缴费基数2024-2025年最新标准如下:
养老保险最低缴费基数为:3579元;
个人缴费比例:20%,个人缴费金额:715.8元;
(注:本文数据仅供参考,具体以当地缴费标准为准)
广东灵活就业社保缴费标准一览?根据新社通app-社保缴费查询工具提供的最新数据如下:

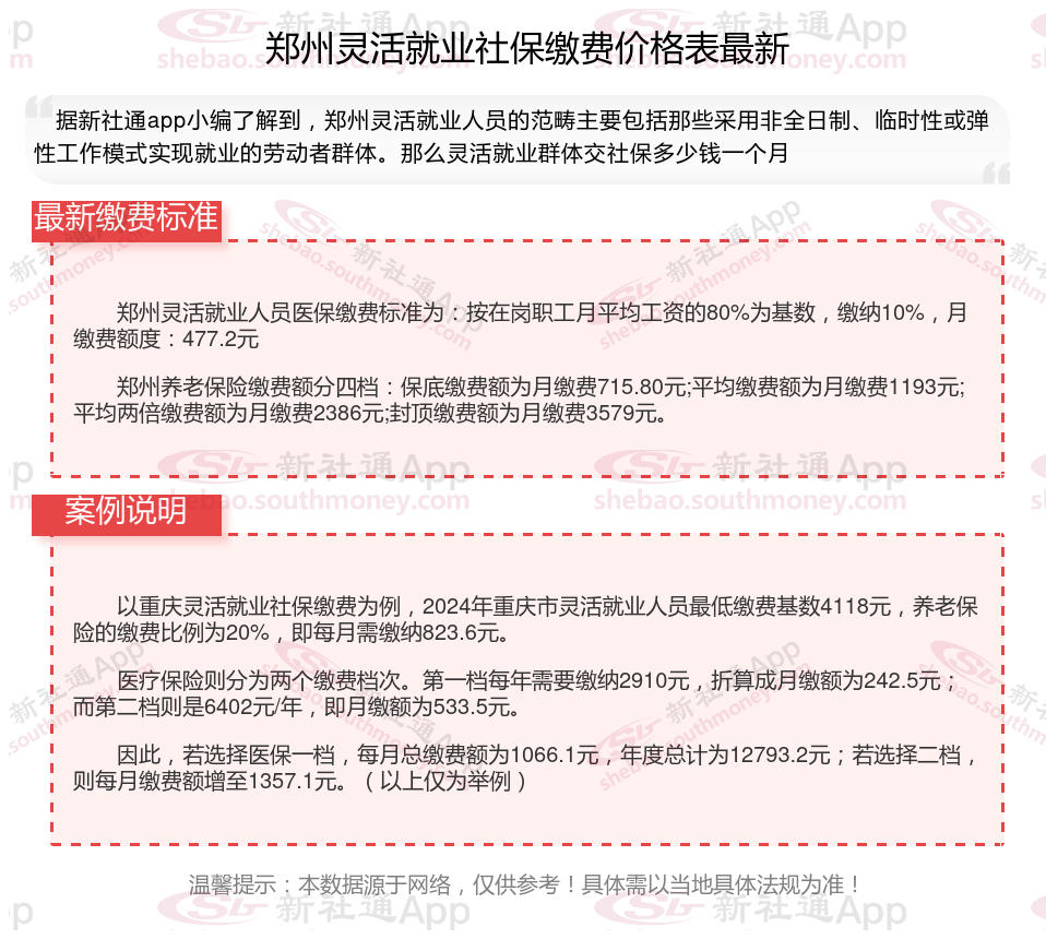
郑州灵活就业人员医保缴费标准为:按在岗职工月平均工资的80%为基数,缴纳10%,月缴费额度:477.2元
郑州养老保险缴费额分四档:保底缴费额为月缴费715.80元;平均缴费额为月缴费1193元;平均两倍缴费额为月缴费2386元;封顶缴费额为月缴费3579元。
温馨提示:本数据仅供参考!具体需以当地有关法规为准!