灵活就业社保是针对没有与用人单位签订劳动合同,劳动时间、收入、工作场所、劳动关系等与企业用人不同的就业形式而设立的社会保险体系。
据新社通app数据显示,绥化灵活就业人员养老缴费基数2024-2025年最新标准如下:
养老保险最低缴费基数为:4206元;
个人缴费比例:20%,个人缴费金额:841.2元;
(注:本文数据仅供参考,具体以当地缴费标准为准)
绥化灵活就业社保缴费标准,绥化社保缴费多少钱?下表是2024-2025年绥化社保费用明细参考,根据新社通app-社保缴费查询工具提供的最新数据如下:

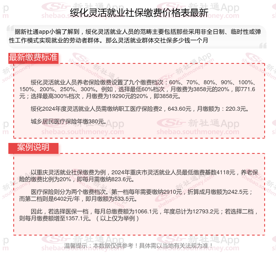
绥化灵活就业人员养老保险缴费设置了九个缴费档次:60%、70%、80%、90%、100%、150%、200%、250%、300%。例如,选择最低60%档次,月缴费为3858元的20%,即771.6元;选择最高300%档次,月缴费为19290元的20%,即3858元。
绥化2024年度灵活就业人员需缴纳职工医疗保险费2,643.60元,月缴额为:220.3元。
城乡居民医疗保险年缴380元。
相关案例计算:
假设绥化有个笔友朱某灵活就业养老保险缴费基数为3858元。
据新社通app养老保险计算器显示,朱某个人缴费额:灵活就业个人按照其缴费基数的20%缴纳养老保险费。因此,朱某每月需要缴纳的养老保险费为3858元 *20% = 771.6元。
另外,需要注意的是,养老保险的缴费比例和基数可能会随着方案的调整而发生变化。因此,在计算养老保险缴费金额时,需要参考当地的最新方案和法规。
灵活就业缴费比例20%。
若您想了解自己的社保缴费明细,可点击下方查询
新社通社保计算器计算所得,数据仅供参考。
灵活就业者的选择:养老保险断交利弊谈
灵活就业养老保险可以断交。灵活就业人员为自愿参保,未就业期间的养老保险是自愿缴纳,因此可以中断。但需要注意的是,断交灵活就业养老保险可能会带来以下影响:
影响养老金待遇:
累计缴费年限不足,可能影响退休待遇。法规,领取养老金的前提是累计缴满15年的社保。如果在法定退休年龄时没缴够15年,可能需要晚退休,甚至补缴一大笔钱。
失去社保补贴机会:
部分地区对灵活就业者提供社保补贴,但享受补贴的前提是必须处于正常参保状态。一旦中断缴费,这些补贴机会可能会溜走。
丧失医疗报销资格:
停缴社保不仅意味着养老金账户“停滞”,还会丧失医疗报销资格。生病住院时,全部费用都得自己承担。
综上所述,虽然灵活就业养老保险可以断交,但考虑到养老金待遇、医疗报销资格和社保补贴机会等因素,灵活就业人员尽可能保持连续缴纳状态。如果确实无法继续缴纳,也应及时了解相关方案和补救方案,以确保自己的权益不受损失。
个人自行缴纳社保和单位交的有什么不一样?
职工社保和灵活就业社保的区别
缴纳的险种数量不同:灵活就业人员社保只能缴纳“两险”,即:养老保险和医疗保险;企业员工社保需要缴纳“五险”,即:养老保险、失业保险、工伤保险、医疗保险、生育保险。
缴费比例不同:职工社保缴费的比例,除法定的比例以外,社保经办机构会根据单位的情况核定缴费比例。比如工伤保险是根据用人单位所处的行业和工伤发生的频次核定比例。而灵活就业人员的社保缴费比例和职工缴费比例是不一样的。
户籍限制:
职工社保:是打工人的社保,只要你给企业工作,建立了劳动关系就必须缴纳职工社保。职工社保包含五险,分别为:养老保险、医疗保险、生育保险、工伤保险和失业保险。
灵活就业社保的参保对象主要包括以下几类人员:无雇工的个体工商户、未在用人单位参加基本养老保险的非全日制从业人员、其他未与用人单位订立劳动合同从事劳动的劳动者
退休后的待遇:
基本养老保险:职工基本养老保险的待遇主要包括按月领取的基本养老金,该养老金根据法规要求计发,并享受正常调整待遇。
基本医疗保险:参加职工基本医疗保险的个人,达到法定退休年龄时累计缴费达到法规要求年限的,退休后不再缴纳基本医疗保险费,享受基本医疗保险待遇。这包括医疗费用中应当由基本医疗保险基金支付的部分,由社会保险经办机构与医疗机构、药品经营单位直接结算。
工伤保险:职工因工作原因受到意外伤害或者患职业病,且经工伤认定的,享受工伤保险待遇。其中,经劳动能力鉴定丧失劳动能力的,享受伤残待遇。
失业保险:为失业人员提供一定期限内的失业补助金,帮助其渡过失业期。
生育保险:为女性职工提供生育期间的医疗和津贴等。
灵活就业人员养老保险计入统筹账户部分为缴费基数的12%;
生育待遇不同:
职工社保生育保险待遇包括生育医疗费用和生育津贴。
1、生育医疗费用包括生育的医疗费用、计划生育的医疗费用和法律、法规要求的应当由生育保险基金支付的其他项目费用。
计划生育的医疗费用指职工放置或者取出宫内节育器、施行输卵管或者输精管结扎及复通手术、实施人工流产术或者引产术等发生的医疗费用。
参加生育保险的人员在协议医疗服务机构发生的生育医疗费用,符合生育保险药品目录、诊疗项目及医疗服务设施标准的,由生育保险基金支付。
2、生育津贴是女职工按照法规要求享受产假或者计划生育手术休假期间获得的工资性补偿,按照职工所在用人单位上年度职工月平均工资的标准计发。
一般情况下灵活就业人员通常只缴纳医疗保险费,不缴纳生育保险费。因此,在生孩子后自然也不能享受生育津贴,但可以报销一部分生育医疗费或享受一次性生育医疗补助费。
退休年龄:
职工养老:目前男满60周岁,女干部满55周岁,女工人满50周岁,并且累计缴费满15年的,可办理退休;从事有害特殊工种、因病丧失劳动能力等情形,可以提前退休。
灵活就业人员(包括自由职业者),如果达到法定退休年龄并且缴纳社保的年限不低于15年,那么就可以办理退休手续。对于男性灵活就业人员来说,法定退休年龄是60周岁,而对于女性灵活就业人员来说,法定退休年龄是55周岁。
温馨提示:本数据仅供参考!具体需以当地有关法规为准!