社保个人交需要多少钱一个月?根据新社通app-社保缴费查询工具提供的2025社保缴费标准详情数据如下:

灵活就业社保:如果选择城镇职工社保方式,个人需承担全部的20%养老保险费用,成本较高。如果选择城乡居民社保方式,责缴费成本相对较低, 但退休后养老金也相应较低。
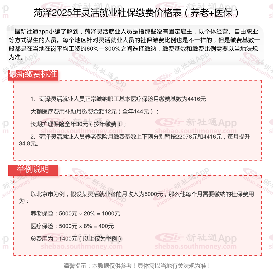
据新社通app数据显示,菏泽灵活就业人员养老保险缴费基数2024-2025年最新标准如下:
缴费基数下限暂按不低于4416元/月执行。按照个人20%的缴费费率,个人养老保险缴费金额低于883.2元/月。
(注:本文数据仅供参考,具体以当地缴费标准为准)