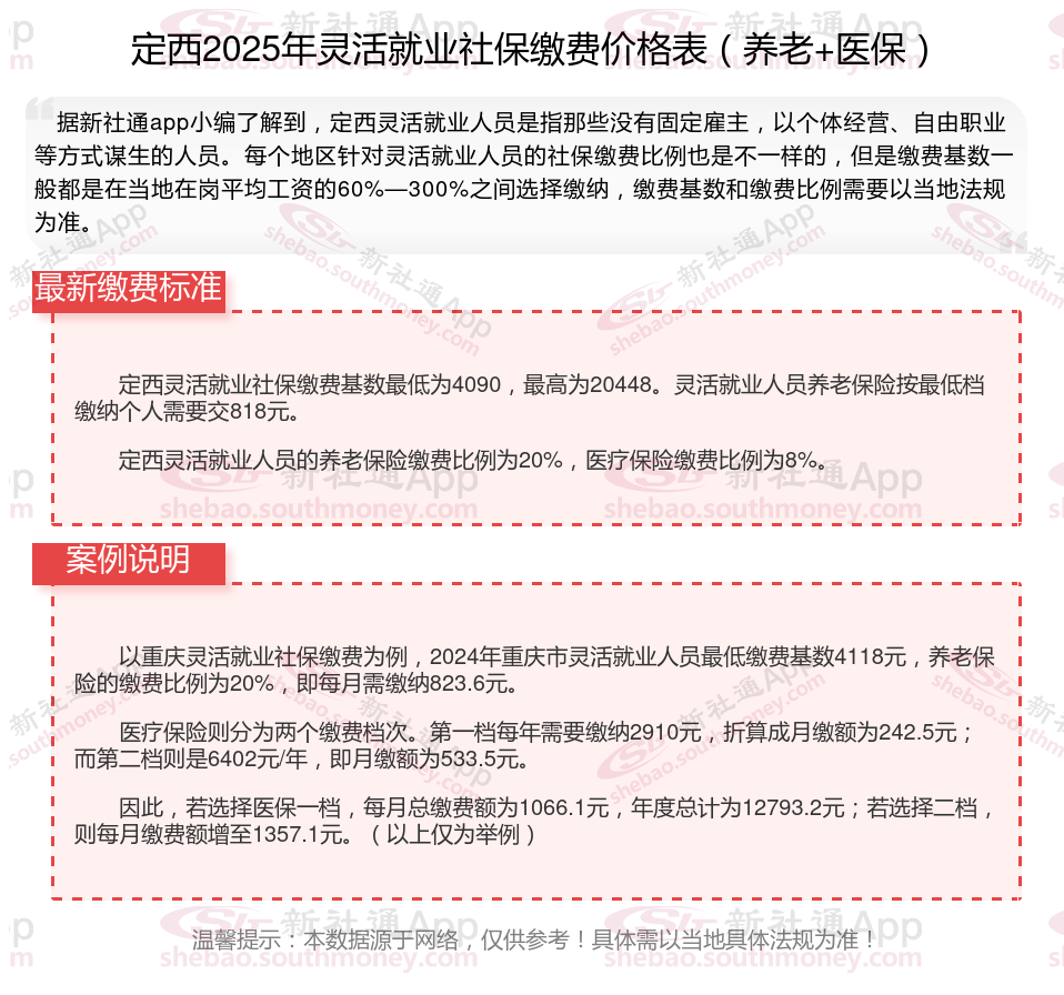
据新社通app数据显示,定西灵活就业养老保险最低缴费基数为:4317元;个人的缴费比例分别为:20%;
个人缴费金额:863.4元。
(注:本文数据仅供参考,具体以当地缴费标准为准)
自己买社保一个月费用要交多少钱?根据新社通app-社保缴费查询工具提供的2025社保缴费标准详情数据如下:

退休年龄:退休年龄不仅影响养老保险缴费年限,还确定了个人账户养老金计发月数。晚退休通常意味着更高的退休金。
个人账户金额是退休工资计算中的重要组成部分。个人账户养老金是根据参保人员退休时其基本养老保险个人账户储存额计算出来的。个人账户储存额越高,退休后领取的个人账户养老金也就越多。
缴费年限:个人缴费年限是确定退休金数额的重要因素之一。一般来说,缴费年限越长,退休后能够获得的退休金就越高。这是因为缴费年限越长,意味着个人为社会养老体系做出的贡献越大,因此理应享有更高的退休金待遇。
社会平均工资:社会平均工资是影响基础养老金的重要因素之一。社会平均工资水平越高,基础养老金的计发金额就越高。
温馨提示:本数据仅供参考!具体需以当地有关法规为准!