职工社保:就是打工人的社保,只要你给企业工作,建立了劳动关系就必须缴纳职工社保。职工社保包含五险,分别为:养老保险、医疗保险、生育保险、工伤保险和失业保险。
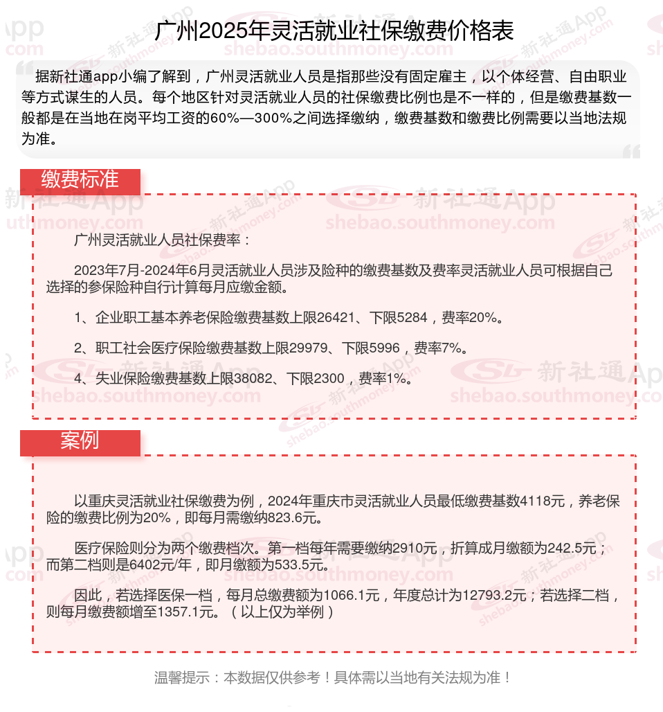
接下来了解一下,广州灵活就业人员社保缴费标准是多少?退休能领多少钱呢?根据新社通app-社保缴费查询工具提供的2025社保缴费标准详情数据:

新社通APP社保计算器,一键算出您的社保缴费明细!
新社通社保计算器计算所得,数据仅供参考。
据新社通app数据显示,广州灵活就业养老保险缴费基数2024-2025年最新标准如下:
最低缴费基数:5284元;
个人缴费比例:20%;
(注:本文数据仅供参考,具体以当地缴费标准为准)
断交社保影响大不大?
养老保险:断交期间不累计年限:断交后重新续交,缴费年限会接续计算。养老金待遇可能减少:因断交期间未缴费,个人账户金额减少,退休后养老金待遇可能略低。
医保待遇:在中断缴费期间,您可能无法享受医疗保险的待遇。这意味着,如果在此期间生病或需要就医,相关的医疗费用可能无法报销。重新缴纳社保后,医保待遇会重新生效,但可能需要等待一段时间(如连续缴费满一定时间)后才能享受全额报销。
生育保险:则需要连续缴纳一定期限的社保才能享受生育津贴和医疗费用报销等待遇。
失业保险、工伤险、生育保险:生育保险必须分娩或实施计划生育手术时,用人单位已为其参加生育保险且连续足额缴纳生育保险费满12个月。
工伤保险:工伤保险在没有工作时期,就是不参保状态是不会享受相应待遇。但是如果是因为企业或者单位没有给缴纳,则可以要求企业或者单位赔偿相应工伤赔偿。
按照现行要求,参保人员缴费年限累计满15年,达到退休年龄时可以按月领取养老金。根据你们的情况:你们是1989年参加工作,2000年下岗,然后自己缴费到2011年6月。你们的缴费年限应该从1989年算到现在,已经超过了15年。当你们达到退休年龄之后是可以办理退休手续,享受按月领取养老金。
养老金的多少与缴费基数的高低、缴费年限的长短有关。缴费时间越长,缴费基数越高,养老金也就相应增高,反之就低。所以我们建议您在缴满15年之后,继续按缴纳养老保险到退休年龄为止。如果您确实有困难无力缴费,等您达到退休年龄时,我们将按您实际的缴费年限计算养老金。
养老金= 基础养老金 + 个人账户养老金 + 过渡性养老金
退休人员退休金由基础养老金和个人账户养老金组成。
养老金计算方法说明 基础养老金的计算: 基础养老金按照参保人退休前一年本职工作月平均工资和参保人月平均缴费工资指数计算。
个人账户养老金月标准为个人账户储存额除以计发月数。计算公式为:
个人账户养老金=参保人员退休时个人账户累计储存额÷计发月数
2025退休金计算方法:
退休人员退休金由基础养老金和个人账户养老金组成。
养老金计算方法说明 基础养老金的计算: 基础养老金按照参保人退休前一年本职工作月平均工资和参保人月平均缴费工资指数计算。
基础养老金
= (P + P × i ) ÷ 2 × n × 1%
= P × (1 + i)÷ 2 × n × 1%
P:退休上年度当地在岗职工月平均工资
i:本人历年缴费指数的平均值(缴费指数=本人缴费工资基数÷社会平均工资)
n:本人累计缴费年限(含视同缴费)
个人账户养老金月标准为个人账户储存额除以计发月数。计算公式为:
个人账户养老金=参保人员退休时个人账户累计储存额÷计发月数
退休时的基础养老金月标准以当地上年度在岗职工月平均工资和本人指数化月平均缴费工资的平均值为基数,缴费每满1年发给1%。
过渡性养老金=退休时地区上年度在岗职工月平均工资×缴费指数×视同缴费年限×1.3%。
养老金和退休工资的区别
缴费方式不同:
而养老保险则是我们平时所缴纳的社保中的其中一个,一般由参保人所在的单位进行代缴,部分计入参保人个人账户。
退休金由单体或企业提供,不需要受益人缴费即可享受;
概念不同:
养老金:狭义上来说,养老金主要是指退休人员从社会保险机构领取的一种基本生活经济来源。它是在职工在退休后,按照其工作期间缴纳的养老保险费用和社会的平均工资水平等因素,给予的一种经济收入。
退休工资,则更多是指在实施养老保险制变革前,公务人员或某些特定群体在退休后,根据其工作年限、贡献等因素,按月领取的货币形式的保险待遇。
资金渠道不同:
养老金是由社会保险资金列支的,参加养老保险社会统筹的退休人员的退休待遇统称为养老金;
退休金一般都是相关部门列支,未参加养老保险社会统筹的退休人员(如公务员、事业单位人员,不含事业单位企业化管理的单位)的退休待遇简称退休金或退休生活费;
领取方式不同:
社会养老保险金由相关部门机构统一发放,养老金的领取问题方面,对每个社会成员有统一的养老金领取规则。
法律依据:《中华人民共和国社会保险法》第十六条,参加基本养老保险的个人,达到法定退休年龄时累计缴费不足十五年的,可以缴费至满十五年,按月领取基本养老金;也可以转入新型农村社会养老保险或者城镇居民社会养老保险,按照相关法规享受相应的养老保险待遇。
退休金可以按月领取,也可以按年领取,甚至一次性支付。领取退休金的主体通常是事业单位的退休人员。
温馨提示:本数据源于网络,仅供参考!具体需以当地具体法规为准!