据新社通app数据显示,2024-2025年兰州灵活就业人员养老保险的缴费标准:
养老保险缴费基数的下限为4317元;养老保险缴费比例为20%。
(注:本文数据仅供参考,具体以当地缴费标准为准)
兰州灵活就业自己交社保一个月要交多少钱?灵活就业人员社保缴费按什么档次缴纳好,怎么选择划算?根据新社通app-社保缴费查询工具提供的最新数据如下:

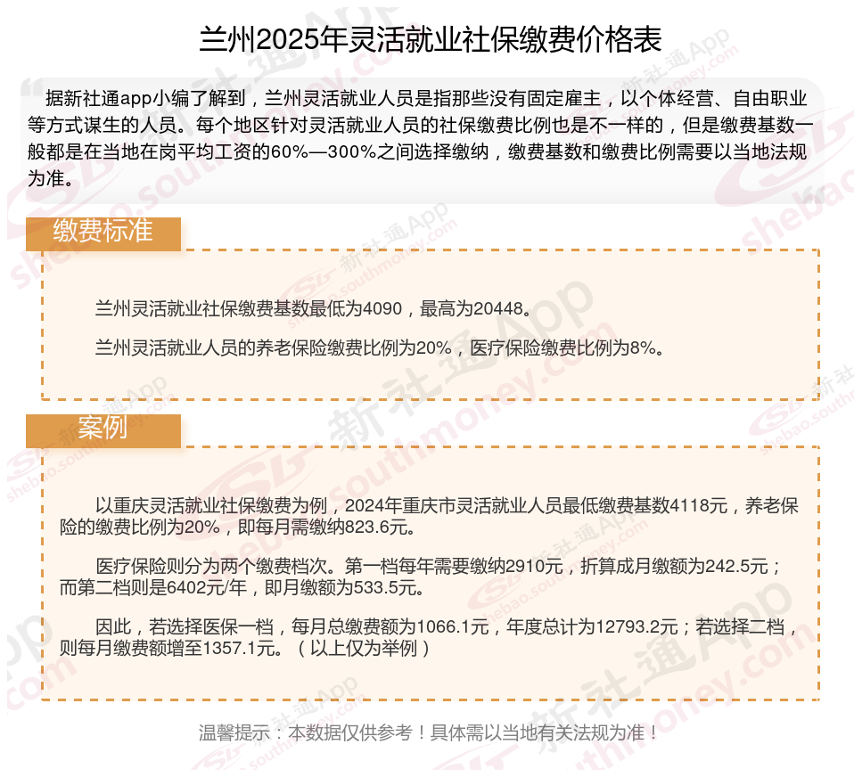
兰州灵活就业社保缴费基数最低为4090,最高为20448。
兰州灵活就业人员的养老保险缴费比例为20%,医疗保险缴费比例为8%。
确定缴费基数的方法:
确定社保缴费基数的方法通常依据上一年度职工的工资收入情况。
1.需要计算职工上一年度的月平均工资,这通常涉及对工资总额进行平均处理,以消除不同月份工资波动的影响。
2.根据当地社保要求的基数范围,将计算得出的月平均工资与上下限进行比较,以确定最终的缴费基数。
3.如果月平均工资高于上限,则按上限作为缴费基数;如果低于下限,则按下限作为缴费基数;如果处于上下限之间,则按实际月平均工资作为缴费基数。
4.需要注意的是,当职工工资收入无法确定时,其缴费基数通常按照当地劳动部门公布的当地上一年职工平均工资来确定。
这种确保社保缴费的公平性和可持续性,避免因工资收入的不确定性而导致社保缴费基数的失真。
灵活就业交社保交哪个档次合适,哪个档次最划算?举例计算给你看
今天我们就来详细了解一下灵活就业保险怎么买最划算?以成都市的灵活就业社保,看看不同档位的选择对未来领取养老金的影响。
灵活就业目前有7个缴费档位,分别是60%、80%、100%、150%、200%、250%和300%。我们摘取了4个档位进行演示,假设从30岁开始缴纳,缴20年,60岁退休。
4个档位分别可以领到1700元、2392元、4077元和5762元每个月,这是未考虑物价上涨因素的。目前物价平均每年上涨2%,30年后大概上涨60%,社平工资上涨的同时每月缴纳的费用也在上涨。
不管是职工社保还是灵活就业,只要缴纳的基数一致,未来领取的养老金金额就一样。只不过职工社保,单位承担了统筹部分的缴纳,职工只负担个人账户部分。灵活就业不管统筹还是个人账户都是自己承担。
在每月缴费不变的情况下,把社保档位降到60%,剩余的金额用来补充商业年金,效果会更好。比如,100%的档位由原来的2392元每月上升到3008元,200%由原来的4077元上升到6193元,300%由原来的5762元上升到8993元。
总结:对于灵活就业人员来说,建议按低档缴费,如果觉得退休金不够的话再补充一份商业养老年金。
(备注:数据仅供参考,具体以当地有关法规为准)