公司社保就是我们日常说的五险,包括包括养老保险、医疗保险、失业保险、工伤保险和生育保险。其中养老保险、医疗保险和失业保险,这三种险是由企业和个人共同缴纳的保费,工伤保险和生育保险完全是由企业承担的。
在比例方面,养老保险单位承担20%,个人承担8%,医疗保险单位承担6%,个人2%;失业保险单位承担2%,个人1%。五险是法定的,是保证劳动者的条款之一,一般公司都会为员工购买的。
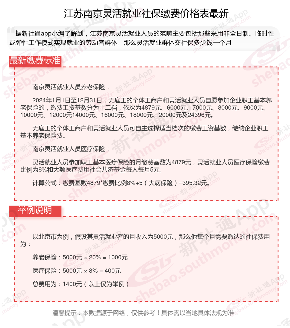
那么,2025年灵活就业者怎么交社保?根据新社通app-社保缴费查询工具提供的2025社保缴费标准详情数据:

据新社通app数据显示,江苏南京灵活就业养老保险最低缴费基数为:4494元;个人的缴费比例分别为:20%;
个人缴费金额:898.8元。
(注:本文数据仅供参考,具体以当地缴费标准为准)
断交社保有什么影响,具体是哪些?
养老保险累计缴纳年限的。养老保险累计缴纳15年,到了退休年龄就可以领取养老金,所以哪怕断交了,也不用太担心养老保险的问题啦!
生育保险:如果享受生育保险,职工必须和用工单位建立起生育保险的缴纳,而且要在生产之前,满足连续缴纳生育保险一年以上的时间,这种情况下才具备生育保险享受的条件,如果说你出现了生育保险的中断交费,或者说不符合连续一年的交费,那么依然是无法享受到生育保险的报销,包括生育津贴的待遇。
失业保险:断缴后,如果重新就业并缴费,可以继续累计缴费年限,不会作废,但失业保险金的领取通常要求在失业前的一年内有稳定的社保缴费记录,如果社保断缴,可能会影响失业保险金的领取资格或领取金额。三、工伤保险是即交即用的,断交后立即失效,需要重新缴纳才能享受,不存在累计年限的问题。
工伤保险:基本不受影响。
医疗保险是累计缴纳年限的。
温馨提示:本数据源于网络,仅供参考!具体需以当地具体法规为准!