灵活就业人员的社保缴费基数是按照社保部门公布的各省市地区社会平均工资的60%~300%来确定,如果灵活就业人员的上年度月平均工资低于统筹地区上年度全口径城镇单位就业人员平均工资的60%,社保缴费基数将按照60%来计算。如果其月平均工资超过统筹地区上年度全口径城镇单位就业人员平均工资的300%,则其社保缴费基数将按照300%来计算。灵活就业人员通常按照在岗职工月平均工资的20%缴纳基本养老保险费,医保则一般是按当地上年度月平均工资的4.2%缴纳基本医疗保险费。注意,社保缴费不建议断缴超过三个月,因为可能会影响到连续缴纳年限的计算,同时医疗保险在断缴期间将无法使用。
那么,个人社保,要交多少钱?根据新社通app-社保缴费查询工具提供的2025社保缴费标准详情数据:

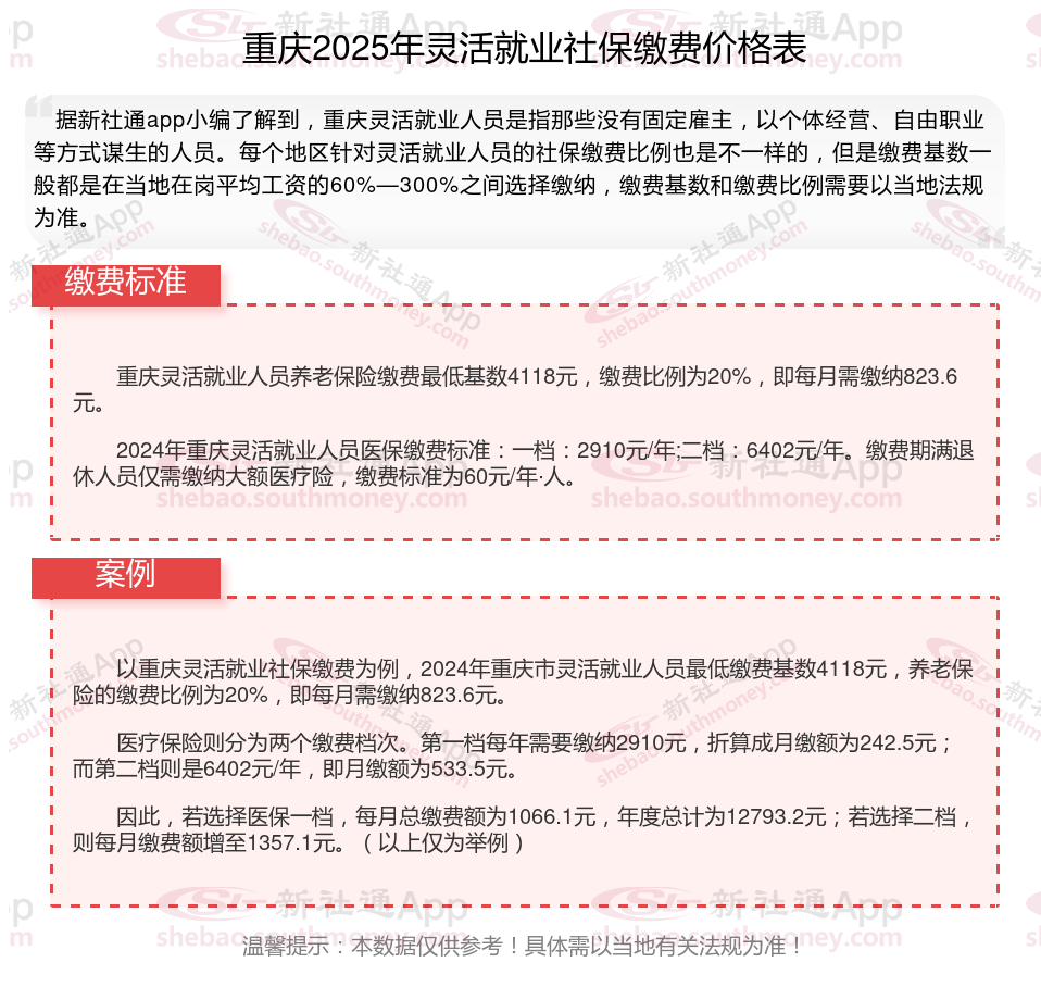
据新社通app数据显示,重庆灵活就业养老保险缴费基数2024-2025年最新标准如下:
2025年度,全省职工基本养老保险缴费基数上限为全口径工资的300%,即21793元/月;下限为全口径工资的60%,即4359元/月。
个人缴费比例:20%;
(注:本文数据仅供参考,具体以当地缴费标准为准)
缴纳社保是为了保护公民在面临年老、疾病、工伤、失业、生育等情形时,能够依法从社会获得物质帮助的权利。具体来说,缴纳社保的作用主要体现在以下几个方面:
1.经济保险:社保中的各项保险体系,如养老保险、医疗保险、失业保险等,能够为参保人在遭遇风险时提供经济上的支持。
2.社会保险:社保体系还体现了对公民的社会责任,通过为公民提供基本的生活和福利,促进社会公平和稳定。缴纳社保是公民履行社会责任的体现,也是享受社会保险体系的前提。
3.储蓄和投资:社保体系中的公积金体系,为公民提供了一种储蓄和投资的方式。通过缴纳公积金,公民可以在购房、租房等方面获得资金支持,同时也可以通过公积金的增值收益获得一定的投资回报。