在阜新,那些选择独立参保的灵活就业者,包括个体户和自由职业者,现在有机会加入企业职工基本养老保险体系。根据法规,这些参保者可以根据自身情况,在全省城镇单位就业人员平均工资的60%至300%范围内,挑选最适合自己的缴费基数。那么,关于阜新2025年灵活就业人员的社保缴费标准是多少?以及每月需要缴纳的社保费用是多少,本文将为您提供最新的信息。
灵活就业社保:养老保险缴费比例为20%,医疗保险缴费比例为当地上年度城镇在岗职工月平均工资的80%的4.2%或8%。
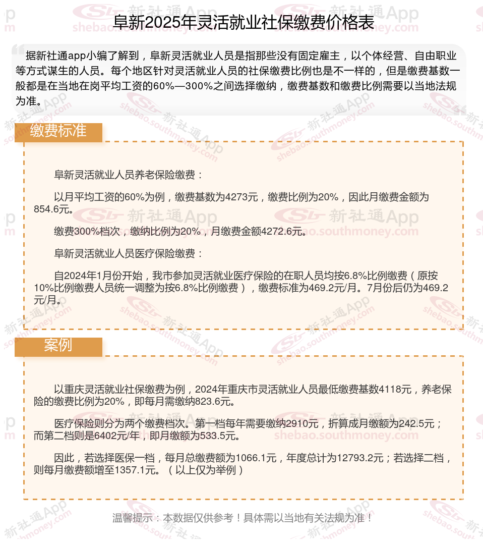
那么,阜新灵活就业人员社保交多少钱?买根据新社通app-社保缴费查询工具提供的2025社保缴费标准详情数据:

据新社通app数据显示,阜新灵活就业人员养老保险缴费基数2024-2025年最新标准如下:
缴费基数下限暂按不低于4273元/月执行。按照个人20%的缴费费率,个人养老保险缴费金额低于854.6元/月。
(注:本文数据仅供参考,具体以当地缴费标准为准)
》如何了解自己的社保缴纳明细吗?点击新社通app社保计算器,帮您计算!
新社通app数据所得,数据仅供参考。
工龄和养老金的关系是什么,工龄越长养老金越多吗?
养老金与工龄确实存在一定的关系,但并非绝对的正比关系。以下是对这一关系的详细介绍:
基础养老金:工龄(或称为缴费年限)是计算基础养老金的重要因素之一。在其他条件相同的情况下,工龄越长,缴费年限越长,基础养老金的数额也就越高。这是因为基础养老金的计算公式中包含了缴费年限这一参数。
个人账户养老金:工龄同样影响个人账户养老金的积累。工龄越长,意味着职工参加工作并缴纳养老保险的时间越长,进入个人账户的金额也就越多。因此,在退休时,工龄较长的职工往往拥有更高的个人账户养老金。
过渡性养老金:对于在建立个人账户之前已经参加工作的职工,他们的工龄中包含了视同缴费年限。这部分年限同样会计入工龄,并影响过渡性养老金的数额。视同缴费年限越长,过渡性养老金越高。
综上所述,工龄与养老金之间存在一定的关系,但并不是绝对的。工龄的长短会影响到基础养老金、个人账户养老金以及过渡性养老金的数额,但同时还需考虑个人缴费基数、当地社会平均工资水平、退休年龄以及养老保险方案等其他因素。因此,在工作期间,职工不仅要关注工龄的积累,还要重视缴费基数的提升等,以便在退休后获得较为可观的养老金。
(备注:数据仅供参考,具体以当地有关法规为准)