灵活就业社保:通常只包括养老和医疗两种保险,在生育、工伤和失业等方面可能缺乏相应的保险。
据新社通app数据显示,内蒙古呼和浩特灵活就业养老保险最低缴费基数为:4863元;个人的缴费比例分别为:20%;
个人缴费金额:972.6元。
(注:本文数据仅供参考,具体以当地缴费标准为准)
内蒙古呼和浩特灵活就业社保缴费标准,内蒙古呼和浩特社保缴费多少钱?下表是2024-2025年内蒙古呼和浩特社保费用明细参考,根据新社通app-社保缴费查询工具提供的最新数据如下:

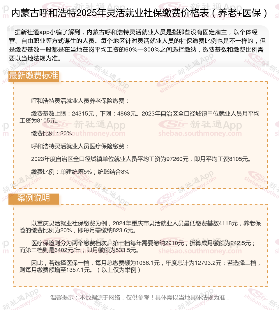
呼和浩特灵活就业人员养老保险缴费:
缴费基数上限:24315元,下限:4863元。2023年自治区全口径城镇单位就业人员月平均工资为8105元。
缴费比例:20%
呼和浩特灵活就业人员医疗保险缴费:
2023年度自治区全口径城镇单位就业人员平均工资为97260元,即月平均工资8105元。
缴费比例:单建统筹5%;统账结合8%
相关案例计算:
假设内蒙古呼和浩特地区的邻居王某的灵活就业养老保险缴费基数是4481元。
据新社通app养老保险计算器测算显示,王某个人需要缴纳的养老保险费为4481元 * 20% =896.2元/月。
需要注意的是,这个计算方式仅作为示例,实际的缴费金额可能会因地区、方案和个人情况的不同而有所差异。如果您需要了解自己具体的缴费金额,建议咨询当地的社保部门或相关机构。
灵活就业社保的缴费金额因地区和具体法规要求而异。以北京为例,养老保险缴费比例为20%,月最低缴费金额为1265.2元
若您想了解自己的社保缴费明细,可点击下方查询
新社通社保计算器计算所得,数据仅供参考。
灵活就业养老保险断交影响深度介绍
灵活就业养老保险可以断交。灵活就业人员为自愿参保,未就业期间的养老保险是自愿缴纳,因此可以中断。但需要注意的是,断交灵活就业养老保险可能会带来以下影响:
失去社保补贴机会:
部分地区对灵活就业者提供社保补贴,但享受补贴的前提是必须处于正常参保状态。一旦中断缴费,这些补贴机会可能会溜走。
丧失医疗报销资格:
停缴期间,享受不到相关福利。停缴社保不仅意味着养老金账户“停滞”,还会丧失医疗报销资格。生病住院时,全部费用都得自己承担。
影响养老金待遇:
累计缴费年限不足,可能影响退休待遇。法规,领取养老金的前提是累计缴满15年的社保。如果在法定退休年龄时没缴够15年,可能需要晚退休,甚至补缴一大笔钱。
因此,虽然灵活就业养老保险可以断交,但灵活就业人员尽可能保持连续缴纳,以确保退休后能够享受到更高的养老金待遇和更全面的社保。如果确实无法继续缴纳,也应及时了解相关方案和法规,以便在后续需要时能够顺利恢复缴费并享受相应的社保待遇。
个人自行缴纳社保和单位交的有什么不一样?
职工社保和灵活就业社保,哪个更好?
险种不一样:
什么是灵活就业社保?简单讲灵活就业人员购买的社保就叫灵活就业社保。灵活就业人员是指以非全日制、临时性和弹性工作等灵活形式就业的人员。
职工社保包括: 1、基本养老保险; 2、基本医疗保险; 3、工伤保险; 4、失业保险; 5、生育保险等。
缴费基数和比例:
灵活就业缴费比例20%。
在职职工:缴纳社保所需费用则需由雇主及员工共同承担,其中雇主负责主要部分的费用,而员工只需承担较少部分。
退休年龄:
2024年部分地区灵活就业人员,可以50周岁退休吗?目前法定退休年龄男性是要到60周岁才能够办理退休,很显然作为男性他不能够50周岁去办理退休,不论是作为灵活就业的男性,还是作为在职职工的男性,一律都要到60周岁才能够正常的去办理退休。而作为灵活就业的女性,能不能够50周岁退休呢?根据现行的法规要求,绝大多数地区只要是属于灵活就业的女性,要到55周岁退休,但是也有部分地区,关于灵活就业的女性作出了一个专门的法规,在符合相关法规要求条件下可以提早退休。
职工养老:目前男满60周岁,女干部满55周岁,女工人满50周岁,并且累计缴费满15年的,可办理退休;从事有害特殊工种、因病丧失劳动能力等情形,可以提前退休。
温馨提示:本数据仅供参考!具体需以当地有关法规为准!