2025枣庄4050补贴主要针对的是年龄在40岁以上的女性和50岁以上的男性,这些人群通常因为年龄较大而面临就业困难。
枣庄4050灵活就业社保补贴是什么?今天聊一下4050补贴话题。44050社保补贴标准据新社通app小编了解,通常,4050社保补贴包含基本医疗保险和基本养老保险两个险种,社保补贴金额为申请人实际缴纳基本养老保险和基本医疗保险金额的2/3,具体标准以当地社保局公布的数据为准!那么枣庄4050灵活就业社保补贴标准是多少钱?枣庄4050社保补贴可以领取多少?接下来随新社通APP小编了解一下枣庄4050灵活就业社保补贴的最新资讯。
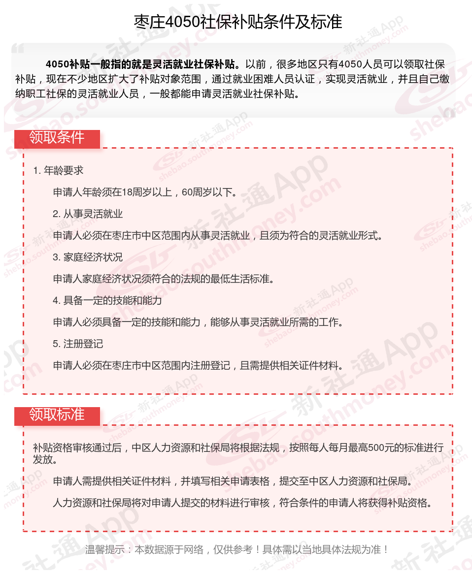
一、枣庄4050社保补贴标准及条件2025年最新消息

二、2025年枣庄灵活就业4050社保补贴申请流程是怎么样的?
枣庄灵活就业社保补贴的年龄限制?主要包括女性满40周岁以上,男性满50周岁以上。此外,有些地区还要求女性满45周岁以上,男性满45周岁以上也可以申请灵活就业保险补贴?。
枣庄4050灵活就业补贴申请条件
?年龄及残疾情况?:
女性满40周岁以上,男性满50周岁以上,以及中、重度残疾人可以申请灵活就业保险补贴?。
?就业情况?:
在社区从事家务服务并与社区居民形成服务关系的灵活就业人员。
没有固定工作单位,岗位和工作时间不固定,但能够取得收入的其他灵活就业人员。
已实现灵活就业满30日,并在户口所在区县劳动部门办理了个人就业登记的人员。
实现灵活就业并以灵活就业身份参保的符合条件的高校毕业生?。
三、2025年枣庄不可以领取灵活就业4050社保补贴的六类人:
枣庄不可以领取灵活就业4050社保补贴的六类人:
1、农村户口;
2、非就业困难人员;
3、超出自住房,有多余商品房或车辆;
4、超出法定退休年龄的;
5、未失业登记;
6、未以灵活就业人员身份交社保。
三类人符合领取灵活就业4050社保补贴的标准:贫困户、低保对象、重度残疾人等三类主要就业困难人员。
不过,符合特殊情况的部分农村户口人员是可以申请的,具体要咨询当地社保部门了。
四、4050补贴到账哪里查询到账?方法如下
4050补贴到账在保经办机构或支付宝查询到账。具体如下:
1、线下查询:可以携带身份证及社保卡前往当地社保经办机构的办理服务地方进行查询;
2、线上查询:可以通过支付宝或者所在城市的社保官网来进行查询。下面以支付宝为例,流程如下:
(1)进入支付宝页面,点击市民中心;
(2)进入市民中心页面,点击社保;
(3)进入社保页面,点击4050社保补贴查询即可。
通常申领年限为三年,女性满45周岁,男性55周岁申请的,补贴申领至退休(就是最长年限五年)达到退休年龄的就没有补贴了。
以上就是枣庄4050灵活就业社保补贴的相关内容,欢迎关注新社通/下载新社通APP了解更多五险一金专业资讯。